
随着2018年、2019年资本大量投入,我国区块链产业已具有一定的规模。同时,国家监管部门及各地方政府针对区块链行业的监管持续发力,积极支持数字经济下央行数字货币的发展和持续加大金融科技的监管力度。
一
产业政策环境持续利好发展
一、国家统筹布局
2020-2021年,国家层面高度重视区块链行业发展,不仅将区块链写入“十四五”规划纲要中,而且从脱贫攻坚、对外开放、改革开放等国家基本国情出发,积极出台相关政策,强调各领域与区块链技术的结合,加快推动区块链技术和产业创新发展。
二、各部委区块链相关政策力度持续加大
从整体数量上来看,2020-2021年各部委发布的区块链相关政策已超60项,对比2019年及以前各年份,政策数量飞速攀升。充分说明,各部门正积极探索区块链发展方向,全方位推动区块链技术赋能各领域发展。
三、区块链成数字经济建设重要引擎
在数字经济的背景下,数字技术对于推 动数字经济高质量发展起着重要作用。2020-2021年,致力于促进区块链与产业融合,助力国家建设数字经济强国。
二
产业规模稳步提升
一、区块链产业规模呈稳步提升态势
2020年,虽然受全球新冠疫情爆发的影响,但我国区块链产业仍呈稳定增长态势,全年产业规模约达50亿。随着各地区政府专项扶持政策的发布,2021年我国区块链产业规模将持续上升。
二、企业数量持续增加
我国提供区块链专业技术支持、产品、解决方案等服务,且有投入或产出的区块链企业不断增加,但有所放缓。在企业地域分布方面,依旧以四大聚集区为主。
三、产业链条基本形成,产业结构相对聚焦
目前,区块链产业发展注重赋能实体经济,推动应用落地。同时,区块链产业不仅是在金融领域从供应链金融、跨境支付延伸至电子票据等领域,而且不断赋能工业互联网、电子商务、生态治理、医疗康养、教育培训等关注经济和民生的领域。
三
产业基础设施继续完善
一、公有链基础设施不断发展
根据赛迪研究院发布的全球公有链技术评估指数,对全球37条知名公有链从基础技术、应用性和创新力三个主要方面进行综合评估并给出排名,其中我国共有5条公有链参评,致力于充当细分应用领域的基础设施,可用于搭建分布式应用。
二、联盟链基础设施已经成为主流
联盟链相较于公链的优势有三点:一是性能,二是参与方可控,三是隐私信息保护。因此,根据国家的发展形势来看,在产业区块链落地应用中,联盟链成为各企业首选的底层。
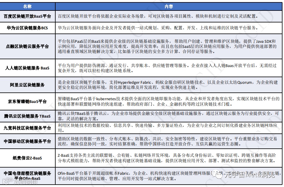
三、区块链云基础设施持续创新
各大企业利用云的开放性将区块链与云计算紧密结合,降低了区块链创新创业门槛、提供了快速开发和搭建区块链去中心化底层架构的平台、降低各企业部署区块链和运营维护成本,从而使各类规模企业积极开发、布局区块链公共服务平台。
四
产业园区建设持续推进
一、园区数量和规模持续增长
根据赛迪区块链研究院统计,截至目前,全国已有超50家区块链产业园区。其中,广东、浙江等地区块链产业园数量较多。
二、东部沿海地区区块链产业园数量较多
从区块链产业园分布来看,东部沿海地区出于自身资源优势,区块链产业园布局较多,推动区块链产业集群发展。
五
促进区块链产业健康发展的对策建议
一、区块链产业面临的主要问题
二、促进区块链产业健康发展的对策建议
截至目前,经中央网信办备案的区块链应用系统达千余个,产业规模效应和聚集效应初步形成。但区块链产业还面临着一些问题,只有不断完善,才能更好地促进区块链产业健康发展。
【洞见研报】专业免费的行业研究数据库,覆盖各行业研究报告、行业报告、咨询报告、上市公司研报、招股书、蓝白皮书等,采用智能搜索引擎、自然语言处理等技术,为金融投资人员、企业高管、咨询顾问、行业研究员、市场分析师提供便捷、全面、专业的信息检索服务!

