
随着我国进入新的发展阶段,产业升级和经济结构调整,劳动力供需的结构性矛盾凸显,结构性失业问题显著, 疫情所加速的经济结构调整变革及波谲云诡的国际形势又进一步加剧了结构性失业问题的严峻性,强化就业优先政策被列入“十四五”规划和2035年远景目标纲要。
天时:在线新经济,发展新动能
01 概念界定:数字经济VS在线新经济
在线新经济是疫情催化下,以新一代信息技术为基石,实现线上线下融合发展的新业态新模式 。在线新经济与网络经济、数字经济既有区别又有联系,从概念上,其包含了新一代信息技术对传统产业的赋能,范围大于网络经济;同时,其范围又小于数字经济,更加强调疫情下新技术、新模式、新业态所催生的增量市场,跟现代生活服务关系更加密切。
02 发展数字经济成为我国的战略选择
促进数字技术与实体经济深度融合,做强做优做大数字经济。我国庞大的人口体量形成了海量的数据和丰富的应用场景,成为数字时代重要的战略性资源,加快数字化发展、建设数字中国也被列入“十四五”规划。
03 在线新经济成为发展新动能
疫情冲击及严峻国际形势下,在线新经济仍保持高速增长。面对新冠肺炎疫情的巨大冲击和严峻复杂国际形势,我国采取了以创新推动增长的策略,通过采用新技术、新模式,创造新市场,在线新经济逆势增长。
04 在线新经济产生新职业和新就业形态
超越地域、突破时间的在线就业、灵活就业成为常态。数字经济、在线新经济的发展,使得很多职业活动可以不依赖特定的地理空间便可展开。此外,很多新兴职业工作弹性化强,给劳动者提供了灵活就业及兼职机会,如视频主播、音频主播、内容创作等。
地利:新职业得到官方“背书”
01 职业发展变迁
社会经济发展推动职业动态变化,新兴职业涌现是必然趋势。随着经济社会发展、科技进步和产业结构调整升级,我国的社会职业构成和内涵发生了很大变化,服务业职业数量大幅增加,中国第三产业发展快速。
02 概念界定:新职业
经济发展中诞生,符合产业需求、具备独立职业技能并已形成从业规模的职业,其中部分典型职业已由人社部背书发布。新职业是一个动态变化的概念,从广义上泛指在社会经济发展中应运而生并已经成熟发展起来的所有新兴职业类型;从国家背书的角度来看,新职业专指《中华人民共和国职业分类大典》中尚未收录但已形成规模的职业。“没有一个职业永远会是新职业,因为每天都可能是一个新时代的开始。”
03 人社部发布的新职业
四批56个新职业陆续发布,预计后续更多新职业将推出。新职业主要是采取向社会公开征集方式,经过专家评估论证、公示征求意见,按程序遴选确定,并向社会公布。新职业的发布对于引领产业发展、促进就业创业、提高职业教育培训针对性和有效性等具有重要意义。
04 政策向新职业人才培养倾斜
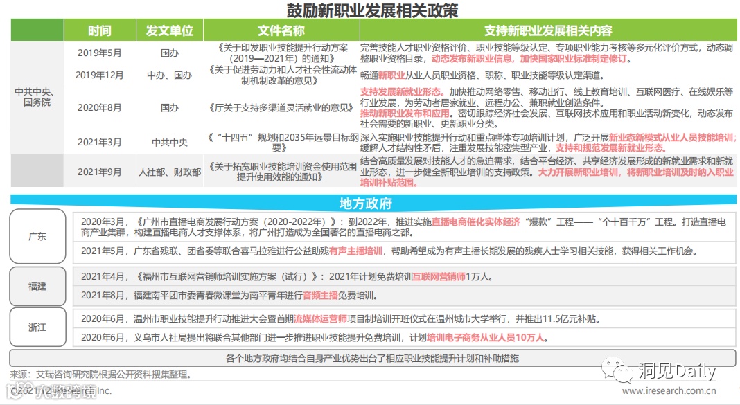
中央及地方政府出台多项政策支持新职业人才培养。“十四五”规划和2035年远景目标纲要提出, 要深入实施职业技能提升行动和重点群体专项培训计划,广泛开展新业态新模式从业人员技能培训,缓解人才结构性矛盾, 注重发展技能密集型产业,支持和规范发展新就业形态。
人和:新职业贡献大量新就业
01 新职业成为贡献就业核心力量
数字经济发展影响就业结构,第三产业就业规模不断扩大。数字经济的高速发展推动了产业结构的升级,同时也带来了就业结构的改变,新职业催生出大量新的工作岗位与就业机会。
02 新职业带来新就业
在就业形式、雇佣关系、地域分布等方面发生“新”的变化。新职业不仅体现在新的职业内涵,还表现在就业形式、雇佣关系等的“新”。从就业形式来看,很多新兴职业不再是单一的全职全日制,取而代之的是灵活的就业形式。
03 新职业领域分布
集中在新业态、新模式等新经济领域。 从分布领域看,新职业就业群体主要分布在新经济领域,其中又以现代服务业中的个人消费服务为核心。
识势:新职业人才服务市场可期
01 人才与经济同频共振助攻共同富裕
经济发展是共同富裕基础,人力资源是经济发展前提。 共同富裕取得更为明显的实质性进展成为“十四五”规划和2035年远景目标纲要一个重要目标。持续大规模开展职业技能培训,广泛开展新业态新模式从业人员技能培训,支持和规范发展新就业形态,新职业新就业成为人力资源开发和充分就业的重要渠道。
02 共同富裕时代的新职业人才服务
万亿新职业人才服务市场可期。针对国内产业结构调整和人才需求结构调整的现状,政府密集出台一系列职业教育改革与就业扶持政策,鼓励开展职业教育、为职业教育提供多种财政补助的同时积极开展职业教育供给与经济社会发展需求的匹配工作,促进人才培训与就业。
03 新职业人才服务需健全技能培训标准
引入社会力量,加快培训标准体系建设,规范行业健康发展。目前我国在新职业培训领域仍存在诸多空白,未来国家层面将进一步健全新职业培训政策,通过引入大专院校、企业专家以及第三方培训机构等社会力量,加快新职业技能培训的标准开发、培训包开发、教学计划制定和教材建设。新职业技能培训标准的落地将更好地引导和规范新职业教育培训行业的发展,形成一种正向激励。
面对国内产业结构调整和人才需求结构调整的现状,政府密集出台一系列职业教育改革政策,大力鼓励开展职业教育的同时积极开展职业教育供给与经济社会发展需求的匹配工作:职业大典未收录的新职业相继出台、职业技能培训补贴力度和范围持续加大、新职业培训体系逐步建立...
【洞见研报】专业免费的行业研究数据库,覆盖各行业研究报告、行业报告、咨询报告、上市公司研报、招股书、蓝白皮书等,采用智能搜索引擎、自然语言处理等技术,为金融投资人员、企业高管、咨询顾问、行业研究员、市场分析师提供便捷、全面、专业的信息检索服务!

