“十四五”规划中提出,要瞄准人工智能等前沿领域,实施一批具有前瞻性、战略性的国家重大科技项目。人工智能领域的研究主要包括机器视觉、智能语音、自然语言处理和基础硬件等。
行业概览
定义
语音机器人是指有较强对话能力的机器人。如引导机器人、手机语音助手等。发展到现在,语音机器人不单单是简单机械对话,更多是智能语音。智能语音是人工智能技术的重要组成部分,包括语音识别、语义理解、语音交互等。
发展历程
智能语音主要经历了四个阶段:模板匹配与特征分析方法为主导的认知阶段;以概率统计建模方法为主导的起步阶段;以深度神经网络为主导的发展应用阶段以及综合应用阶段。
行业现状
市场规模
智能语音市场的城市、政府和资本的扶持与重视以及数字化、智能化的市场需求不断扩大,中国智能语音行业市场规模将进一步增长,预计在2030年市场规模将达到1452亿元。
虽然我国智能语音发展迅速,但是与机器视觉相比,落地进程仍相对落后。一方面其数据的体量、密度相对有限,另一方面其涉及的声学研究、模式识别研究、通用NLP研究及垂直场景的深度语义理解等还未完全成熟(尤其2016年以前),因此在交互体验、使用效果、场景优化等方面都仍有较大空间。
细分赛道
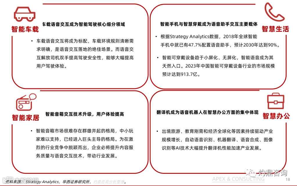
智能语音技术和自然语言理解技术快速进步,目前已在2C消费级的智慧生活、智能家居、智慧办公、智能驾驶;2B企业级的智慧医疗、智慧医疗、智能客服等多个领域实现场景应用。
驱动因素
劳动力影响&疫情催化
人口红利逐步消失,机器人将取代部分岗位。根据测算,我国人口红利至2030年只剩8年。人口红利逐渐消失,自动化和机器换人成为发展趋势。语音机器人将会取代部分人工客服、人工呼叫等岗位。
受新冠疫情催化,人工智能应用场景迅速铺开。一系列基于AI算法的软硬件设施在抗疫的方方面面发挥巨大作用。智能语音在减少医患接触,及确保教学质量等方面发挥巨大作用。
政策利好
智慧城市构建离不开大数据收集、分析和使用,由于智慧城市建设中数据量爆炸式增长,大数据分析将推动城市管理从经验治理向科学治理转变,提升整体运营效率。
技术高峰期,驱动语音机器人的发展
智能语音主要研究如何通过语音实现人机交互,相关支撑技术主要可分为基础语音技术、智能化技术以及大数据技术。2020年与2021年,我国智能语音技术在多方面实现创新,取得突破性进展。从语音技术成熟度曲线来看,多数语音技术已经进入稳步爬升期,甚至语音识别技术已经处于生产成熟期,这意味着智能语音技术逐渐成熟,语音机器人未来几年市场将维持高速发展。
未来应用情景
交互成为主要语音情景
技术输出与同步信息
(1)智慧教育
通过语音转录、语音识别等技术实现授课语音转录为文字、利用多模态识别进行课堂质量监测。为解决教育资源的复用、增加学习交互体验感等诉求,促进了智能语音技术在线上口语测评、虚拟教师等领域的应用。
(2)智慧医疗
智慧医疗领域,语音电子病历系统需求正在增加。通过语音输入的方式生成结构化病例、执行病例检索,节约医师输入病历的时间。除症状外,一些专业术语如牙位图、化学式、医学药品、特殊符号都可口述生成。
(3)智慧客服
智能语音在呼叫中心领域应用已较为广泛,主要应用于智能客服,目前全国超过半数的省级电力呼叫中心已经使用语音产品。
(4)智慧政法
智能庭审,采用多种方言语音识别、语音合成技术,庭审笔录自动生成。电信网络反欺诈,自动提取声纹与黑名单对比,提示重点人员可疑行为。虚拟法官,通过语音合成和虚拟形象,以虚拟AI形象同当事人进行初步沟通。
智能语音作为人工智能的核心技术之一,随着人工智能时代的到来,加以国家政策以及技术发展等因素的驱动,智能语音必将会消费级以及企业级等得到更深度的发展。


