
在后疫情时代的大背景之下,消费需求逐渐恢复,2021年作为现制茶饮行业发展的转型期,同时也是新式茶饮的爆发增长期,整体运行较好且收入实现增长。同时,因疫情导致行业集中度提升,产品结构向高端化发展,品牌方在竞争压力下试图通过技术革新、品质创新、概念叠加跨界联名等方式寻求转型。头部品牌转型初见成效,新玩家不断入场,现制茶饮新时代已经到来。
现制茶饮市场总览
发展历程
现制茶饮从出现至今三十余载,全国门店数量已突破500000家,消费者年消费额破千亿。中国是茶的故乡,现制茶饮行业在当代中国的快速发展,很大程度上有赖于这一历史渊源。回顾现制茶饮行业的发展历程,可谓是一部现代消费者需求的变革史,大致可分为四个阶段:
第一阶段:1998-2007年--现制茶饮连锁品牌诞生。
第二阶段:2007-2012年--现制茶饮市场打开,消费习惯养成。
第三阶段:2012-2018年一-品牌爆发式增长,新茶饮时代到来。第四阶段:2019年—至今,市场格局形成,品牌方寻求转型。
现制茶饮行业宏观环境分析
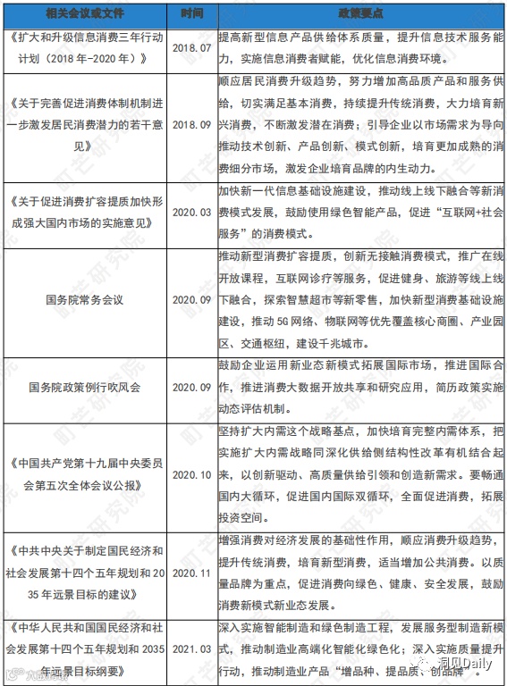
1、消费行业政策利好频出
2、消费升级对现制茶饮行业提出了新要求
3、传统文化和消费习惯使得茶饮更受中国消费者青睐。
社会文化方面,受中华民族茶文化的影响,大多数中国人对茶饮的接受能力远远高于咖啡。1996年到2021年,现制茶饮仅用了25年的时间,市场规模约为现磨咖啡的109倍。作为同样含有咖啡因且具备成瘾性的功能性饮品,茶相较于咖啡在中国消费者心中具备更高的接受度和心智地位。
4、消费互联网化成为必然趋势
科技方面,当今移动互联网时代催生了“体验+社交”、“产品+品牌”的新时代个性化消费需求。例如第三空间的娱乐式/商务式社交、主题联名新品尝鲜、网红品牌偏好等。此外,受新冠疫情影响,2020年现制茶饮线下门店客流量剧减,餐饮行业线上点单数量激增,其中现制茶饮行业线上增长最快,约为744.0%。众多新式茶饮品牌不得不加速转向第三方外卖平台、APP、微信小程序等线上销售渠道。
现制茶饮市场规模
茶饮市场规模稳步提升,现制茶饮增速最快。我国的茶饮市场可细分为现制茶饮茶叶、茶包及茶粉、即饮茶三大类。截至2020年,中国茶饮市场总额规模达到4107亿元,占我国非酒精饮料市场份额超过35%。中国茶文化历史悠久,人们饮茶习惯已培养形成,中国茶饮市场规模仍存在一定的市场空间。
用户群体分析
消费者用户画像
饿了么2020年发布的数据显示,中国现制茶饮消费者主要年龄段集中在18-28岁之间,平均年龄在25.5岁。年轻人及女性消费者是目前新茶饮的消费主力人群,95后占现制茶饮消费人群的40%,其次是90后人群,占比27%;相较于男性消费者,女性消费者是新茶饮主力消费人群,但同时现制茶饮男性消费者占比也在逐步提升。
从消费者消费能力来看,现制茶饮主要消费者职业为白领和学生,占比超过了70%,月收入8000以上消费者占比超过了一半。目前来看,现制茶饮市场已有消费者年轻且整体消费能力较高,对茶打芒研饮有较高的追求,也更容易接受新鲜事物。
消费场景以及消费频率
据iResearch数据显示,2021年现制茶饮消费者中,约18%的消费者几乎每天都会购买新式茶饮,约27%的消费者每周消费3-5次,约31%的消费者消费者每周购买1-2次,新式茶饮的消费习惯已逐步养成。现制茶饮消费的主要场景分别为下午茶、购物逛街、遇到开心事以及聚会等。此外,即使是线下消费,消费者也已经习惯了线上下单,线下门店自取的模式。
消费者关注点
根据Quest Mobile《2020Z世代”洞察报告》,年轻一代消费者关注点最高的为品质,活跃用户占比达75.5%,对价格的关注位列第二,对品牌的关注仅位列第三,活跃用户占比为70.7%。此外,Z世代的消费者也开始关注时尚、健康以及用户体验。
现制茶饮现状分析
现制茶饮强制性标准缺失
2021年5月21日《茶类饮料系列团体标准》正式发布。这一标准由现制茶饮头部品牌奈雪的茶牵头制定,是首个现制茶饮行业产品标准。标准分三个批次进行:第一个批次为产品类标准,第二个批次为方法类标准,第三个批次为产品原料类标准。首批现制茶饮产品类的标准制定包含了现制奶茶、现制奶盖茶、现制水果茶现制气泡茶和现制冷泡茶5类。
现制茶饮测评
(1)现制茶饮实际含糖量连续3年呈上升趋势
为了更加客观准确的反映现制茶饮的真实含糖情况,町芒研究院对同一品牌不同糖分标称产品分别进行采购并检测,同时将所有品牌现制茶饮统一按照每一杯500g来进行换算,将总糖检测结果以太古方糖(4.5g/块,按含糖量100%计算)进行换算对比,方便消费者更加直观的了解市售现制茶饮真实的含糖量情况。根据检测结果发现,市售标称“无糖”或“不另外添加糖”的现制奶茶实际含糖量连续3年呈上升状态。2019年、2020年2021年无糖/不另外加糖奶茶含糖量平均值分别为12.5g/500g、
14g/500g、23g/500g。其中最低含糖量为22g/500g(相当于0.5块方糖),最高含糖量为455g/500g(相当于101块方糖)。
(2)咖啡因单杯含量呈上升趋势
根据町芒研究院2019年-2021年连续三年现制奶茶的咖啡因实测值发现,现制奶茶中咖啡因含量的最低值和最高值均为上升趋势。
(3)现制奶茶蛋白质含量较低,脂肪含量过高
芒研究院根据连续三年对市售奶茶脂肪与蛋白质进行评测发现,现制奶茶普遍存在蛋白质含量较低,脂肪含量过高的情况。
(4)外包装使用材质改变。消费者用户体验下降
2021年,受监管“最强限塑令”要求,品牌方纷纷对现制茶饮的外包装使用材质进行了调整,最明显的变化是采用纸质吸管,对塑料袋采用收费形式。
(5)现制茶饮感官评测
在感官评测环节,町芒研究院从专业角度及消费者角度出发对现制茶饮的感官品质进行全方位解读,聘请了数十位专业感官评测师、二十位优秀感官评测师及上百位线下体验官,对町芒研究院评测的茶饮进行感官评测。从产品色泽、质地、香气、滋味等多维度对现制茶饮感官情况进行解读。感官评测结果显示,感官评分大于等于3星以上的现制茶饮占733%,低于3星的产品占26.7%。
现制茶饮品牌创新案例
谈到产品创新,不得不提到新式茶饮佼佼者喜茶和奈雪的茶。2012年,喜茶首次推出芝士茶,打破了传统的茶饮印象。近几年,喜茶在产品上更是不断创新,2021年喜茶推出了芝芝多肉青提、青提爆柠、爆汁大橘等18款新品。在原料方面,先后使用青提、春见柑橘、油柑、香水柠檬、黄皮等水果,丰富产品种类。喜茶的产品创新同时伴随着跨界营销,可以说是现制茶饮行业跨界营销的典范。
奈雪的茶产品上新速度也是丝毫不落后于喜茶,2021年奈雪的茶全年上新41种现制茶饮,以霸气玉油柑、霸气王牌车厘子为代表
的的霸气水果茶系列更是大受消费者欢迎。此外,奈雪的茶也尝试了奶油雪顶宝藏茶系列、生椰系列,以及名字格外吸睛的鸭屎香系
列。
随着茶颜悦色的风靡,一系列奶油顶的现制茶饮腾空出世,受到品牌方和消费者的喜爱,可以说是继喜茶的芝士茶之后的又一大创新。奶油顶不仅在外观上吸引消费者,更是可以融入更多的元素,例如在奶油顶上放入水果、坚果、巧克力、糖果、花瓣等等,给了商家足够的发挥空间。
在产品创新方面,一点点可以说是独树一帜,在各大品牌纷纷抢占热点,霸占当季新鲜水果的同时,一点点一直坚持做奶茶、纯茶、奶盖茶,然而一点点各式各样加料方式,出现了五花八门的“隐藏菜单”,并通过各种社交平台流传,已经足够吸引奶茶爱好者们的喜爱。
现制茶饮未来发展新机会
做主打健身低卡的现制茶饮品牌
疫情影响下,消费者的健康意识被放大,Z世代人群表现的尤其典型,愿意为“颜值”买单的年轻人,“低脂低卡低糖”已然成为他们消费的价值新主张。尤其是在白领学生群体中,健身、减脂人群众多。而市面上现制茶饮虽然有“无糖、微糖、半糖”等甜度选项,但多数只是有名无实。现制茶饮品牌需要迎合年轻消费群体对“健康、天然、不给身体增加额外负担”的品质需求,在满足口腹之欲,且不影响茶饮原有口感的基础上,0糖0卡或者低糖低脂。主打“低卡减脂”IP。目前市面上元气森林的气泡水、燃茶等饮品在无糖健康饮品领域开辟了新天地。其产品备受年轻群体青睐。消费者的控糖需求是建立在产品不牺牲味觉享受的基础上,然而现制茶饮要满足“无糖又美味”的效果,这是所有现制茶饮企业需要满足的核心需求。
做主打健康养生类的现制茶饮品牌
目前,已有现制茶饮品牌方在健康养生这一领域进行试水,如添加某澳洲养生品牌的现制茶饮腾空出世,再如主打新国潮养生茶饮的品牌推出了黑枸杞素颜水、熬夜精华水等一系列主打养生IP的单品。目前市面上已有的女性养生保健饮品品类众多,如胶原蛋白液、血橙精华液、枸杞汁、红参饮品等,在韩国市场也非常受欢迎。随着当代年轻人养生的观念逐步加深,中国现制茶饮市场也存在这一机会。从健康这一角度来看,也可以选用天然的植物水原材料,比如近两年很火的一系列生椰单品,以一些新品牌在推town-plant水、桦树液水、仙人球、芦荟汁等都是不错的选择。
做主打营养代餐的现制茶饮品牌
“打工人”一词的兴起,揭示了当代年轻人的生活现状,尤其是一线城市,内卷、工作压力大、加班忙碌成为很多年轻人的工作常态,越来越多的年轻人都在努力找时间吃上一顿营养均衡的饭。很多人也会选择代餐等便捷的方式来满足日常所需的营养物质。因此,可以开发出一些营养物质丰富,作为正餐的补充的现制茶饮来补充日常所需的矿物质、维生素等,也不会像只吃维生素片那么单调,或者在饮品中加入藜麦、荞麦、奇亚籽等可以饱腹的原材料
来作为能量补给。
选择下沉市场路径,进行上下游产业链延伸
目前,下沉市场这一路径的最大赢家无可置疑是蜜雪冰城,但仔细研究之后发现,密雪冰城的单店投资额仍需要30万左右。而市场上存在同样走下沉市场这一路径的品牌——冰醇茶饮,已实现将单店投资额降低至15万,客单价比蜜雪冰城还要低2元,并且在蜜雪冰城的起源地河南开出500家连锁店。同时,根据饿了么2020年现制茶饮用户画像数据显示,近二分之一的现制茶饮消费者来自三线及以下城市。可见,现制茶饮的下沉市场仍存在一定空间。另外,头部现制茶饮品牌已经开始向产业链上下游进行延伸,采用“农户+公司”的模式,做全产业链。所有的产业要做成功,第一,自行研发产品:第二、有属于品牌自己的专利:第三,拥有自己的渠道:第四,拥有忠实的用户:第五,要做自己的上游供应链。比如蜜雪冰城在供应链方面已经做好了布局。原料采购方面,蜜雪冰城也是突破了许多上游工厂,直接与茶产地和加工企业进行合作,跳过中间环节,实现了从研发生产、仓储物流,到运营管理、门店销售的完整产业链。
【洞见研报】专业免费的行业研究数据库,覆盖各行业研究报告、行业报告、咨询报告、上市公司研报、招股书、蓝白皮书等,采用智能搜索引擎、自然语言处理等技术,为金融投资人员、企业高管、咨询顾问、行业研究员、市场分析师提供便捷、全面、专业的信息检索服务!


