
专利信息综述
2021年3月30日,小米集团在港交所发布公告,宣布小米智能汽车业务正式立项。但在正式公布造车之前,小米已从多个方向进行摸索、布局。本报告将从专利申请角度,为读者呈现小米造车进展历程。
小米汽车科技有限公司于2021年11月成立,从专利申请时间来看,从2021年12月起,专利申请数量开始逐渐增加,2022年3月与6月专利申请数量均超过30项。
自动驾驶
智能化是电动汽车自始至终的目标,而自动驾驶是智能化的核心之一。从专利数量看,也可大致推测小米前阶段重点专注于自动驾驶的研发。
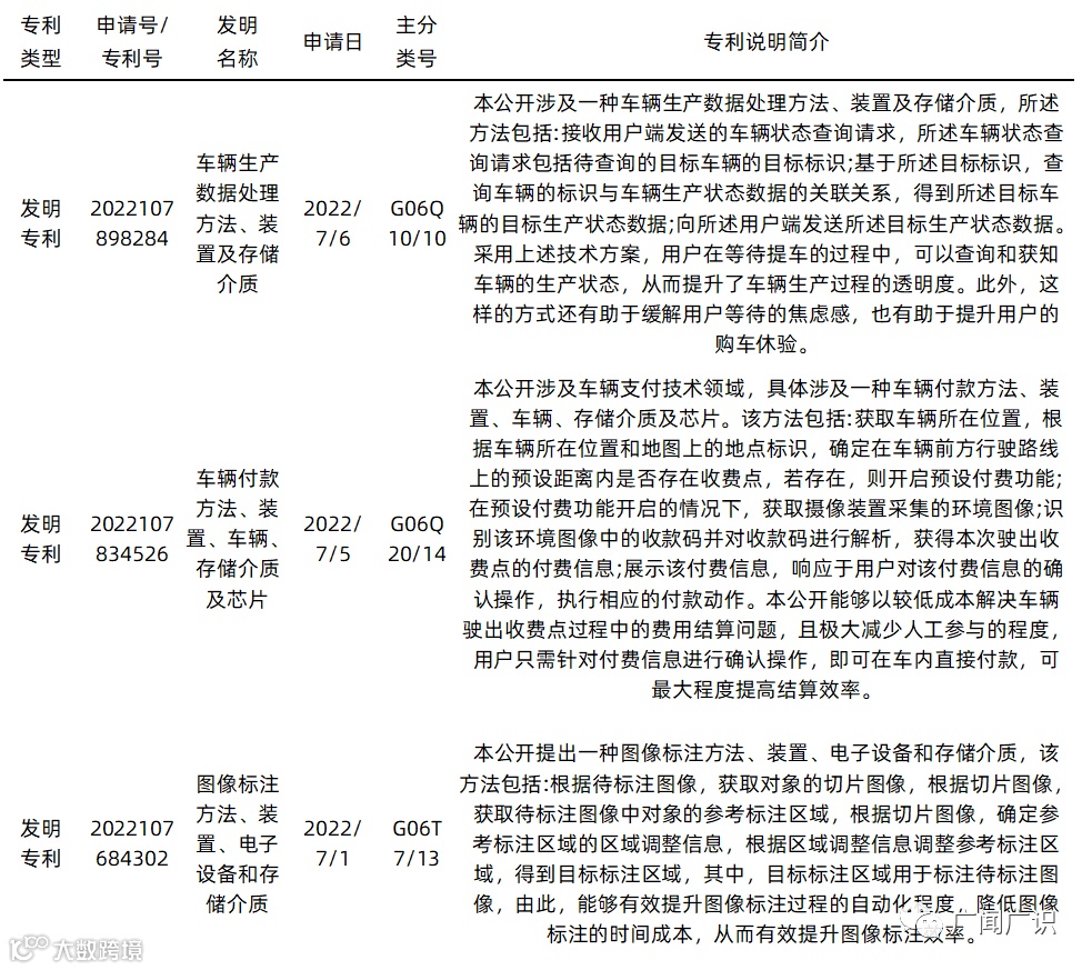
...
动力系统
动力系统相关专利,如电机、电池等共计21项,已公布的专利申请时间分布在小米宣布造车后300天左右。动力系统是电动汽车性能的关键,但从公开专利信息中了解到的信息有限。观察数据发现,近期专利申请数量较少,小米汽车或处于相关技术储备阶段。
...
大数据与云计算
智能化的实现,离不开数据、算力与算法的支持。更高级别自动驾驶能力的实现,更人性化的智能座舱,对芯片,对大数据与云计算能力有着更高的要求。
...
充电设备
在2022年8月小米发布会中,我们看到了小米智能自动化无人充电机器人运作的画面。除此之外,在充电相关专利中,可看到“无线充电”等字眼。单从充电角度就可初步探知,小米的智能化不仅仅体现在汽车本身,小米更希望打造全智能生态。
...
智能座舱
座舱智能化虽与自动驾驶的重要程度相当,均为电动汽车的最终前进方向,但从专利数量来看,小米智能座舱优先级低于自动驾驶。本报告合理猜测,小米或将基于原始生态,依托原有团队与技术,快速布局、快速产出,现阶段并非研发重点。
...
整车设计
李田原,小米造车已公开重要成员,曾在宝马就职,是宝马电动汽车iX外饰主设计师。此外,胡峥楠以投资合伙人的身份入职顺为,间接加入小米造车行列。整车设计相关专利目前已公示两项,主要与车身结构、压铸工艺等相关。
...

完整版报告,点击下方小程序查看




