
1、2020年平顶山市公安局
招聘警务辅助人员500人公告
根据工作需要,平顶山市公安局面向社会公开招聘警务辅助人员500名(其中:男性450名、女性50名)点击获取职位表。现将有关招聘事项公告如下:
按照“公开、平等、竞争、择优”原则和德才兼备的标准,采取考试与考察相结合的方法,择优聘用。
1.拥护中华人民共和国宪法,遵守国家法律法规和社会公德;
2.年龄在18周岁以上、35周岁以下(1985年12月25日至2002年12月25日期间出生)的中华人民共和国公民点击获取职位表;
3.具有大学专科以上文化程度(退役士兵或具有公安机关需要的特殊技能、专业特长的人员可放宽到高中、中专);
4.具有良好的道德情操,纪律观念较强,具有正常履行职责的身体素质、心理素质和工作能力;
5.自愿从事警务辅助工作,具有忠诚奉献、吃苦耐劳精神,遵守公安机关的各项纪律规定,服从组织分配;
6.男性身高170cm(含)以上,女性身高160cm(含)以上。
1.曾被开除中国共产党党籍、开除中国共产主义青年团团籍、在高等教育期间被开除学籍、被机关事业单位开除公职或辞退的;
2.在军队服役期间受记大过以上处分或者受党内严重警告以上处分的;
4.曾被行政拘留、劳动教养、收容教育、收容教养或者具有吸毒史的;
5.在各级公务员招考等国家法定考试中被认定有舞弊等严重违反录用纪律行为的;
7.曾因违反公安机关警务辅助人员管理规定,被解除劳动合同的;
9.本人或家庭成员参加非法组织或从事其它危害国家安全活动的;
烈士遗属、因公牺牲军人和人民警察遗属;退役军人、退出国家综合性消防救援队伍的救援人员;见义勇为英雄、模范和先进个人;警察类或政法类院校毕业生;具有岗位所需专业资质和专门技能人员;在职公安民警的配偶子女;国家和省规定的其他优先聘用情形。
1.报名时间:2020年12月28日至2021年1月12日(其中1月1日至3日、9日至10日为法定假日不接受报名),工作日上午8:00—12:00和下午14:30—17:30。
2.报名地点:平顶山市人才市场一楼大厅(平顶山市和顺路105号)。
(1)现场报名。应聘者在报名时交纳近期2寸免冠照片6张,并携带本人有效居民身份证、户口本、毕业证(退役士兵需同时携带退伍证、高中或中专毕业证,大专以上学历需同时提供学历认证报告)原件(以及上述各类证件复印件1份)到指定报名地点进行报名和资格审查,现场填写《平顶山市公安局2020年公开招聘警务辅助人员报名表点击获取》。
(2)测量身高。报名现场测量,男性身高须在170cm(含)以上,女性身高须在160cm(含)以上。身高不符合要求者,不受理报名。
(3)应聘人员报名时提供的信息和有关资料必须真实有效,报名时签订诚信承诺。凡发现与招聘要求的资格条件不符以及招聘过程中弄虚作假的,即取消其应聘资格。
4.资格审查合格者参加体能测评,资格审查合格者名单通过平顶山市公安局微信平台公布。
1. 体能测评项目为男子1000米,女子800米,具体程序、标准按照人力资源和社会保障部、公安部、国家公务员局《关于印发公安机关录用人民警察体能测评项目和标准(暂行)的通知》(人社部发﹝2011﹞48号)等有关规定执行。
2. 体能测评时间及地点通过平顶山市公安局微信平台通知。
3.体能测评合格人员进入笔试环节,进入笔试环节人员名单通过平顶山市公安局微信平台公布。
1.笔试采取统一命题、统一组织、统一评分的方式进行。笔试科目为综合知识,包含时事政治、公安基础知识、法律基础知识、公共基础知识等内容(不指定考试用书、不开设或指定培训机构),满分100分。
3.根据笔试成绩从高分到低分的顺序,按拟聘用职位数与参加面试人数1:2的比例进入面试,笔试有缺考、违反考场纪律或成绩为零分的,不得进入面试环节,进入面试环节人员名单通过平顶山市公安局公布。
1.面试采取结构化面试的方式进行,满分100分,面试原始成绩当场宣布。
2.报考同一职位人员面试最终成绩通过平顶山市公安局微信平台公布。
3.面试的时间、地点及考试总成绩通过平顶山市公安局微信平台公布(考试总成绩=笔试成绩+面试最终成绩)。
1.根据考试总成绩从高分到低分的顺序,按拟招聘职位数与参加体检人数1:1.2的比例进入体检环节,进入体检环节人员名单通过平顶山市公安局微信平台公布。
2.体检的项目和标准参照公安机关人民警察录用体检的有关规定执行,所需费用由应聘者个人承担,不合格者或自愿放弃体检人员不得进入考察政审环节。
3.体检的时间及地点通过平顶山市公安局微信平台通知。
4.体检合格人数与拟招聘职位数达不到1:1的,按照考试总成绩从高分到低分的顺序依次递补。
(六)考察政审
体检合格人员按拟招聘职位数与参加考察政审人数1:1的比例从高分到低分确定考察政审对象,名单通过平顶山市公安局公布。考察政审标准和程序参照公安部印发的《公安机关录用人民警察政治考察工作办法》(公通字﹝2020﹞11号)实施。因考察政审不合格或自动放弃考察政审形成空缺的,按照应聘人员考试总成绩从高分到低分的顺序依次进行递补点击获取职位表。
根据应聘人员考试总成绩、体检和考察政审结果,按与拟招聘职位1:1的比例确定拟聘用人员。拟聘用人员名单在平顶山市公安局微信平台进行不少于5个工作日的公示。公示无异议的,参加平顶山市公安局组织的岗前培训,培训合格者,确定为聘用人员,签订劳动合同,试用期3个月。被聘用人员在接到聘用通知后,须在规定的时间内提交档案材料并办理有关手续,按时报到,对本人无正当理由不提供档案材料或逾期不报到者,取消其聘用资格。
1.本次招聘的警务辅助人员不具有人民警察和公务员身份,不行使人民警察职权,不办理编制手续。
2.聘用人员试用期考核不合格或在岗期间违法违纪、考核不合格及有其他符合解除或终止合同条件的,解除劳动合同。合同期满后,根据工作需要,依据有关法律法规和个人现实表现,考虑是否续聘。
3.工资福利待遇及社会保险等,按照现行平顶山市公安机关警务辅助人员管理有关规定执行,工资等相关经费列入平顶山市财政预算。
本次招聘工作所有需要公开发布的信息均由平顶山市公安局微信平台统一公布。
考生在报名前应提前了解并严格遵守平顶山市疫情防控政策要求,提交真实、有效的防疫资料,不得隐瞒、谎报旅居史、接触史、健康状况等影响疫情防控的信息。
本公告由平顶山市公安局公开招聘警务辅助人员工作领导小组负责解释,未尽事宜按国家、省、市有关规定执行。
咨询电话:17803750007(工作日上午8:00—12:00,下午14:30—17:30)。
2、2020年郑州市公安局公开招聘警务辅助人员公告
根据工作需要,2020年郑州市公安局面向社会公开招聘430名警务辅助人员点击获取职位表。现公告如下:
计划招聘警务辅助人员430名(男360名、女70名)点击获取职位表,具体岗位见附件。

1.拥护中华人民共和国宪法,遵守国家法律、法规和社会公德;
2.自愿从事警务辅助工作,具有忠诚奉献、吃苦耐劳精神,服从组织分配;
4.年满18周岁以上、35周岁以下(1984年12月27日至2002年12月27日期间出生);
5.具有大学专科以上文化程度,退役军人文化程度可放宽至高中(中专);
6.具备履行职责所需要的身体条件,其中:男性身高在1.70米以上,女性身高在1.60米以上,身体健康,体型端正,无残疾,无纹身,无传染病,无色盲,双侧矫正视力均在4.8以上;
2.报名时间:2020年12月27日至12月31日。
报考人员在2020年12月27日9:00至12月30日17:30期间,登录郑州人事考试网上报名系统(http://www.zzrsks.com.cn/wsbm/WebRegister/index.aspx)后,点击“2020年郑州市公安局公开招聘警务辅助人员”进入后,再点击“报名填表”,按要求填写个人报名信息并上传照片(近期免冠正面证件照,红底、蓝底、白底均可,jpg格式,利用图片软件制作时,照片宽高比例约为1.3:1.6,大小为130×160像素,30kb以下,最终效果以输出后的大小为准)。报考人员只能选择一个岗位进行报名,报名与考试时使用的有效期内的二代身份证(或有效期内的临时身份证)必须一致。报考人员必须按照本人毕业证书、有效期内的二代身份证(或有效期内的临时身份证)等相关证件显示的专业名称、个人情况填写报名信息,如果出现报考人员重复报名、信息不一致或故意填报虚假信息的,后果由报考人员本人承担。
报名申请被接受后,将向报考人员反馈一个报名序号。报名序号是报考人员查询报名资格审查结果、网上缴费和下载打印准考证等事项的重要依据,请妥善留存。
报名系统技术服务电话:0371-67188349。
(2)资格初审(2020年12月27日9:00至12月31日12:00)。报考人员报名后,招聘单位根据招聘资格条件对报考人员填报的信息进行资格初审。报考人员可在填报信息1日内,登录原报名网站查询资格初审情况。报考资料不全或电子照片不符合要求的,报考人员应及时补充或更换,并按要求再次提交审查。
(3)通过资格初审的人员,不能再报考其他岗位。报考申请尚未审查或未通过资格初审的,可以改报其他岗位。
(4)网上缴费。通过报考资格初审的人员,于2020年12月31日17:30前,登录原报名网站缴纳笔试考务费每人30元(报考人员须自备银联卡,开通网上银行功能并存入足够缴费的金额)。未按要求缴费的,视为自动放弃。
(5)打印准考证。缴费成功的报考人员,于2021年1月7日9:00至2021年1月9日17:30期间,登录郑州人事考试网上报名系统下载打印准考证(A4纸)。
1.笔试时间定于2021年1月10日进行,具体时间、地点以准考证为准。考生持准考证和本人有效期内的二代身份证(或有效期内的临时身份证)在规定时间、地点参加考试。
2.笔试采取统一命题、统一组织、统一评分的方式进行。笔试科目为综合知识,包含法律基础知识、公共基础知识等内容。笔试成绩满分为100分。
3.笔试有缺考、作弊或成绩为零分的,不得进入体能测试。
4.笔试结束需妥善保管准考证,准考证作为考生参加体能测试资格现场确认的有效证件,如因考生保管不慎丢失造成的后果由考生个人承担。
1.根据笔试成绩从高分到低分的顺序,按照与拟招聘人数2.5:1的比例确定参加体能测试人员。体能测试参照人力资源社会保障部、公安部、国家公务员局《关于印发公安机关录用人民警察体能测评项目和标准(暂行)的通知》(人社部发〔2011〕48号)等有关规定执行。
2.进入体能测试的人员须在测试前按照要求进行身高测量和体能测试资格现场确认。应试人员参加体能测试资格现场确认时,应提供本人有效期内的二代身份证(或有效期内的临时身份证)、准考证、毕业证书、教育部学历证书电子注册备案表、退伍证(退役军人提供)等相关资格证件原件及复印件(复印件各1份)接受现场资格确认;拟参加体能测试人员为留学回国人员的,还需持教育部留学服务中心出具的国外学历学位认证书等相关证件原件及复印件(复印件各1份)。
3.未按要求进行体能测试资格现场确认的,视为自动放弃。因应试人员自动放弃或被取消体能测试资格后出现空缺岗位需要进行递补的,从报考同一岗位的人员中按笔试成绩从高分到低分的顺序依次递补。通过体能测试资格现场确认的,发放体能测试通知单。
4.体能测试资格现场确认的时间和地点另行通知。具体时间和地点以郑州市公安局门户网站(http://zzga.zhengzhou.gov.cn/)通知为准。
5.进入体能测试的人员,须持本人有效期内的二代身份证(或有效期内的临时身份证)、体能测试通知单参加体能测试,逾期不到的,视为自动放弃。体能测试的具体时间和地点以体能测试通知单为准。
6.首批体能测试后,因应试人员自动放弃或体能测试不合格,出现未达到与拟招聘人数2:1面试比例的岗位,从报考同一岗位的人员中按笔试成绩从高分到低分的顺序依次递补,组织进行体能测试。
1.体能测试合格的,根据笔试成绩从高分到低分的顺序,按照与拟招聘人数2:1的比例确定参加面试人员。若体能测试递补后仍低于面试比例的岗位,从报考其他岗位且体能测试合格、未进入首批面试名单、符合拟调剂岗位规定的资格条件和要求的考生中,按笔试成绩从高分到低分的顺序依次进行岗位调剂。调剂后仍未达到面试比例要求的,在确保有效竞争的前提下可适当降低面试比例。
2.面试采取结构化面试的方式进行。面试成绩满分为100分。面试原始成绩当场宣布,需加权的岗位,加权后面试成绩和加权系数在郑州市公安局门户网站公布。考试总成绩=笔试成绩+面试成绩。
3.进入面试人员,须持本人有效期内的二代身份证(或有效期内的临时身份证)、体能测试通知单参加面试,逾期不到的,视为自动放弃。
1.根据考试总成绩从高分到低分的顺序,按照与拟招聘人数1.2:1的比例确定参加体检人员。体检参照公务员录用体检等有关规定执行,费用由考生自理。
2.首批体检后,因应试人员自动放弃或体检不合格,出现未达到拟招聘人数1:1考察比例的岗位,从报考同一岗位的人员中按考试总成绩从高分到低分的顺序依次递补,组织进行体检。
1.对体检合格的人员,根据考试总成绩从高分到低分的顺序,按照拟招聘人数1:1的比例确定考察对象。考察按照国家关于警务辅助人员管理有关规定执行。
2.因考察不合格或考生自动放弃造成的空缺岗位,从报考同一岗位体检合格的人员中,根据考试总成绩从高分到低分的顺序,依次进行递补。如果递补人数达不到本岗位拟招聘人数要求的,可进行调剂补聘。
根据考试总成绩和考察等情况,确定拟聘用人员并予以公示,公示期限不少于7个工作日。
对公示合格的人员,公安机关与其签订劳动合同,并约定试用期。
工资福利待遇及社会保险,按照郑州市公安机关警务辅助人员管理有关规定执行,工资等相关经费列入郑州市财政预算。
1.本次招聘笔试成绩查询、体能测试、面试、体检、考察、公示等有关事项,均在郑州市公安局门户网站公布。凡各个环节未按照有关通知要求执行的考生,视为自动弃权。因所留通讯方式不畅等个人原因导致影响考试聘用的后果,由考生个人承担;被聘用人员要服从组织分配,对不服从分配的,取消其聘用资格。
2.资格审查贯穿招聘工作全过程。一经发现不符合招聘条件、弄虚作假或违反招聘规定的,将取消其聘用资格。
3.考生在报名前应提前了解并严格遵守郑州市疫情防控政策要求,提交真实、有效的防疫材料,不得隐瞒、谎报旅居史、接触史、健康状况等影响疫情防控的信息。
4.本公告由郑州市公安局公开招聘工作领导小组负责解释,未尽事宜按国家、省、市有
本次考试不指定考试辅导用书,不举办也不委托任何机构举办考试辅导培训班。
政策咨询电话:0371-69620172(考生可于2020年12月18日至12月31日每天8:30至18:00期间拨打)
附件:《2020年郑州市公安局公开招聘警务辅助人员岗位表点击获取》
3、临汾市公安局
2020年度面向社会招聘辅警423人公告
根据《山西省警务辅助人员条例》相关规定,经省政府批准,按照省委编办、省人社厅、省公安厅的通知要求,现将临汾市公安机关2020年度面向社会公开招聘警务辅助人员点击获取职位表工作公告如下:
符合报考基本条件和招聘岗位具体资格条件的大专及以上学历毕业生、高中学历的退役士兵点击获取职位表。



(二)拥护中华人民共和国宪法,拥护中国共产党领导和社会主义制度;
招聘年龄在18周岁以上,35周岁以下,大学专科及以上学历。退役士官和士兵放宽至高中(中专)学历,但应当在所签劳动合同期限内取得大专及以上学历点击获取职位表,未取得的,合同期满后不予续聘。
报考人员为2020年毕业生的,其毕业证书须在2020年12月31日之前取得,未取得的取消聘用资格;招聘岗位所要求的学历是指符合岗位要求的普通高等院校和非普通高等院校学历教育或其他国民教育形式的学历。
临汾市公安局制定面向社会招聘辅警实施方案,经临汾市公安机关面向社会招聘辅警工作领导组审核后,2020年12月18日在临汾市人社局网站、发布公告。
此次考试采取网络报名方式。报名人员可在2020年12月24日9:00到2020年12月28日17:00期间登录临汾市人社局网站,进行报名点击获取职位表。
报考人员只能选报一个职位,报名时应仔细阅读本公告及相关职位的资格条件。
报考人员填写的信息必须真实、准确、完整、有效,报名与参加考试时使用的有效身份证件必须一致。对恶意注册报名信息、扰乱报名秩序或提供虚假报考申请材料的,一经查实,即取消报考资格。对报考人员的审查包括报名时的资格初审、笔试前资格复审、聘用时资格终审,贯穿聘用工作全过程。
报考人员在提交报名申请2日内登录原报名网站查询资格初审结果。
通过资格审查的,不能再报考其它岗位。请考生认真填写信息,以免因填报信息不准影响资格初审结果。
实际报名人数与岗位招聘人数比例,原则上应达3:1以上方可开考。不达该比例的招聘岗位,按比例核减岗位招聘人数,如减少到1个仍达不到3:1的,原则上予以取消。
岗位被核减、取消或调整的,经核准后在原发布招聘公告的网站发布公告,同时负责告知被取消岗位的报名人员。应聘人员应保证所留的联系信息准确有效,并保持联络畅通,因电话联系不畅造成无法通知到本人的,后果由应聘人员自行承担。因岗位特殊需要,确需降低开考比例的,由临汾市公安机关面向社会招聘辅警工作领导组决定。
报考岗位被取消的报考人员,可于2020年12月31日9:00—12:00,登录报名网站进行改报。改报岗位资格初审时间为2020年12月31日9:00—17:00,资格初审结果可于2020年12月31日17:00前查询。在规定时间内未改报其他岗位的报考人员,视为自动放弃改报;放弃改报及改报其他岗位未通过资格初审的,考试费通过原缴费渠道如数退还。
通过资格审查的考生按网上提示的缴费办法于2020年12月30日24:00前进行网上缴费。未按期缴费的,视为自动放弃考试。考试收费根据山西省发展和改革委员会、山西省财政厅《关于重新核发人力资源和社会保障部门行政事业性收费标准及有关问题的通知》(晋发改价格发〔2016〕467号)规定,笔试每人每科50元,两门共计100元。
建档立卡贫困家庭人员和城市低保家庭人员,可享受减免考试费用的政策。建档立卡贫困家庭的报考人员凭其家庭所在地的县(市、区)扶贫办(部门)发放的档案卡、手册或出具的贫困证明(原件及复印件)等材料;享受最低生活保障城镇家庭的报考人员凭低保证(原件及复印件)或其家庭所在地的县(市、区)民政部门出具的享受最低生活保障的证明,于2020年12月28日17:00前,前往临汾市公安局政治部1609室(临汾市尧都区向阳西路公安街78号)确认后,办理减免考务费用的手续。
公安烈士(公安英模)和因公牺牲公安民警、因公牺牲现有辅助人员的配偶及子女,设置专门岗位进行招聘。
1、笔试科目:笔试分为公共科目(科目一)和公安专业科目(科目二)。公共科目为职业能力测试,专业科目为公安基础知识和法律知识,均为客观题,满分为100分,成绩保留小数点后2位。笔试时间为120分钟。公共科目和公安专业科目考试成绩按照各占50%的比例合成笔试总成绩。
2、笔试时间及地点:以准考证为准。通过资格初审并按规定缴纳考试费用的报名人员,请于2021年1月13日9:00 至2021年1月15日17:00前,登录原报名网站认真填写《临汾市公安局2020年度面向社会招聘辅警笔试防疫登记表》,自行下载打印准考证。报考人员应认真阅读准考证相关内容及注意事项(认真核查准考证信息,如发现信息有误或其他细节存在疑问,请及时与临汾市人力资源和社会保障局考试中心或临汾市公安局联系,以免影响参加考试),提前做好考试准备,并妥善保管好准考证,参加招聘的各个环节都须携带笔试准考证、有效身份证。报考人员应按照准考证上的考试时间、地点和要求参加考试,须携带本人准考证、有效身份证原件、黑色碳素笔、2B铅笔、橡皮等。
参加体能测评的人员在笔试成绩达到合格线的应聘人员中,依据笔试成绩从高分到低分,按招聘人数1:5比例确定(笔试合格线人数不足的,按实有达线人数确定)。若第6名与第5名2人笔试成绩相同,同时进入体能测评,依次类推。体能测评时间及地点在临汾市人社局网站公布。
体能测评合格方可进入下一阶段。体能测评为达标性测评,凡其中一项不达标的,视为体能测评不合格,取消面试资格。体能测评成绩在测评点当天公布,不计入报考人员考试成绩。体能测评项目和标准参照《公安机关录用人民警察体能测评项目和标准》执行,体能测试项目包括纵跳摸高、4*10米折返跑、1000米跑(女800米跑)。
资格复审时,应聘人员应提供毕业证、户口薄(或印有本人户口信息的户口薄页面)、身份证等相关证件原件及复印件,以及中国高等教育学生信息网的学历验证结果,已就业的须出具单位同意报考证明;退役士官和士兵还须出具退伍证和当地退役军人事务部门出具的相关证明;以及招聘单位要求的其他材料。除按上述要求外,下列人员还要提供以下证明原件及复印件:已毕业的留学人员应提供教育部中国留学服务中心出具的境外学历、学位认证书。
资格复审开始前,若进入资格复审人员确认不参加资格复审,从体能测评合格人员中,按1:3的比例,从笔试成绩由高到低依次递补确定资格复审人员,不足1:3的,按实有人数确定。资格复审开始后,按资格复审合格的实际人数确定参加面试人员,不再递补。复审结果一经确认,不得随意变更。资格审查工作贯穿辅警招聘全过程,资格审查中有一项不合格的,取消其聘用资格。
资格复审时间、地点另行通知,请关注临汾市人力资源和社会保障局网站。
在临汾市公安机关面向社会招聘辅警工作领导组的监督指导下,由市公安局组织实施。从体能测评和资格复审合格人员中依据笔试成绩从高到低的顺序,按计划招聘人数3倍的比例确定参加面试人员,若2人笔试成绩相同同时进入面试,不足1:3的按实有人数确定。参加面试人员名单及面试时间、地点、形式在原发布公告网站公布。
综合成绩(含笔试成绩、面试成绩)保留小数点后两位(尾数四舍五入)。若2名以上应聘人员综合成绩相同时,原则上按笔试成绩由高到低的顺序确定体检和考察人选;如笔试成绩仍相同,加试一场面试,应聘人员的成绩名次按面试加试成绩排列。
根据综合成绩从高到低的顺序,按拟招聘人数1:1的比例确定体检和考察人选,体检和考察由临汾市公安局负责组织实施。
在指定二甲以上医院统一组织实施,体检标准参照公安机关招录人民警察体检标准进行。体检结论不合格需要复检的,在2天内提出复检申请,应安排在具有体检资质的同一级别或上一级别的另一家医院复检,复检不合格的人员取消其拟聘用资格。招聘单位、参加体检的应聘人员及家属对复检结果仍有疑义的,承担复检的医院应组织相关专家进行会诊,做出最终结论。对因怀孕不能全部完成体检项目的,按国家相关政策执行。
由市公安局负责组织实施。考察通过函调、实地调查等方式进行。考察内容主要包括应聘者及其家庭成员和主要社会关系的政治思想、道德品质、学习和工作表现、遵纪守法、廉洁自律以及是否需要回避等方面的情况等,同时对考察对象提供报考信息的真实性进行复审。考察由市公安局抽调专人成立政治考察工作小组,统筹完成考察各项工作。
考察不合格的不得聘用,由此形成的岗位空缺不再递补。不按规定参加考察者,视同放弃资格。
综合成绩、体测、体检、政治考察结果全部合格的人员确定为拟聘用人员,并进行公示,公示期为5个工作日。
公示期满后,没有问题反映或反映的问题经查实后不影响聘用的,临汾市公安局与拟聘用人员按程序签订劳动合同,反映的问题对聘用有影响并查证属实的,不予聘用;对反映问题一时难以核实的,暂缓聘用,待查清后再决定是否聘用。
首次签订劳动合同期限为3年,新聘用人员试用期为6个月,试用期满考核合格的评定等次,考核不合格的,依法解除劳动合同。考生应诚信报考。对进入体检、考察及其以后环节提出放弃的,接到聘用通知后无正当理由、未在规定时间内持相关材料报到的,取消其相应资格,并记入个人诚信档案。
附件:临汾市公安局2020年度面向社会招聘辅警岗位计划表点击获取.xls
4、山东临沂兰山公安
公开招聘警务辅助人员简章
根据《山东省公安机关警务辅助人员管理办法》、《山东省公安机关辅警招聘工作实施细则》等有关规定,拟面向社会公开招聘警务辅助人员(以下统称“辅警”),劳务派遣到临沂市公安局兰山分局从事辅助性工作点击获取职位表,现将有关事项公告如下:
根据工作需要,本次计划招聘勤务辅警共631名点击获取职位表,具体职位计划设置及专业要求详见《2020年临沂市公安局兰山分局警务辅助人员公开招聘职位表点击获取》。

本次招聘的辅警属公安机关非在编人员,按照劳务派遣形式管理,从事辅助性警务工作,对公安机关警务活动和内部工作起辅助、保障作用。被聘用人员不是人民警察,不具有公务员和事业单位工作人员身份,不享受公安民警法定待遇。
(二)拥护中华人民共和国宪法,遵守国家法律法规,品行端正;
(三)年龄18周岁至35周岁(1984年12月至2002年12月期间出生)。有公安辅助工作经历、具有A1、A2及以上机动车驾驶证人员应聘的,年龄可放宽到47周岁(1972年12月以后出生至2002年12月期间出生);本区公安机关范围内烈士、因公牺牲民警的配偶、子女及其配偶,年龄可放宽到46周岁(1973年12月出生至2002年12月期间出生);
(四)大专及以上学历,退役军人、有公安辅助工作经历及特别职位学历可放宽到高中(中专);
(五)身心健康,体形端正匀称,外观无明显疾病特征,无纹身,无肢体功能障碍等,具有正常履行职责的身体条件和履行岗位职责所需的工作能力,勤务职位单侧裸眼视力不低于4.6,文职职位单侧裸眼视力不低于5.0,男性身高不低于170厘米,女性身高不低于160厘米;
(六)自愿从事公安辅助工作,具有忠诚、奉献、吃苦耐劳的精神,保守公安工作秘密,服从组织分配;
(八)同等条件下优先招聘烈士和因公牺牲公安民警、辅警的配偶子女、在职公安民警配偶、退役军人、见义勇为积极分子和先进个人、警察类或政法类院校毕业生、国有企业下岗分流人员,以及具有岗位所需专业资质或专门技能的人员。
定向、委培毕业生应聘,须征得定向、委培单位同意。在读全日制普通高校非应届毕业生、现役军人以及法律法规规定不得聘用的其他情形人员不得应聘,在读全日制普通高校非应届毕业生不能用已取得的学历作为条件应聘。
本次公开招聘采取个人报名、资格审查、笔试、体能测评、体检、政治考核、公示等程序,择优聘用签订合同点击获取职位表。
采取统一时间、现场报名、现场资格审查确认的方式进行。
1、报名时间:2020年12月24日—29日(节假日除外)
上午:8:00—11:30,下午13:30—16:50。
2、报名地点:临沂市华海劳务派遣公司二楼办公室(临沂市兰山区成才路141号,通达路与成才路交汇路北院内)
3、现场报名。现场报名时须携带本人有效居民身份证、户口本、学历证书、相关资历证书、退出现役证等材料的原件及以上材料的复印件1份,大专以上学历需提供《教育部学历证书电子注册备案表点击获取》一份(在“学信网”http://www.chsi.com.cn/查询并打印),近期同底板两寸免冠彩色照片2张和个人信用报告1份(中国人民银行出具),自行下载或现场领取并填写《临沂市公安局兰山分局招聘辅警报名表》1份,于报名现场提交
4、资格审查。报名须本人到场,依据招聘条件对应聘者进行现场资格审查,审查合格的准予参加笔试,并当场签定《诚信承诺书》。
资格审查贯穿招聘工作全过程,如有弄虚作假、违背诚信承诺或隐瞒有关情况,一经查实取消聘用资格。
资格审查合格人员进入笔试,参加笔试人员名单在兰山公安微信公众号“兰山公安”适时发布,或采用应聘者建群等方式及时通知,并明确参加笔试具体事项。
笔试主要测试公共基础知识、法律法规常识和时事政治等内容。采取统一命题、闭卷考试形式,满分100分。笔试结束后,根据笔试结果确定笔试成绩合格线。在笔试成绩合格线内,根据招聘计划和应聘职位由高分到低分按1:1.3的比例确定进入体能测评环节人员。进入体能测评范围人员最后一名笔试成绩并列的,一同进入体能测评范围。达不到规定比例的,按实有合格人数确定进入体能测评范围。
参加体能测评人员名单适时发布或通知,并明确参加体能测评具体事项。参加体能测评时须携带本人身份证、笔试准考证。体能测评工作主要参照《公安机关录用人民警察体能测评项目和标准(暂行)》执行,《体能测评项目和标准》见附件。体能测评主要测试应聘人员的身体素质是否适合招聘职位工作需要,不计入综合成绩。测评项目为:10米×4往返跑、男子1000米跑(女子800米跑)、纵跳摸高。体能测评必须由应聘人员独立完成。不按规定的时间、地点参加体能测评的,视作放弃体能测评。体能测评为达标性测评,凡有一项不达标的,即为体能测评不合格,不能确定为体检、政治考核人选。
根据笔试成绩,由高分到低分按1:1比例确定体检、政治考核人员。体检、政治考核人员名单适时发布,并明确参加体检、政治考核的具体事项。体检在临沂市县级以上综合医院进行,不按规定的时间、地点参加体检的,视为自动放弃,体检费用由应聘人员承担。应聘人员对体检结果有疑问的,可以按有关规定申请复检,费用由申请方负担。复检只能进行一次,体检结果以复检结论为准。体检项目及标准参照省人社厅、卫计委、公安厅《关于明确公安机关警务辅助人员体能测评和体检有关事项的通知》(鲁公通〔2017〕30号)有关规定执行。
政治考核参照公安机关人民警察政治考核的相关要求进行,重点考核是否具有不得招聘为辅警的情形。
对应聘人员因主动弃权或体侧、体检、政治考核不合格等造成的空缺,原则上从本职位中按笔试成绩由高分到低分依次递补人选。
根据应聘人员的考试成绩、体能测评、体检、政治考核情况确定拟聘用人员名单,适时进行公示。公示期为5个工作日。
公示期满无异议的,采取劳务派遣的形式派遣到临沂市公安局兰山分局工作。新招聘人员由临沂市华海劳务派遣有限公司统一签订劳动合同,首次签订劳动合同期限为二年,实行试用期制度,试用期两个月(含在合同期内),试用不合格的退回劳务派遣公司。合同期满后根据有关规定,决定是否续签劳动合同。
机关各科室的辅警薪酬待遇暂按现行标准每月2400元(含个人缴纳“五险一金”)左右执行,其中,指挥中心通信岗根据工作实绩发放2000元以下的特岗补助。各大队、派出所的辅警薪酬暂由各单位根据本单位工资结构和辅警工作实绩执行,实行绩效工资,统一缴纳社会保险和住房公积金,统一购买人身意外伤害保险,提供相应的工作生活保障。
应聘人员在报名应聘期间要保持24小时通讯畅通,及时了解更新通知信息,因本人原因错过重要信息而影响考试聘用的,责任自负。
招聘考试不指定考试教材和辅导用书,不举办、不授权、不委托任何机构或个人开展考试辅导培训。任何单位和个人不得以考试举办或命题组等名义开展辅导班、辅导网站或发行出版物、上网卡等,否则追究其法律责任。请报名应聘人员提高警惕,防止上当受骗。
本公告由临沂市公安局兰山分局、临沂市华海劳务派遣有限公司负责解释。
咨询电话:临沂市公安局兰山分局(0539-7303050)
咨询时间:工作日时间,上午8:30-11:50,下午13:30-17:00。
1、兰山公安公开招聘警务辅助人员简章(631名)职位表点击获取
根据《榆林市公安机关警务辅助人员管理实施细则(试行)》的规定,因工作需要,经市政府同意,榆林市公安局面向社会公开招聘警务辅助人员(以下简称辅警)点击获取职位表。现将有关事项公告如下:
坚持“面向社会、公开招聘、公平竞争”的原则,按照德才兼备的用人标准,择优聘用。
本次招聘活动面向社会公开招聘辅警666名点击获取职位表,其中男性595名,女性71名。具体招聘职位、专业要求和人数等详见招聘职位表点击获取(附件1)。


3.自愿从事辅警岗位工作,服从命令,听从指挥,敬业奉献,吃苦耐劳,能适应加班及夜班工作。
4.具有榆林市常住户口(2020年12月22日前已落户的)。
5.年龄为18周岁以上,30周岁以下(1990年12月22日以后出生)。另:本公告发布之日前,由榆林市、县(市、区)人力资源和社会保障部门招聘并派遣至公安机关管理使用未过渡为辅警的公益性岗位人员,报名年龄可放宽至32周岁(1988年12月22日以后出生)。
6.具有招聘岗位所需的学历和专业。学历为国家教育行政主管部门认可的全日制大专、全日制本科、研究生(含非全日制),退役士兵可放宽到高中;专业以《陕西省考试录用公务员职位专业参考目录(修订)》为准。
7.男性净身高170cm以上,女性净身高160cm以上(部分岗位要求男性净身高175cm以上,女性净身高165cm以上,详见招聘职位表)。五官端正,双眼矫正视力不低于4.8,无残疾、无口吃、无重听、无纹身、无染彩发、无色盲色弱等。
8.同等条件下,优先招聘公安烈士和因公牺牲公安民警的配偶子女、在职公安民警配偶、见义勇为积极分子和先进个人点击获取职位表。
本次招聘在榆林市人民政府官网(http://www.yl.gov.cn)、榆林市公安局官网(http://gaj.yl.gov.cn)发布公告。
本次报名和资格审查采取网上方式进行。报名网址请登录榆林市人民政府官网、榆林市公安局官网进入。
报名时间:2020年12月28日8:00至2020年12月30日24:00。
资格审查时间:2020年12月28日8:00至2021年1月1日17:00。
应聘人员只能报考一个职位。在报名期间,资格审查通过后,报考信息不得更改。报名结束后,应聘人员可以查询审核状况,但不得修改任何报名信息。
(三)网上缴费与报名确认
1.资格审查通过的应聘人员通过榆林市人民政府官网、榆林市公安局官网进入报名系统进行网上缴费。缴费截止时间为2021年1月2日12:00。未按期缴费确认的,视为自愿放弃报名。
2.参照陕西省物价局、陕西省财政厅《关于录用机关工作人员和国家公务员收费等有关问题的通知》(陕价费调发〔2001〕89号)确定的收费标准,每人收取报名费50元。对享受国家最低生活保障金的城镇家庭和享受低保的农村贫困家庭应聘人员,减免报名费。
3.已确认缴费的应聘人员请及时打印《报名登记表》并妥善保管,以备在资格复审等环节核对信息。
本次招聘按岗位计划数与应聘人员数1:3比例确定开考比例。达不到开考比例的,招聘计划数予以核减或核销,并于2021年1月4日在榆林市人民政府官网、榆林市公安局官网公布。对应聘岗位被核销的应聘人员,退还报名费。
已确认缴费的应聘人员应于2021年1月13日8:00至1月16日9:15,在榆林市人民政府官网、榆林市公安局官网自行下载打印准考证。准考证是参加笔试、资格复审、体能测评、面试、体检和报到等程序的必须凭证,请妥善保存。
1.笔试时间:2021年1月16日(星期六)9:00至11:00。
3.笔试内容:时事政治、公共基础知识、法律基础知识和公安业务知识。满分150分,成绩保留小数点后两位,不四舍五入。
4.成绩查询:笔试成绩于1月下旬公布,应聘人员登录榆林市人民政府官网、榆林市公安局官网自行查询。
5.本次笔试以客观题为主,采取机器阅卷,对违纪和零分两种情形有异议的,可在发布笔试成绩次日起3个工作日内,由应聘人员本人向榆林市公安局当面提交复核申请。其他情形不受理复核申请。
6.确定并公布进入资格复审人员名单。根据笔试成绩确定最低分数线,对于最低分数线及以上的,按照招聘岗位计划数与应聘人员数1:3比例,由高分到低分依次确定进入资格复审人员,末位成绩并列的,一并进入资格复审;对达不到1:3比例的,招聘岗位的应聘人员全部进入资格复审。
1.资格复审时间、地点、进入资格复审人员名单及有关事项,在榆林市人民政府官网、榆林市公安局官网另行通知。
(1)本人户口簿、有效期内的居民身份证原件及复印件;
(3)毕业证、学位证原件及复印件,并现场进行真伪查验;
(4)相应的学历验证报告材料(需在学信网下载打印《教育部学历证书电子注册备案表》,国(境)外学历需提供由教育部留学服务中心出具的学历认证和我国驻外使领馆的有关证明材料);
(6)退役士兵须携带入伍通知书或县级以上武装部出具的入伍证明、退伍证原件及复印件;
(7)放宽年龄的人员(榆林市、县(市、区)人力资源和社会保障部门招聘并派遣至公安机关管理使用未过渡为辅警的公益性岗位人员)需提供聘用、派遣等相关证明材料;
(8)符合优先招聘条件的应聘人员,需提供相关文件、证书等证明材料原件及复印件;
(9)已在党政机关、企事业单位工作的应聘人员须提交单位同意报考意见。
3.应聘人员未在规定的时限内参加资格复审,视为自动放弃。对自动放弃资格复审或资格复审不合格等形成的缺额,在本招聘岗位按笔试成绩(不低于最低分数线)从高到低顺序依次递补。递补时,出现笔试成绩并列的,并列者同时确定为参加资格复审人员。递补只进行一次。
1.通过资格复审的人员进入体能测评环节。体能测评的时间、地点、人员名单及有关事项,在榆林市人民政府官网、榆林市公安局官网另行通知。
2.体能测评内容为三项:10米×4往返跑、纵跳摸高、立定跳远。体能测评三项中有二项达标视为合格。体能测评标准参照《公安机关录用人民警察体能测评项目和标准》和公安院校公安专业招生体能测评要求执行。
3.进入体能测评人员放弃或体能测评不合格等形成缺额的,不进行递补。
1.体能测评合格的人员进入面试环节。面试的时间、地点、人员名单及有关事项,在榆林市人民政府官网、榆林市公安局官网另行通知。
2.面试满分为100分,成绩保留小数点后两位,不实行四舍五入。
3.面试成绩当场告知应聘人员,并由应聘人员签字确认。本人拒绝签字的,视为自动放弃应聘资格。
4.同一职位设两个以上面试考场的应聘人员最终得分,采取加权计算法。
综合成绩由笔试成绩和面试最终成绩组成,其中笔试成绩(按百分制换算后)占60%,面试最终成绩占40%。综合成绩保留至小数点后两位,不实行四舍五入。综合成绩出现并列的,按笔试成绩确定排名顺序。
1.根据综合成绩从高到低顺序,按照招聘岗位数1:1比例确定进入体检人员。体检时间、地点、参加体检人员名单及有关事项,在榆林市人民政府官网、榆林市公安局官网另行通知。
2.体检标准参照《公务员录用体检通用标准(试行)》并按照本次招聘基本条件中第七项规定内容执行。应聘人员对体检结果有异议的,可在得知体检结果后2个工作日内申请复查,复查只进行一次,复查结果作为最终的体检结果。体检及复查费用由应聘人员自理。
3.因应聘人员放弃体检形成的缺额,按照岗位综合成绩排名依次递补,递补只进行一次。对体检不合格形成的缺额,不进行递补。
1.体检合格人员进入考察环节,对应聘人员及家庭成员、主要社会关系人的政治思想、现实表现、遵纪守法等情况进行考察。
2.考察不合格的取消应聘资格。对因应聘人员放弃或考察不合格形成的缺额,不进行递补。
1.确定拟聘用人员名单,并在榆林市人民政府官网、榆林市公安局官网进行公示,公示期为5个工作日。
2.被确定为聘用人员的,由用人单位与聘用人员签订聘用合同。
3.新聘用人员实行试用期制度,试用期满经考核不合格的,取消聘用。
按照陕西省、榆林市有关辅警管理办法和公安机关辅警管理规定对聘用人员进行日常管理。聘用人员薪酬待遇按照《榆林市市本级公安机关警务辅助人员薪酬管理办法(试行)》规定的标准执行。
1.应聘人员应严格执行榆林市新冠肺炎疫情防控要求,提前注册“陕西健康码”,全程佩戴口罩。“陕西健康码”为“绿色码”且测量体温低于37.3℃,方可进入考点;测量体温连续三次超过37.3℃,或笔试前14天内来自或途经国内疫情中高风险地区、有国(境)外旅居史的,须提供考前7日内核酸检测阴性证明原件、复印件。
对故意隐瞒病情、不按要求提供核酸检测证明、不如实告知情况的,按有关法律法规追究相关责任。
根据疫情防控情况,招聘期间疫情防控部门有其他要求的,另行通知。
2.本次招聘工作全程接受社会各界和纪检监察部门的监督。
3.应聘人员应仔细查阅招聘岗位资格条件,提交的有关信息、资料应真实、有效。对应聘人员的资格审查,将贯穿于招聘工作全过程。
4.本次招聘相关信息将在榆林市人民政府官网、榆林市公安局官网发布,请各位应聘人员随时关注,避免错过。
5.本次招聘不举办、不委托任何机构举办考试辅导培训班,不指定任何参考用书和资料。敬请应聘人员提高警惕,谨防上当受骗。
6.应聘人员在招聘中遇到的相关问题,可直接拨打电话咨询,咨询时间为工作日8:00至12:00和14:00至17:30。
咨询电话:0912-3360134 3422813。
附件1:榆林市公安局警务辅助人员招聘职位表点击获取
附件2:《陕西省考试录用公务员职位专业参考目录(修订)》
6、泉州市公安局面向社会
公开招聘第一期警务辅助人员公告
因工作需要,泉州市公安局决定面向社会公开招聘第一期警务辅助人员(警务辅助人员是指为公安机关日常运转和警务活动提供辅助支持的非人民警察身份的编外人员,以下简称“辅警”)400名点击获取职位表,现将有关事项公告如下:
一、招聘岗位
具体岗位及要求等详见《泉州市公安局公开招聘警务辅助人员岗位表(第一期)点击获取职位表》(详见附件1)。

二、工作职责
参与公安机关相关警务辅助工作。主要为协助民警开展预防和打击违法犯罪活动、社区入户走访、窗口引导、110接处警、交通疏导、监控看护违法犯罪嫌疑人、文稿撰写、档案整理、设备系统维护、后勤综合服务以及其他可由辅警协助开展的工作等,部分岗位需参加夜班和周末班轮值。
各岗位具体工作地点、内容、时间视实际工作需要而定,辅警须服从公安机关统一分配点击获取职位表。
三、招聘条件
1.具有中华人民共和国国籍。
2.须为泉州市户籍人口,或在泉州市居住满3年的泉州市以外户籍人口(即2017年12月22日及以前在泉州市居住,以居住证为依据),或为泉州市内高校2018、2019、2020年毕业的市外生源和市外高校2018、2019、2020年毕业的本市生源。
3.拥护中华人民共和国宪法,遵守国家法律法规,品行端正。
4.年龄为18周岁以上、35周岁以下(即在1984年12月23日至2002年12月22日期间出生)。
5.学历要求按照岗位表要求执行。报考者的学历证书及相关证书必须在报名日前取得。报名时为全日制在校在读的学生不得报考点击获取职位表。
6.男性身高168cm以上,女性身高158cm以上。
7.身心健康,具备履行岗位职责所需的工作能力。
8.自愿从事公安辅警工作,具有忠诚、奉献、吃苦耐劳的精神,服从组织分配。
四、福利待遇
根据人员学历、岗位类别和工作地点的不同,每人每年经费保障在6万至7万元之间不等,依法依规缴交单位及个人“五险一金”,并将随着经济的增长和工作年限的增加逐步提高工资待遇。可加入用人单位工会,依法享受工会福利等。
五、招聘程序
考生报名时,不指定具体报考岗位,先按照男生大职位和女生大职位进行报名并测试,待测试环节结束,再按照考生总成绩排名进行公开择岗。考生依次经报名资格审核、笔试、面试、体能测试、择岗、体检和政审考察合格后予以公示,按有关规定签订劳动合同,解聘则按照有关规定执行。其中,笔试、面试、体能测试、择岗、体检等环节拟在2021年1月份完成,上一个测试项目成绩不合格的,不能进入下一个测试项目点击获取职位表。
各测试环节的时间、地点、入围名单等信息将陆续公布在泉州市公安局官网(http://gaj.quanzhou.gov.cn/),应聘者须密切关注并保持通讯畅通。
1.笔试
报名成功的考生均先参加笔试。采取上机考试的形式组织,随机抽题考试,均为客观题,卷面总分为100分,设合格分数线。考题为主来源于政治理论、《宪法》、《刑法》、《行政处罚法》、《治安管理处罚法》、《人民警察法》等范畴,考生可下载学习资料(详见附件4)进行学习。
2.面试
按照各大职位招考人数1:1.5的比例,在笔试达到最低合格线的考生中,从高分到低分确定参加面试人选。面试以面谈的形式组织,总分为100分,设合格分数线。
3.考试总成绩
考试总成绩=(笔试成绩+面试成绩)/2,结果四舍五入后保留2位小数点。
当考试总成绩相同时,考生名次按笔试成绩排列;若考生笔试成绩也相同,经市局辅警招考委员会同意后加试一场面试,考生名次按加试的面试成绩排列。
4.体能测试
面试合格的考生均应参加体能测试;规定时间内未参加的,取消聘用或递补资格。测试项目为男子1000米跑、女子800米跑,结果分为合格和不合格,只允许当场测试一次。测试标准如下:
1989年12月23日(含)以后出生的考生,执行30岁(含)以下体能测试标准;1989年12月22日(含)以前出生的考生,执行31岁(含)以上体能测试标准。
5.择岗
体能测试合格的考生均应参加择岗;规定时间内未参加的,取消聘用或递补资格。分别按照男生大职位和女生大职位,从考试总成绩高分到低分依序公开选定具体岗位,直到参加择岗的考生选择完毕或者岗位被选择完毕。因岗位被选择完毕而未能选到岗位的考生,列为递补人选。每个考生只能选择一个岗位,放弃择岗者,取消聘用或递补资格。
6.体检
择岗成功的考生均为体检人选。体检参照公务员录用体检通用标准执行。
7.政审考察及公示聘用
对体检合格的考生进行政审考察。合格后予以公示,按有关规定签订劳动合同,并按规定约定试用期,试用期满考核合格者将予以正式聘用。
8.递补
考试总成绩自本招聘公告发布之日起半年内有效。若因体检、政审考察不合格而出现职位空缺,或半年内因离职等原因出现职位空缺,可从参加择岗但因岗位被选择完毕而没能选到岗位的考生中,按考试总成绩高分到低分确定递补人选。
六、报名时间及地点
报名采取现场报名的方式进行。
集中报名时间在:2021年1月6日至9日,上午9:00-11:30,下午15:00-17:30。
报名地点(所有岗位在以下报名点均可报名):
报名点1:泉州市公安局(鲤城区东街62号,市公安局大门口斜坡顶保安室对面“老干部之家”),咨询电话:0595-22180281;
报名点2:泉州市公安局洛江分局(洛江区安平路1号,局大门口保安室),咨询电话:0595-22180281。
七、报名方式
请考生本人至现场报名(也可将材料准备齐全后委托他人带至现场报名),并提前下载注册“闽政通”APP,申领本人“八闽健康码”(申领流程详见附件3)。报名当天必须佩戴好口罩,健康码为绿色的人员方可报名。报名时,考生应携带下列材料(需按顺序挑好):
(1)《泉州市公安局第一期警务辅助人员报名登记表》(详见附件2)。表格须用A4纸单面打印,填写内容须电脑打印,“报名人承诺”栏目由报名人员亲笔签名。
(2)个人身份证原件和复印件1份;
(3)毕业证、学位证原件和复印件1份;
(4)持有大专及以上学历报名的,须提供本人《教育部学历证书电子注册备案表》1份(上网查询并打印,学信网网址http://www.chsi.com.cn/);有学位证的,须提供所获学位的《认证报告》1份(上网查询并打印,学位网网址http://www.chinadegrees.cn/cqva/gateway.html)。
(5)以“泉州市户籍人口”和“泉州市内高校2018、2019、2020年毕业的市外生源和市外高校2018、2019、2020年毕业的本市生源”条件报考的人员,须提供户口本原件和复印件1份(首页和个人页印在同一张纸上)
(6)以“在泉州市居住满3年的泉州市以外户籍人口”条件报考的人员,需提供居住证原件和复印件1份。
(7)民警配偶报名的,应提供关系人的职业身份证明、结婚证、户口簿等相关证明材料;退役士兵、见义勇为积极分子和先进个人、警察类或政法类院校毕业生报名的应提供相关证明材料。
(8)《报名登记表》中“个人专长及所获证书”所填内容的相关佐证材料原件及复印件1份。
八、注意事项
(1)报名时,考生须按照公布的报考条件和岗位要求,如实填写相关资料。考生应对填写的信息和提交的材料负责,如个人填报信息错误、不全、失真,隐瞒不符合报考条件和岗位要求的情形,由此造成的一切后果,责任自负。凡弄虚作假者,一经发现,直接取消考试及聘用资格,并追究其相应法律责任。
(2)报名初审环节结束后,将对考生进行资格复核。若发现考生存在其他不符合报名条件的情况,将取消其应聘资格。入围名单等有关信息以泉州市公安局官网的后续通知为准。
(3)准考证作为参加各环节考试的重要凭证,必须妥善保管。
(4)考生进入体检、政审、聘用等环节后,因个人原因未参加或提出放弃等情况的,列入考生诚信档案,两年内不得报考泉州市公安局辅警招聘考试。
(5)考生提交的各项材料,由我局统一存档保管,不再退还。
(6)泉州市公安局官网是发布招聘相关信息的主要渠道,请应聘者密切关注。同时,在招聘过程中,应确保通讯畅通。本次招聘考试不委托任何培训机构。
泉州市公安局政治部咨询电话:0595-22180281(工作日期间8:00-12:00、14:30-17:30)。
(7)本公告由泉州市公安局政治部负责解释。
泉州市公安局政治部
2020年12月22日
7、广州市公安局2021年招聘交通辅警公告
根据公安交通管理工作需要,广州市公安局决定面向社会公开招聘交通辅警点击获取职位表,现将有关事项公告如下:
(一)招聘对象:有志于维护广州交通公共秩序稳定,具有良好体能技能,有高度责任心和勇于担当精神的优秀人员。
(三)招聘条件:具有中华人民共和国国籍,拥护中国共产党的领导,拥护宪法;热爱道路交通管理工作,具有一定的法律法规和业务工作基础;有良好的素质和品行,遵纪守法,没有参加邪教活动;身心健康,无精神病史,有良好的心理素质和临场应变能力。具体要求如下:
1.文化要求:高中(含职高、中技)或以上学历,报考人员须于2021年1月31日前取得相应毕业证书。
2.年龄要求:18至40周岁(即1980年1月1日以后出生)。
3.身体要求:具有正常履行职责的身体条件,身体健康,体型端正,无纹身、无口吃、无重听、无色盲、无明显生理缺陷及特征、无传染性疾病,双眼矫正视力均不低于4.8。
4.工作岗位统一调配:本次招聘初任岗位,根据工作需要,在广州市交警支队直属单位范围内安排。
(一)时间:2020年 12月24日至12月31日,上午09:00至12:00,下午14:00至17:00。
广州市车辆管理所:广州市天河区华观路1732号车辆管理所大门值班室。
车辆管理所化龙分所:广州市番禺区化龙镇黄金大道(化龙驾考场)。
车辆管理所荔湾分所:广州市荔湾区芳村大道西563号。
车辆管理所白云分所:广州市白云区太和镇鹤龙四路97号。
荔湾大队:广州市越秀区东风西路和平南小区七街9号。
(三)所需资料:报名者须携带本人身份证、户口簿、毕业证(专业技能证明)、小一寸免冠同版彩色照片2张、计划生育证明、就业创业证、个人信用记录等相关证书一并携带(以上证件均需提交复印件1份;除身份证及相片需现场提供外,其他资料不齐的可以后期补交,请自备复印件)。符合优先招聘条件的,需携带相关证明材料。报考者必须亲自前往报名,不接受委托报名。
考试考核包括体能测试、笔试和面试,体能测试合格的,方可参加笔试和面试环节。总成绩满分100分,总成绩=笔试成绩×40%+面试成绩×60%。
(一)体能测试。体能测试主要测试应聘人员的身体素质情况,测试评分为合格(不合格)。测试项目及标准:1、俯卧撑20个;2、立正站立30分钟为合格;3、纵跳摸高(≥265厘米),项目1、2、3全部合格为体能测试合格。
(二)笔试。笔试满分为100分,采取计算机实操形式进行,主要考察应聘人员的计算机应用水平,和考察应聘人员的法律基础知识和交通安全常识。
(三)面试。满分为100分,主要考核应聘者求职动机、综合处置能力、语言表达能力、举止仪表等情况。面试对象依笔试成绩高低顺序排序,按招聘岗位1:2的比例确定(笔试人数少于面试对象人数的,按参加笔试人数确定面试对象)。
以总成绩高低顺序,按招聘人数1:1的比例确定体检对象。体检不合格的,可依总成绩高低顺序依次递补人选。体检在指定的医院进行,体检费用自理。
对体检合格的考生进行政审和组织考察,主要审查遵纪守法、思想政治、计划生育等情况,并核实其是否符合应聘资格条件。考察不合格或放弃考察资格的,依总成绩高低依次递补人选。
考生经考试考核、面试、体检和政审考察合格后,根据招聘计划需求人数,按照考生总成绩排序确定拟聘用人员,同时进行公示,公示时间为3天。
公示结束后,未收到有关情况反映的,由广州市公安局与拟聘人员签订劳动合同,试用期为6个月。试用期间,将组织开展岗前培训,对岗前培训不合格或有其他不符合使用期相关规定行为的,将按国家有关法律法规解除劳动合同。
1.享受月度绩效考核奖金,在工作中作出突出贡献或取得重大成绩的,根据有关奖励办法发放相应奖金。
2.以岗位熟练程度、考核情况、工作能力、技能水平等为主要依据进行晋级晋升,并享受相应的职级工资。
3.按国家有关规定签订劳动合同,试用期6个月,年收入不低于60000元(含单位及个人社保、医保、住房公积金等),食宿自理。
3.纳入广州市积分制入户的职业工种范畴,符合条件的非广州市户籍辅警可根据《广州市积分入户管理办法》申请入户广州;
4.符合广州市公安局公租房申请条件的辅警,享有公租房申请资格;
5.享有各类慰问补助及法律法规规章、政策规定的其他福利待遇。
6.职业培训。目前已建立了岗前培训、在岗轮训、管理职位晋升培训、专项教育培训和能力素质提高培训相结合的辅警培训体系,涵盖思想教育、行为规范、体能、技能、业务知识、法律法规和纪律规定等多方面内容,将个人能力提升及职业生涯发展融入教育培训的全过程。
7.服装及装备保障。根据各岗位的实际需要,按照季节变化配发制式服装,并配备相应的装备。
招聘公告、体能测试、笔试、面试成绩等将在广州金盾网(http://www.gzjd.gov.cn)公布。
8、2020年洛阳市公安局
公开招聘警务辅助人员公告
根据工作需要,经市政府批准,决定组织实施2020年洛阳市公安局警务辅助人员招聘工作点击获取职位表,现将招聘事项公告如下:
计划招聘警务辅助人员200名点击获取职位表,其中文职辅警40名(男性20名,女性20名)、勤务辅警160名(男性140名,女性20名),招聘职位及有关要求详见附件1。

本次招聘遵循“公开、平等、竞争、择优”的原则,按照公开招聘、自愿报名、考试选拔、统一安排的方式进行,在考试、考察的基础上择优聘用。
2、拥护中华人民共和国宪法,遵守法律、法规和社会公德;
3、自愿从事警务辅助工作,具有忠诚奉献、吃苦耐劳精神,服从组织分配;
5、年满18周岁以上、35周岁以下(1984年12月21日含至2002年12月21日含期间出生);
6、文职辅警应具有国家计划内统招全日制大专及以上文化程度,勤务辅警应具有国家承认的大专及以上文化程度。退役军人文化程度放宽至高中(中专)。
7、具备履行职责所需要的身体条件、心理素质和工作能力;
1、曾被开除中国共产党党籍、开除中国共产主义青年团团籍、在高等教育期间被开除学籍、被机关事业单位开除公职或辞退的;
2、在军队服役期间受记大过以上处分或者受党内严重警告以上处分的;
4、曾被行政拘留、劳动教养、收容教育、收容教养或者有吸毒史的;
5、在各级公务员招考等国家法定考试中被认定有舞弊等严重违反录用纪律行为的;
7、曾因违反公安机关警务辅助人员管理规定,被解除劳动合同的;
9、本人或家庭成员参加非法组织或从事其他危害国家安全活动的;
采取报考者个人网上提交报名信息、上传照片、缴费的方式进行,不接受现场报名。每人只能报考一个职位。
报考者于2020年12月24日9:00至12月29日17:30前,登录洛阳人才人仕网报名系统(http://apply.lyrcrs.com/81/login.aspx),按要求注册后填写报名信息、上传照片进行网上报名,请妥善保管注册密码,用于查询报考资格初审结果、网上缴费、下载打印准考证等事项。考生请注意上传符合系统规定、清晰、无变形、一寸近期正面免冠证件照(红、蓝、白底均可),jpg格式,照片文件大小在400k以内。
招聘单位根据招聘资格条件对报考者填报的信息进行资格初审。报考者可于提交报名申请1日后登录原报名网站,查看是否通过报名资格初审。通过报名资格初审的报考者,不能再改报其他职位,也不能再修改任何填报信息。未通过资格初审的报考者,可于12月29日17:30前修改完善相关信息重新提交报考申请,也可改报其他职位。
网上缴费时间:2020年12月24日9:00至12月30日12:00。
通过报名资格初审的人员,进入网上报名系统进行缴费,按规定每人交纳考务费30元。网上缴费可使用支付宝支付。通过报名资格初审的人员点击获取职位表,未按期缴费的视为自动放弃。
5、打印准考证
确认缴费成功的考生,可于2021年1月7日9:00至1月9日9:30期间在报名网站上自行打印笔试准考证(A4纸)。
7、各职位报名人数与拟招聘人数的比例不低于2:1。达不到规定比例的职位,相应核减该职位拟招聘人数,核减计划后,报名人数仍达不到规定比例的,取消该职位招聘计划,职位核减情况将及时在洛阳人才网(www.lyhero.com)、洛阳人才人仕网(www.lyrcrs.com)予以公告。
2、笔试科目:《公共基础知识》,满分为100分。本次考试不指定考试辅导用书,不举办也不委托任何机构举办考试辅导培训班。
3、考生应按照准考证上确定的时间、地点和相关要求同时携带准考证、本人有效身份证(有效期内的二代身份证或临时身份证)和《2020年洛阳市公安局公开招聘警务辅助人员笔试考生新冠肺炎疫情防控告知暨承诺书》(见附件2)参加考试。
4、笔试成绩适时在洛阳人才网(www.lyhero.com)、洛阳人才人仕网(www.lyrcrs.com)公布。
(三)面试
根据笔试成绩从高分到低分的顺序,按拟招聘人数与参加面试人数1:2的比例确定参加面试的人员。比例内末位成绩相同者,均进入面试。笔试缺考、作弊或成绩为零分等情况的,不得进入面试。
考生须在面试前进行面试资格确认。面试资格确认采取考生本人现场提交材料的方式进行,其他人代理无效。面试资格确认时,考生需提交以下资料(原件及2份复印件):
(1)有效身份证(有效期内二代身份证或临时身份证);
(3)毕业证和学历认证报告。国外高校毕业生需提供:我国驻外使(领)馆教育文化处(组)出具的留学回国人员证明、教育部出具的国外学历学位认证书;
(5)已就业人员还须提供单位同意报考的证明(见附件3);
面试资格确认的时间、地点及有关要求会适时在洛阳人才网(www.lyhero.com)、洛阳人才人仕网(www.lyrcrs.com)公布。
经面试资格确认,不符合报考职位条件的,取消其面试资格。未按要求进行面试资格确认的,视为自动放弃。因考生自动放弃或被取消面试资格后出现的空缺,从报考同一职位的人员中按笔试成绩从高分到低分的顺序依次递补。通过面试资格确认的,确定为参加面试人员,并发放《面试通知单》。
3、面试的时间和地点以《面试通知单》内容为准。参加面试人员需持本人有效身份证(有效期内的二代身份证或临时身份证)、笔试准考证和面试通知单,经核验后方可参加面试。未在规定时间内到达面试考点视为自动放弃面试。
3、体能测试项目包括纵跳摸高、10米×4往返跑、中长跑(男1000米、女800米)三项。纵跳摸高为达标项目,10米×4往返跑、中长跑(男1000米、女800米)为测试项目。
4、纵跳摸高未达标或者10米×4往返跑、中长跑0分以下(不含0分)的,即为体能测试不合格。前两项中有一项不合格,不再进行下一个测试项目。体能测试不合格的,不得参加体检。
5、10米×4往返跑、中长跑(男1000米、女800米)单项成绩满分为100分,体能测试成绩=中长跑成绩×60%+10米×4往返跑成绩×40%。
6、纵跳摸高项目测评标准参照人力资源社会保障部、公安部、国家公务员局《关于印发公安机关录用人民警察体能测评项目和标准(暂行)的通知》(人社部发〔2011〕48号)有关规定执行;10米×4往返跑、中长跑(男1000米、女800米)项目测试标准参照《公安机关人民警察体育锻炼达标标准》有关规定执行。
考生总成绩=笔试成绩×40%+面试成绩×50%+体能测试成绩×10%。
笔试成绩、面试成绩、体能测试成绩和考试总成绩,均计算到小数点以后两位数。
考生总成绩将及时在洛阳人才网(www.lyhero.com)、洛阳人才人仕网(www.lyrcrs.com)进行公布。
1、体能测试结束后,根据考生总成绩从高分到低分的顺序按拟招聘人数和参加体检人数1:1.5的比例(四舍五入),确定参加体检人员。体检费由考生本人承担。
2、体检标准及项目参照公务员录用体检的有关规定执行。体检不合格者不得进入考察与聘用环节。体检合格者进入考察与聘用环节。因考生自动放弃体检或体检不合格形成的空缺,可从报考同一职位并参加面试和体能测试的人员中,按考试总成绩从高分到低分的顺序依次递补。
对于体检合格人员点击获取职位表,根据拟聘用计划,按考生总成绩从高分到低分的顺序等额确定进入考察人员。考察工作按照公安机关警务辅助人员管理有关规定进行。主要考察拟聘用对象的政治思想表现、道德品质、业务能力、工作实绩、社会信用记录等情况。对进入考察人员进行考察时,一并进行资格复查。未按要求进行考察的,视为自动放弃考察。因考生自动放弃考察或考察和资格复查不合格形成的空缺,可从报考同一职位且体检合格人员中,按考试总成绩从高分到低分的顺序依次递补。
1、根据考试、体检、考察结果,等额确定拟聘用人员点击获取职位表。拟聘用人员名单在洛阳人才网(www.lyhero.com)、洛阳人才人仕网(www.lyrcrs.com)进行不少于7个工作日的公示。公示无异议者,参加洛阳市公安局组织的岗前培训,培训合格者,即确定为聘用人员。由公安机关与其签订劳动合同,合同期限为三年,试用期三个月。试用期满考核不合格的,予以解聘。
2、总成绩并列时,依次按笔试成绩、面试成绩高者优先聘用。
3、同等条件下,优先招聘公安烈士和因公牺牲公安民警的配偶子女、在职公安民警配偶子女、退役士官士兵、见义勇为积极分子和先进个人、警察类院校毕业生,以及具有岗位所需专业资质和专门技能的人员。
工资福利待遇按照现行洛阳市公安文职辅警、勤务辅警工资福利待遇标准执行。根据有关规定,警务辅助人员见习期为六个月(含试用期三个月),期间执行见习期工资标准。
按照常态化疫情防控要求,考生要严格遵守国家疫情防控有关规定,在招聘相应环节应接受健康码查验及体温测量,健康码为绿码及体温测量合格的方可进入该环节。对于考生健康码为“非绿码”及体温测量不合格的,需提供7天内核酸检测阴性证明,并由驻点医护人员现场研判后,决定是否进入该环节。考生在相应环节要服从现场管理,按要求佩戴口罩,注意保持距离,做好防范工作。
本次招聘,凡在规定时间内,未按照有关通知要求参加报名、笔试、面试资格确认、面试、体能测试、体检、考察、培训、报到等环节的,均视为自动放弃资格。招聘实行诚信原则,即考生要对自己所提交信息的真实性、完整性负责,凡发现弄虚作假和违反考试、招聘纪律的,一律取消资格。本次招聘工作接受新闻媒体及社会各界的广泛监督。
1、本次招聘,资格审查工作贯穿与考试聘用的全过程。不具备相应职位资格、条件或弄虚作假的,取消聘用资格。
2、本次招聘所有环节的相关事宜、注意事项,以及通知、公告在洛阳人才网(www.lyhero.com)、洛阳人才人仕网(www.lyrcrs.com)予以公布。因不及时关注相关网络信息造成的不利后果,由考生本人自负。
3、考生如有疑问,可在工作时间(周一到周五上午8:30—12:00,下午2:30—18:00)拨打政策咨询电话。在网上报名过程中,遇到报名系统操作问题可拨打网上报名技术咨询电话。
政策咨询电话:63133142、63133145、63133146
附件2:2020年洛阳市公安局公开招聘警务辅助人员笔试考生新冠肺炎疫情防控告知暨承诺书.doc
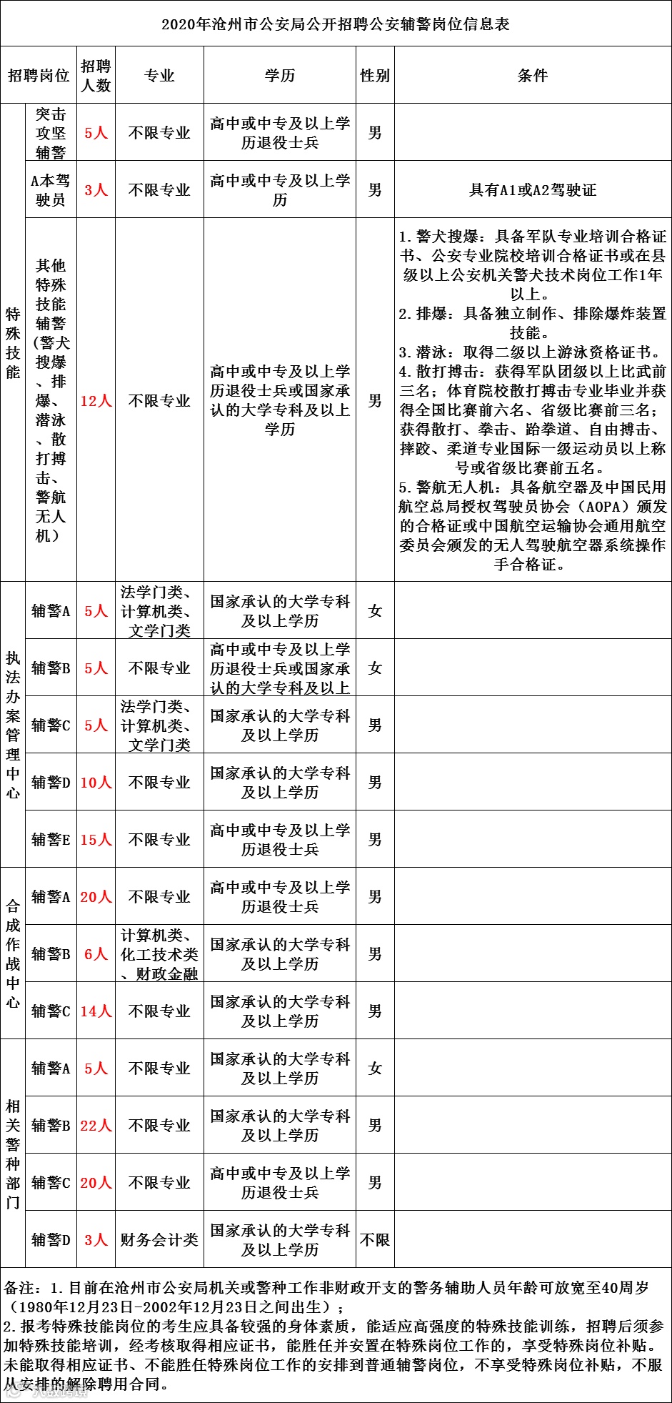
经市政府研究,决定为市公安局招聘150名公安辅警点击获取职位表。现将有关事项公告如下:
坚持公开、平等、竞争、择优的原则,按照德才兼备标准,采取公开考试与考察相结合的方法进行招聘。
此次共招聘公安辅警150名点击获取职位表,具体招聘岗位及类别详见《2020年沧州市公安局公开招聘公安辅警岗位信息表点击获取》(附件)。

招聘对象为:①2020年及以前毕业的国家承认学历的大学专科及以上学历毕业生(国外留学人员需经认证);②具有高中或中专及以上学历的2020年度及以前的退役士兵。
现在市公安局机关及警种部门工作的市政府统一招聘的辅警不得报考。
硕士研究生及以上学历人员、2020届全日制普通类高等院校应届毕业生面向全国招聘;其他报考人员须具有沧州辖区户籍或为沧州辖区生源地。
2.拥护《中华人民共和国宪法》,遵守国家法律、法规,品行端正;
3.年龄:18周岁以上,30周岁以下;A本驾驶员岗位18周岁以上,35周岁以下。目前在沧州市公安局机关或警种工作非财政开支的警务辅助人员年龄可放宽至40周岁(以2018年12月警种部门上报人员备案情况为准)。
5.报考特殊技能岗位的考生须经市公安局考察认定符合报考条件,并出具证明后方可报名。同时应具备较强的身体素质,能适应高强度的特殊技能训练,招聘后须参加特殊技能培训,经考核取得相应证书,能胜任并安置在特殊岗位工作的,享受特殊岗位补贴。未能取得相应证书、不能胜任特殊岗位工作的安排到普通辅警岗位,不享受特殊岗位补贴,不服从安排的解除劳动合同。
(凡涉及年龄、户籍等需要确定时间的,计算日期截止到2020年12月23日。)
本次招聘实行网上报名和资格初审,每人限报一个职位,每人在网上缴纳报名考务费100元。
本次考试实行网上报名,报名者严格实行自律机制,即对网上提交的学历、毕业院校、户籍、工作经历等信息的真实性负责,须与原始有效证件和材料相一致,凡弄虚作假的,一经查实,即取消应聘资格。
报名网址: http://221.192.132.160:99/。
报名时间:2021年1月4日9:00至1月8日17:00。交费截止时间:1月9日17:00。
(1)考生开始报名前,须完全了解本次招聘的招考政策和拟报考岗位条件,认真阅读《报名须知》并同意《诚信承诺书》,然后按步骤进行具体操作。
(2)网上报名实行严格的自律机制。报考人员必须承诺履行《诚信承诺书》,对提交审核的报名信息的真实性负责;在进入面试人员证件审核及其他招聘环节,凡发现网上填报的信息与实际情况不一致的,取消应聘资格。
(3)网上报名须用有效的二代居民身份证申请“报名号”,获取“报名号”和“初始密码”后才能登录报名系统,进行填表和提交审核,报名号是登录报名系统的唯一标识,密码可修改,二者均务必牢记并保管好。
(4)按照要求规范填写或选择表项,上传的电子照片要符合要求,否则将被报名系统自动拒绝。报考信息通过审核后才能进行交费操作,交费成功即完成报名。
(5)考生“提交审核”后信息将被锁定,在未反馈审核结果前不能修改。一般情况下,审核员24小时内会回复审核结果。“审核未过”的,可根据提示的未过原因,修改信息或改报岗位并重新提交审核;“审核通过”的,将不能再修改,可直接进入交费程序。
(6)考生务必牢记报名和交费截止时间、打印《笔试准考证》时间、考试时间等重要时间信息;凡是在规定时间未完成相关操作的,将被视为自动放弃。同时,报名和考试期间务必保管好个人的证件和信息,因个人原因造成丢失、被他人盗用和信息被恶意篡改而影响报名和考试的,责任自负。
(7)报名交费只能通过“网上银行”支付,报名考务费每人100元;推荐考生使用下列银行发行的借记卡或信用卡:中国银行、工商银行、建设银行、农业银行和交通银行。请考生及时开通网上支付功能。
考生完成网上报名后,于2021年1月20日9:00至1月22日17:00登陆http://221.192.132.160:99/打印《笔试准考证》。
报考同一岗位的招聘人数与应聘人数原则上不低于1∶3,达不到这一比例的根据报名情况进行适当调整。
笔试采取闭卷方式进行,满分100分,考试时间为120分钟。
笔试结束后,根据招聘计划和考试成绩划定合格分数线。对达到笔试成绩合格分数线的考生,根据各岗位招聘计划和笔试成绩,按不高于1:3的比例确定参加体能测试人选,比例内末位笔试总成绩并列的都进入体能测试环节。
笔试成绩、进入体能测试人员名单及体能测试时间、地点等事宜请于笔试结束5天后,登陆沧州市人力资源和社会保障局网(http://www.rs.cangzhou.gov.cn)、沧州人力资源网(http://www.czrlzyw.com)、报名网站(http://221.192.132.160:99/)查看有关通知。
体能测试内容为纵跳摸高、10米×4往返跑、男子1000米、女子800米跑。体能测试合格人员进入证件审核环节。
证件审核通知及进入证件审核人员名单请于体能测试结束1天后登陆沧州市人力资源和社会保障局网、沧州人力资源网、报名网站查看有关通知。
证件审核由市公安局负责组织实施。进入证件审核环节的考生到指定地点进行证件审核,出具的证件和材料:按照专业条件要求能够证明自己资格条件的有效的二代居民身份证、户口簿(按沧州辖区生源地报考的考生需提供中学毕业证)、毕业证、退伍证、笔试准考证和其他有关证明等。经审核符合条件的进入面试。在网上报名时填报情况不实,不符合报考条件的考生,取消其面试资格,对弄虚作假行为要追究责任。
证件审核合格的考生进入面试环节,面试采取结构化面谈的方式。面试内容为综合素质和通用能力。报考同一个岗位的考生一般分在同一个面试组和面试场次。因招聘人数较多无法分在同组、同场的职位,根据笔试总成绩的排名顺序,采取蛇型分组法分组,并将招聘计划合理均分到每个面试小组,综合考试成绩按面试小组排序,分别使用面试分组的招聘计划。
面试分值100分。面试结束后,在面试地点公布面试成绩。
按笔试成绩占60%、面试成绩占40%的比例计算总成绩,总成绩保留2位小数。如同一招聘岗位末位出现总成绩并列者,采取依次按笔试成绩高者,公安烈士和因公牺牲公安民警的配偶子女、在职公安民警配偶、退役士官士兵、见义勇为积极分子和先进个人、警察类或政法类院校毕业生、目前在沧州市公安局机关或警种工作非财政开支的警务辅助人员、具有岗位所需专业资质和专门技能、学历高者、工作经历长的人员优先的办法确定排名。在此后的体检、政审、资格复审等环节发现问题需要递补时,出现总成绩并列的,也按此排名顺序确定。
考试结束后,按照考试总成绩从高到低按1:1的比例确定进入体检的人选。体检参照现行的《公务员录用体检通用标准》。体检费用自付。体检出现不合格的,根据总成绩由高到低的排名顺序进行递补。
由市公安局负责对体检合格人员进行政审及资格复审,政审参照录用人民警察的有关规定进行。政审、资格复审结束后,由市公安局对考察对象的政审、资格复审情况做出说明,并做出是否合格的结论意见。因政审、资格复审不实造成用人失误的,应追究相关人员的责任。政审、资格复审不合格的,根据总成绩由高到低的排名顺序进行递补。
政审、资格复审结论有异议的,由市公安局负责对考生的解释工作。
对经体检、政审、资格复审合格人员,在沧州人力资源网、沧州市人力资源和社会保障局网站上进行公示,时间为7个工作日。
公安辅警实行劳动合同制,试用期2个月,试用期工资为1800元/月。试用期满经考核合格后与市公安局签订劳动合同。工资待遇与近年来市政府为市公安局招聘的辅警人员工资待遇一致,特警支队特岗补贴1320元/月。
凡考生未在规定时间内按要求参加笔试、体能测试、证件审核、面试、体检、报到等情况的,均视为自动放弃应聘资格。考生所持证件(或填报信息)应真实、有效,资格审核贯穿招聘工作全过程,在任何环节,发现考生不符合招聘条件,弄虚作假的,取消应聘资格,问题严重的要追究责任。
附:《2020年沧州市公安局公开招聘公安辅警岗位信息表点击获取》
沧州市公安局:0317-2170712、0317-2173559