
第九次会议中提出力争2030年前实现“碳达峰”,2060年前实现“碳中和”。
以电动汽车和氢燃料电池汽车为代表的绿色出行方式一直是节能减排的“急先锋”,终端电气化和氢能利用体系是降低二氧化碳排放的必由之路将成为人们的首选。在加速实现“碳中和”目标的背景下,动力电池借助电动汽车的再度推广,将迎来“二次发展”。
01 行业概览
锂离子电池定义与结构
锂离子电池是一类由锂金属或锂合金为正/负极材料、使用非水电解质溶液组成的电池。由于锂金属的化学特性非常活泼,使得锂金属的加工、保存、使用,对环境要求非常高。随着科学技术的发展,锂离子电池已经成为了主流的电池。
锂离子电池工作原理
锂离子电池实质上是一种具有浓度差的电池,正/负极材料具有不一样的电化学性质,中间被隔膜材料分离,Li+从电势高的电极向电势低的电极移动,只有锂离子可以通过隔膜在电解液中移动,电荷补偿电子只能通过外电路移动,从而形成电流提供给用电设备使用。
人们习惯用放电过程中的阴阳极代表正负极,在锂离子电池中,一般认为正极为阴极,负极为阳极。
锂离子电池分类
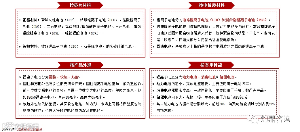
锂离子电池的分类可以使用不同的标准,分类标准主要有下四种:极片材料、电解质材料、产品外观、实用性能。市场上习惯按照极片材料与产品外观来分类。
02 上游产业介绍-原材料
锂离子电池—正极材料
锂离子电池中的正极材料是决定电池能量密度和成本的关键材料,占有较大比例(正负极材料的质量比为3:1~4:1),正极材料的成本占动力电池总成本的30%以上。提升正极材料的比容量可以显著降低动力电池各材料用量,降低单位kwh的电芯成本。
03 中游产业介绍-锂离子电池生产
锂电设备介绍
锂电设备主要指生产锂离子动力电池的设备,工艺流程分为电芯前段、电芯中段、电芯后段、模组和电池包四大环节。
前段的核心设备为涂布机,中段核心设备为卷绕机/片机,后段的核心设备为化成分容设备。
设备价值分布方面,电芯前中段、电芯后段、模组及电池包、其他占比分别为49%、31%、15%和5%。
04 动力电池
动力电池定义及发展
动力电池即为工具提供动力的来源,多指为动力汽车、动力列车、电动自行车等提供动力的蓄电池。
其种类包括铅酸蓄电池、镍铬蓄电池、镍氢蓄电池、银锌蓄电池等。现在动力电池在汽车行业使用范围较广,多以锂动力电池为主。
动力电池模组
单个电芯并不足以驱动电动车,需将多个电芯串并联,才能实现驱动电动车所需的高电压、大电量。
模组,就是将多个电芯串并联,再加上起到汇集电流、收集数据、固定保护电芯等作用的辅助结构件,所形成的模块化电池组。模组的基本作用就是连接、固定和安全防护。
05 固态电池
固态电池定义
固态锂离子电池采用固体电解质替代电解液和隔膜。固态电池一般功率密度较低,能量密度较高。由于固态电池的功率重量比较高,所以它是电动汽车很理想的电池 。
发展趋势一—聚合物固体电解质
聚合物电解质主要有三大体系,其中最早发现可以导锂,研究相对成熟的是PEO基固体电解质体系,其次,聚合物电解质还包括聚碳酸酯基体系、聚硅氧烷基体系以及聚合物锂单离子导体基体系。
目前主流研究方向为如何提高常温下PEO的“无定形区”占比,主要有化学混合和物理填充两种方法。
完整版报告,点击下方网站观看
https://www.apexandconsulting.com/




