
培育钻石
培育钻石发展至今,生产工艺技术已经较为成熟,与天然钻石别无二致。
生产技术以HPHT和CVD为主流,其中国内以HPHT为主,生产周期短,效率高,颜色易控。
培育钻石价格低,随着行业标准逐渐规范,年轻一代消费者接受度快速提升,对天然钻石存量替代的同时,有望带来新的增量。
预测2025年全球培育毛坯钻市场规模将达到48亿美元。
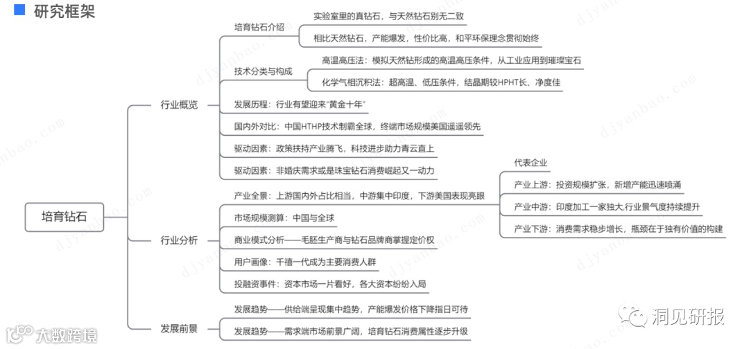
行业概览
培育钻石是指在实验室或工厂里合成的钻石,其成分、外观、结构和物理、化学特性与天然钻石完全相同。专业人士可借助设备分辨培育钻石和天然钻石,但无法通过肉眼直接判断。
培育钻石和天然钻石同样适用4C标准,二者的各种指标直接可比。现在培育钻石已拥有IGI、GIA以及国内NGTC国检等证书。以IGI证书为例,两者的区别在于培育钻石证书上会标注“LABORATORY GROWN”字样。
环境友好与和平思维:天然钻石的开采需要通过大型机械破坏性的挖掘,释放了大量二氧化碳,对地表和大气层造成不可逆的危害。培育钻石的加工制作只需要使用适量的电力和原材料,符合绿色环保理念。天然钻石的开采会带来对人权的侵犯,如:血钻和雇佣童工等。与天然钻石相比,培育钻石践行了和平思维。
高温高压法(又称晶种温度梯度法)是第一代的钻石生长技术,其完全模拟天然钻石的生长过程,在地上重现碳元素层的反应并将石墨转换成钻石。具体来讲,其生产过程就
是在顶压机生长舱高温区放入高纯度的石墨等作为碳源,在低温区放置天然或培育钻石籽晶。在一定温度梯度驱动下,碳素将从高温处的高浓度区向低温处的低浓度区扩散,并在低温籽晶处于过饱和而结晶,通过籽晶,就像种子一样一点点“发芽长大”。
CVD技术是第二代的钻石生长技术,是指将含碳元素的混合气体置于一定条件下,气体中的碳原子按金刚石的结构在预先放置在生长舱中的种晶上沉淀,不断长大后形成的等
轴晶系晶质体,简称为CVD培育钻石。通俗点来讲,CVD法培育钻石就像种粮食,需要“种子”与“养料”,一颗小小的天然钻石就是“种子”。整个过程首先要有一个天然或培育钻石的籽晶片,还需要用到气体原料(主要是氢气H2和甲烷CH4),在低压高温(压力小于1Pa,温度800~1000℃)的环境中,甲烷在高能微波或放电等方式的激发下,分裂出一个个碳的等离子体,这些等离子体就像灰尘一样,在空气中一点一点沉积到“种子钻石”上,籽晶片就会慢慢地“一层一层”越长越大。最后生长出来的CVD钻石通常呈板晶状,周围包裹着一圈黑色石墨。
行业分析
国内:根据河南省《2022年补短板”982”工程实施方案》,其中共有6个纯培育钻石生产项目,包括:中南钻石有限公司高品级工业钻石、宝石级钻石系列化建设项目,总投资11.5亿元,其中2022年计划完成投资5亿元。除老的一批龙头企业在扩产外,还有新一批约不到10家左右的企业,也在新上马培育钻石项目。
国外:全球范围内,越来越多的金刚石生产商、钻石品牌运营商开始大力投入培育钻石的技术研发、商业化生产,充分挖掘培育钻石的市场价值。不少头部钻石等珠宝商如戴比尔斯,施华洛世奇,Signet等纷纷布局培育钻石行业,国际权威认证机构如GIA等也在规范培育钻石的认证分级制度,培育钻石的行业认知度在提升,推动培养消费者信任度。因此培育钻石显现出赚钱效应后,投资规模不断扩大,使得新增产能迅速喷涌。
印度是“钻石加工帝国”,全球90%以上的毛坯钻石切磨加工都在印度完成。2020上半年,受疫情影响,印度培育钻石进出口出现下滑,但下半年恢复强劲,2020 年印度培育钻石毛坯进口额和裸钻出口额月均分别为3794、5294万美元,同比增长128.42%、64.67%;2021年6月以来印度钻石加工出口行业迅速回暖,2021年第一季度印度已抛光培育钻石出口额达到2.2亿美元,同比增长114%。印度晶石及珠宝首饰出入口研究会统计数据显示,2022年2月,印度培育钻原石进口额1.55亿美元,同比增长84%。2019年~2021年印度培育钻石原石进口额年化复合增长率为107%,这也印证培育钻石行业景气度在持续提升。
全球钻石珠宝市场规模庞大,消费需求稳步增长。2021 年全球钻石珠宝销售额达到 840 亿美元,2016年至 2021年期间全球钻石珠宝销售额年均复合增长率为3.13%。随着全球范围内千禧一代(1980 年至 1999 年间出生的人口)和 Z世代(2000 年至 2019 年间出生的人口)逐步成长为消费主力,90 后、00 后和10 后消费群体对钻石珠宝的消费偏好和购买习惯将推动未来钻石珠宝消费需求的增长。另外,消费人群的年轻化和消费场景的扩张,使得培育钻石的需求更加多元化,复购率也稳步提高。
发展前景
随着人造金刚石合成技术的不断进步,培育钻石在颜色、粒度、净度等方面与天然钻石别无二致,但同等粒度和品级培育钻石的市场价格仅为天然钻石市场价格的一半甚至更低;培育钻石在实验室合成过程中不会出现类似天然钻石开采过程中的环境破坏、资源浪费及人权道德等问题;培育钻石还能通过工艺控制合成出自然界中罕见的蓝色、粉色等彩色钻石,因此,培育钻石相比天然钻石在品质、成本、环保和科技等方面均具有显著优势。
2016年前后,我国采用高温高压法生产的小颗粒无色培育钻石开始进入量产阶段,培育钻石的粒度和品质随着合成技术不断进步而不断提升,2018年培育钻石的市场需求开始明显增加,全球最大钻石生产商戴比尔斯、著名珠宝饰品生产商施华洛世奇等知名企业均开始建立自有品牌并推出面向消费市场的培育钻石饰品,培养和引导消费习惯,不断提高培育钻石的市场认可度。如今,培育钻石处于快速崛起的重要战略窗口期,未来市场前景广阔。
完整报告点击下方小程序




