![]()
是不是冷到不想出门
想不想足不出户
就买到放心又心仪的产品

现在机会来了
前方众多优质好房来袭
新的一年
圆你一个安家梦

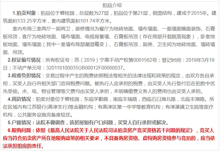
【第二次拍卖】
南京市高淳区淳溪街道石臼湖北路78号高淳碧桂园67幢1单元2101室

开拍时间:2023年12月27日10时至2023年12月28日10时止
起拍价:¥75.9872万元
市场价:¥118.73万元
建筑面积:133.25㎡


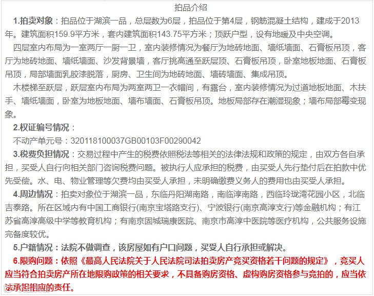
【变卖】
南京市高淳区淳溪街道淳南路117号3幢1单元401含跃层室

开拍时间:2023年12月29日10时至2024年2月27日10时止
起拍价:¥131.7816万元
市场价:¥183.03万元
建筑面积:159.9㎡



![]()
【第二次拍卖】
南京市高淳区淳溪街道淳南路106号15幢1单元501室

开拍时间:2024年1月4日10时至2024年1月5日10时止
起拍价:¥176万元
市场价:¥274.85475万元
建筑面积:254.92㎡

更多内容请戳下方网址
所有信息均以司法拍卖网站为准
网址:https://sf.taobao.com/court_item.htm?spm=a213w.7398554.pagination.2.8l5eWP&user_id=3204190086&auction_start_seg=-1&page=1

编辑:柳飞燕 审核:唐奥平 签发:傅 明
来源:高淳法院









