
中国氢能产业发展情况
1.1 碳中和背景下,氢能迎来发展机遇
氢是宇审中最常见的物质元素,氢能作为一种应用场景丰富的清洁能源载体或然料组成,取之不尽,用之不竭。近两年,在 能源转型、经济增长、脱碳发展的驱动力下,全球氢能发展呈加速态势。
截至2020年底,全球共44个国家和经济体正式宣布碳中和目标,全球能源结构正从化石燃料转向可再生能源,以实现二氧化碳减排的自标。美国、欧盟、日本、韩国等国家和地区均加快氢能产业链布局。据国际氢能委员会预计,到2050年全球氢能产业及技术将为全球每年减少60亿吨CO,排放,氢能占全部能源消费的比重将提高到18%,市场规模将达2.5万亿美元。
1.2 中国及各省市氢能政策
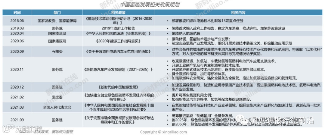
中国的氢能与燃料电池研究始于上世纪50年代,863计划和973计划氢能和燃料电池都在计划范围内。十三五期间,氢能与燃料电池开始步入快车道。近两年,国务院、国家发改委、国家能源局等多部门密集印发了支持、规范氢能源行业的发展政策推动氢能产业发展。
目前,全国共有近30省份及直辖市已发布氢能发展相关政策方案(含单独政策、全省十四五规划、新能源汽车产业、战略性 新兴产业发展规划等)。其中,北京、河北、四川、山东、内蒙古等地均出台专项氢能产业发展政策,从产业规模、企业数量、燃料电池汽车、加氢站等方面明确阶段目标。
1.3 国内氢能产业规模不断扩大
根据中国氢能联盟预测,2025年中国氢能产业产值将达到1万亿元。在2030年碳达峰情景下,我国氢气的年需求量将达到3715万吨,在终端能源消费中占比约为5%,可再生氢产量约为500万吨,部署电解槽装机约80GW。
在2060年碳中和情景下,我国氢气的年需求量将增至1.3亿吨左右,在终端能源消费中占比约为20%。
1.4 中国氢能产业布局一城市群初步形成 3+2″ 格局
2021年8月,财政部、工业和信息化部、科技部、国家发展改革委和国家能源局正式印发《关于启动燃料电池汽车示范应用工 作的通知》,京津翼、上海、广东成为国内三大氢燃料电池汽车示范城市群,示范期为期四年。
2021年12月,河北、河南两个城市群获批,全国燃料电池汽车示范应用城市群已初步形成3+2”格局,5个城市群在氢能 产业链布局上各具特色。
现有5个燃料电池汽车示范应用城市群共涵盖47座城市。“示范城市群”的落地,将加快燃料电池关键核心技术自主化与产业 化进程,有助于探索氢能商业化模式和燃料电池产业政策的建立,推动氢能跨省跨区域协同发展。
氢能产业链概况
2.1 氢能行业概览
氢能作为一种清洁高效的新能源,由于其灵活高效、清洁低碳、应用场景广泛,在碳中和战略大背景的推动下,各地争相大力 支持推动氢能产业发展。自前,氢能应用主要有工业、建筑、交通、储能发电等领域
据中国氢能联盟预测,在2060年碳中和愿景下,我国氢气的年需求量将增至1.3亿吨左右。其中,工业领域用氢约7794万吨 占比氢总需求量60%:交通领域用氢预计达4000万吨。
氢能在交通领域的应用,成本下降的空间与量化规模、关键部件国产化率等因素密切相关。主要是在燃料电池系统及储氢系 统的关键技术和材料的突破,以及规模化生产价格下降的两大驱动因素。例如催化剂、质子交换膜、碳纸的国产化、电堆功 率密度的提升、空压机及氢气循环泵的国产化,部件标准化模具开发、IV型储氢瓶应用等是成本下降的主要迭代因素。
2.2 上游-制氢
全球95%的氢气来自于化石能源,仅有约5%的氢气属于低碳氢。
低碳氢主要有两种生产方式:一是通过低碳电力驱动电解水制氢,二是采用天然气重整或煤气化结合碳捕集与封存制氢。
目前中国氢气约80%来自化石能源(煤制氢的氢气占比约62%,天然气制氢占19%):中国氢能80%用干工业领域(生产合 成氨用氢占比37%、甲醇用氢占比19%、炼油用氢占比10%、直接燃烧占比15%)
2.2.1 制氢技术路线分析
氢的制取主要有三种较为成熟的技术路线:一是以煤炭、天然气为代表的化石能源重整制氢;二是以焦炉煤气、氯碱尾气 丙烷脱氢为代表的工业副产气制氢(较难作为大规模集中化的氢能供应来源),三是电解水制氢。
根据不同的制取方式和碳排放量,氢能被分为灰氢、蓝氢和绿氢。灰氢为目前主流,成本低但碳排放量高;蓝氢成本低、技 术成熟且排放低,或成为实现绿色氢能的途径;电解水制氢成本高但可持续,未来具备较大发展潜力。
2.2.2 制氢成本预测
目前电解水制氢的成本比煤、天然气使用的蒸汽重整制氢和工业副产气纯化制氢高出2-3倍。
绿氢成本虽短期内高于蓝氢,但未来十年其成本将大幅下降,预计2030年前后其成本竞争力将与蓝氢相当。
绿氢和蓝氢制氢成本在可预见的未来仍将高于灰氢,但在政策激励和碳税扶持下,将有机会与灰氢直接竞争。
2.2.3 制氢行业市场规模及竞争格局
中国要实现2030年碳达峰目标,2030年氢气的年需求量将达到3715万吨:要实现2060年碳中和目标,2060年氢气的年需求量将达到1.3亿吨。
2020年中国产氢量约2500万吨,其中中石化年产氢气350万吨,约占国内氢气总产量的14%,是目前中国最大的氢能生产商。
目前以制氢为主业的大型企业较少,主要参与方有能源炼化企业、气体供应企业、钢铁治炼等企业及光伏等行业跨界企业 其中能源炼化企业是目前市场供应的主体。
2.3 氢气储运难度大,是制约氢能应用的关键环节
制氢方法是按照间歇性可再生能源的模式,因此储存在通过稳定供需实现氢能过渡方面发挥着至关重要的作用。
由于氢气密度小,易泄露,还存在氢脆和氢腐蚀的问题,对储存容器要求极高,氢气的储运具有一定难度,是保证氢气安全且经济化应用的关键。
2.3.1 氢储运方式分析
不同储氢方式的出发点是在安全且经济的情况下,尽可能降低氢气的体积,获得高的体积储氢密度和质量储氢密度。
按照储氢状态来分,储氢方式分气态储氢、液态储氢以及固态储氢,按照具体方式不同,液态储氢又可分为低温液态储氢和有机液态储氢。高压气态储氢为现阶段应用广泛并发展比较成熟的储氢方式,有机液态和固体材料储氢将是未来的主流方式。
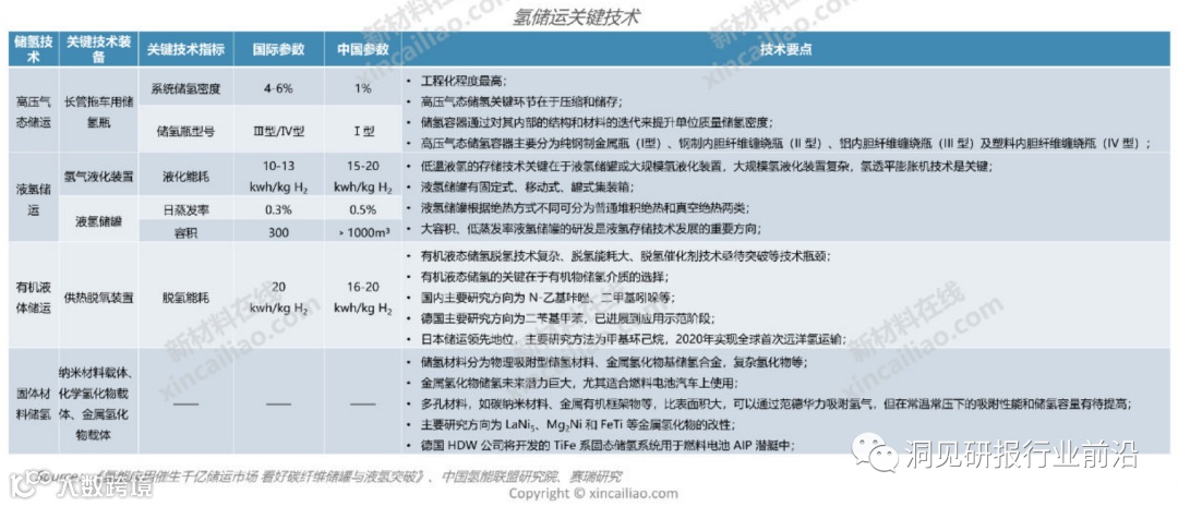
2.3.2 氢储运关键技术分析
高压气态储氢技术是当前最成熟的储氢技术,占主导地位。高压气态长管拖车储运氢压缩能耗低,但运输密度小,储运经济性对运输密度极为 敏感,提高管束瓶的储氢压力与降低储氢瓶的质量是重要的降本途径。低温液态储氢属于物理储存,是一种深冷氢气存储技术;有机液态储氢 属于化学储存,可实现常温常压下氢气储运,为具有前景的低价氢气储运技术之一。
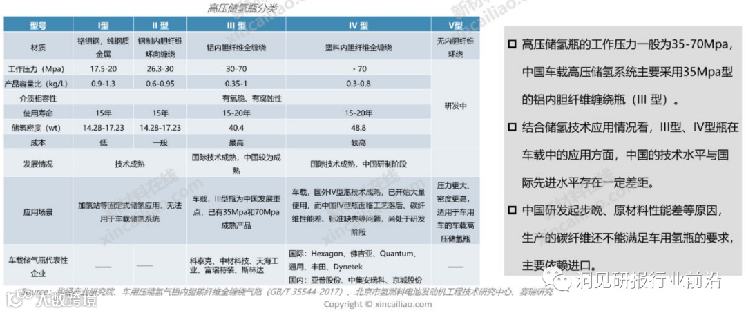
2.3.3 储氢瓶市场分析
压气态储氢瓶主要分为纯钢制金属瓶(型)、钢制内胆纤维缠绕瓶(II型)、铝内胆纤维缠绕瓶(型)及塑料内胆纤维缠绕瓶(IV型)四种型号。I型、I型储氢密度低、安全性能差,难以满足车载储氢密度要求。凭借提高安全性、减轻重量 提高质量储氢密度等优势,川型、IV型瓶的车载应用已经较为广泛。
2.3.4 固态储氢材料现状
固态储氢是以金属氢化物、化学氢化物或纳米材料等作为储氢载体,通过化学吸附和物理吸附的方式实现氢的存储。
固态运输方面,低压高密度固态储罐仅作为随车输氢容器使用,加热介质和装置固定放置于充氢和用氢现场,可以同步实现 氢的快速充装及其高密度高安全输运,提高单车运氢量和运氢安全性。
固态储氢材料种类繁多,主要可分为物理吸附储氢和化学氢化物储氢。其中物理吸附储氢又可分为金属有机框架(MOFs)和纳米结构碳材料,化学氢化物储氢又可分为金属氢化物(包括简单金属氢化物和简单金属氢化物)、非金属氰化物(包括硼氢化物和有机氢化物。
自前,在所有固态储氢材料中,研究最集中、广泛,自前也非常具有实用化前景的是金属氢化物基储氢合金 》金属氢化物储氢具有储氢体积密度大、操作容易、运输方便、成本低、安全性好、可逆循环好等优点,但是质量效率低。如果质量效率能够有效提高,这种储氢方式非常适合在燃料电池汽车上使用,未来潜力较大。
理吸附储氢是利用微孔材料物理吸附氢分子,依靠氢气分子与储氢材料间较弱的范德华力进行储氢的一种方式。多孔碳基材料比表面积和孔容较高,化学稳定性和热稳定性好且密度低,更重要的是可用来重复存储,所以备受关注。
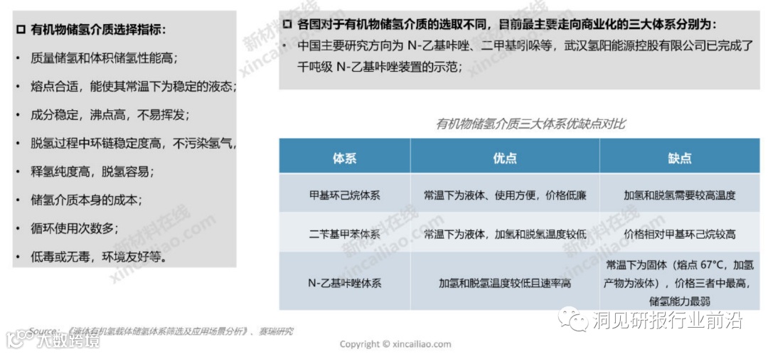
2.3.5 有机液态储氢材料现状
机液态储氢(LOHC)为化学储存,通过加氢反应将氢气与甲烷(TOL)等芳香族有机化合物固定,形成分子内结合有氢的甲基环已烷(MCH)等饱和环状化合物,从而可在常温常压下,以液态形式进行储存和运输。然后在使用地点在催化剂作用 下通过脱氢反应提取出所需量的氢气。
机液态储氢(LOHC)技术的关键在于有机物储氢介质的选择。
机液态储氢(LOHC)是诸多储氢方式中稳定性最高、日常维护量最小、长周期储存成本最低的一种方式,能够实现可再生能源、电网、大型发电和分布式发电、氢气加注市场等不同领域的交互应用,更适合大规模、长时间的储存,符合碳达峰碳中和的战略目标。有机液态储氢(LOHC)技术有望在未来新型能源体系中扮演重要角色。
2.3.6 氢储运市场竞争格局
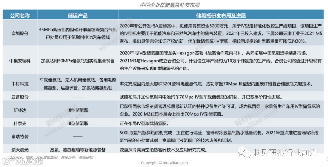
高压储氢瓶方面,国际领先企业有HeXagon、NPROXX、美国CPI、AP、佛吉亚等:中国仅浙江巨化和开原维科能生产储氢瓶,站用储氢瓶组的企业有浙江蓝能、东方锅炉等。
液化设备主要由美国空气产品、普莱克斯、德国林德等厂商提供。自前,日本、美国已将液氢罐车作为加氢站运氢的重要方式之一。中国民用液氢拥有中科富海、航天101所、国富氢能、鸿达兴业等一批机构和企业,在基础研究上取得突破。
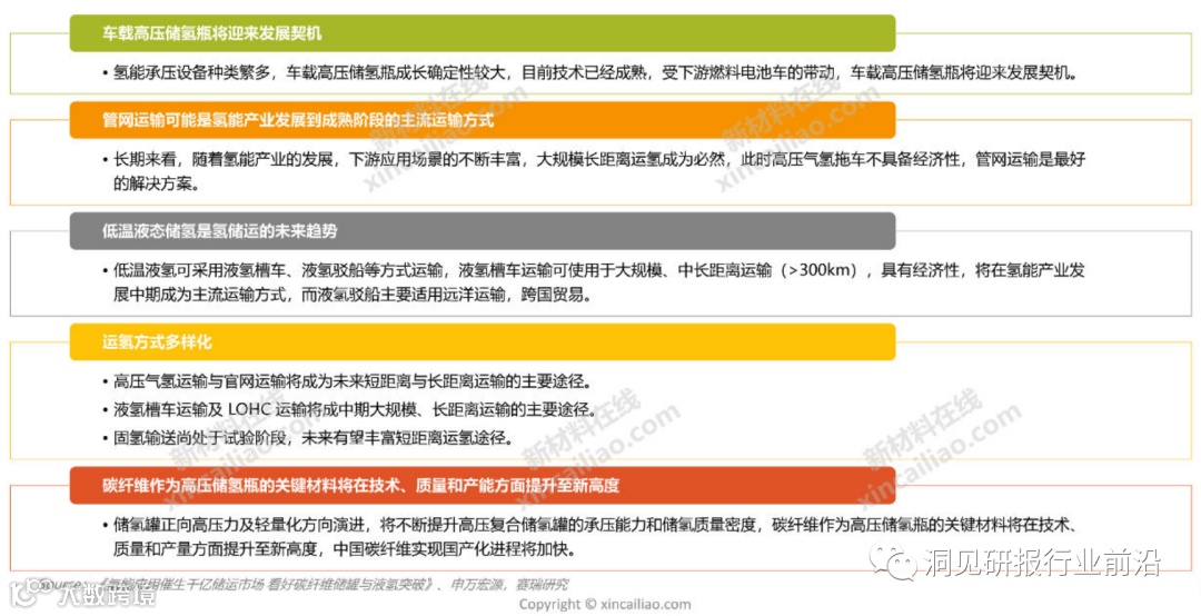
2.3.7 氢储运行业发展趋势
中国氢能及燃料电池产业链代表企业分析
3.1 产业链企业布局
我国对氢能产业的支持力度不断加大,氢能产业发展按下了加速键。自前已有超过三分之一的中央企业在布局氢能全产业链,且取得了一系列技术研发和示范应用成果,A股市场上宣布有氢燃料电池相关业务布局,或旗下子公司从事氢能源产业的公司也超过50家。
燃料电池作为氢能转化应用的重要一环备受关注,很多关键原材料和零部件还依赖进口,近年来很多企业和研究机构取得了突出的进展,但在耐久性和工程化上还需要验证。
完整版报告,点击下方小程序查看



