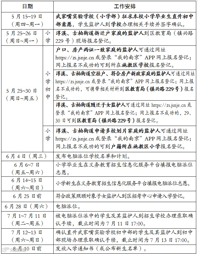
义务教育阶段学校招生政策发布

一、
组织领导
全区义务教育阶段招生入学工作由区委、区政府统一领导,区教育局负责实施。成立以区教育局主要领导为组长、各分管领导为副组长、相关单位和科室负责人为成员的区义务教育阶段招生入学工作领导小组。领导小组下设办公室,办公室设在区招生考试中心(以下称区招考中心),具体负责全区义务教育阶段招生入学工作。
二、
报名登记
适龄儿童少年应具有所在施教区户口,其户口原则上与父母(或其法定监护人)在同一户籍,且户籍与实际常住地、房产证[指不动产权证,持有者为其法定监护人,房产其用途(性质)须为住宅用房,非住宅用房如商业用房、工业用房、办公用房、阁楼、地下室、车库等不能作为入学依据]一致。如所提供的房产属共有产权,其法定监护人必须拥有该处房产的51%及以上产权。
小学新生入学年龄应满6周岁(2018年9月1日至2019年8月31日期间出生)。适龄儿童确因身体状况需要延缓入学的,其父母(或其法定监护人)应当提出书面申请,提供二级以上医疗机构出具的医学诊断证明,到区教育局报备。
小学、初中新生入学均可通过以下两种方式报名登记:
1.网上报名:5月25日至5月30日,通过南京市义务教育招生信息化服务平台(网址https://zs.jsnje.cn)或登录“我的南京”APP“一件事服务”专栏选择“教育入学一件事”进入平台报名登记;
2.线下报名(网上报名不成功的):5月25日至5月30日,适龄儿童父母(或其法定监护人)携带房产证、户口簿、学籍卡(七年级入学需提供)到所在施教区学校报名登记。
补充说明:
1.房产新政入学:购买新建商品住房(不含二手商品住房),并在此政策发布之前取得房产证,未办理户口迁移的,适龄儿童少年父母(或其法定监护人)可于5月25日至5月30日通过南京市义务教育招生信息化服务平台(网址https://zs.jsnje.cn)或登录“我的南京”APP“一件事服务”专栏选择“教育入学一件事”进入平台网上报名;网上报名不成功的,携带房产证、户口簿、学籍卡(七年级入学需提供)于5月25日至30日到区教育局(镇兴路229号)报名登记。
2.2025年秋季入学的适龄儿童少年及其父母(或其法定监护人)须在此政策发布之前取得所在施教区范围内的家庭正式常住户籍。未在规定时间内办理家庭户籍与房产证二者一致或家庭户籍与房产证二者不一致的,在符合条件的适龄儿童少年学位派定完成后,根据学位空余情况统筹安排入学。
3.父母(或其法定监护人)无正当理由未送适龄儿童少年入学接受义务教育或造成辍学,违反法律规定构成犯罪的,要依法追究法律责任。
4.对因特殊情况未在规定时间报名的适龄儿童少年,由招生学校统一安排补报名,学校须在醒目处张贴公布补报名日期。
三、
入学工作管理
(一)报名审核
各义务教育阶段学校须安排专人负责,严格审核新生报名材料、做好信息录入工作。报名工作结束后,区招考中心将审核新生信息,并与户籍、房产等主管部门进行数据比对,凡系统审核不通过的都不予办理学籍。
(二)班额控制
各义务教育阶段学校要采取切实有效措施, 加强入学工作组织领导,严格控制起始年级的班额,坚决防止产生新的大班额。
四、
施教区范围
全区公办义务教育阶段学校施教区按城区(淳溪街道)、古柏街道和其他六个街镇进行划分。淳溪、古柏街道以外的六个街镇义务教育阶段学校施教区相对独立,适龄儿童少年在户籍所在街镇义务教育阶段学校入学。2025年淳溪、古柏街道公办义务教育阶段学校施教区范围为:
(一)小学
1.实验小学:沿石臼湖南路-石臼湖北路-镇兴路-太安路-芜太路-官溪路-湖滨大道-石臼湖南路所形成的区域。
2.宝塔小学:沿石臼湖南路-石臼湖北路-芜太路-水阳江路-湖滨大道-石臼湖南路所形成的区域。
补充说明:2025年,宝塔小学一年级新生在宝塔小学康乐路校区(省淳中北面)就读,2026年回宝塔小学励志路校区就读二年级。
3.淳溪中心小学:沿石臼湖北路-芜太路-太安路-镇兴路-石臼湖北路所形成的区域。
补充说明:2025年,淳溪中心小学一年级新生在淳溪中心小学镇兴路校区(原老职中)就读,2026年回淳溪中心小学大丰路校区就读二年级。
4.新城小学:沿芜太路-溧芜高速-石固河-凤山路-丹阳湖北路-芜太路所形成的区域,以及芜太路以北的花奔村。
5.南师附中高淳学校(小学部):沿凤山路-花园大道-花山路-芜太路-丹阳湖北路-凤山路所形成的区域。
6.滨湖小学:东至芜太路、北至双高路、西至石固河、南至固城湖所形成的区域。
7.汶溪小学:雅居乐、东方曼园和东方公馆住宅小区。
8.淳溪薛城小学:金澜花园、薛城村、临城村、邢丰村和荣复村。
9.淳溪长乐小学:长乐村和杨家村。
10.金陵汇淳学校(小学部):沿芜太路-花山路-花园大道-溧芜高速-宁宣高速-漆桥河-芜太路所形成区域内的淳溪、古柏街道区域。
11.古柏中心小学:溧芜高速以北的淳溪、古柏街道区域。
12.考虑到历史原因、生源和学位数情况,对部分区域设立多校划片,具体方案为:
(1)芜太路以北的花奔村适龄儿童可选择施教区学校新城小学报名入学,也可申请淳溪中心小学报名入学。
(2)薛城村、临城村、邢丰村、荣复村适龄儿童可选择施教区学校薛城小学报名入学,也可申请新城小学报名入学(区招考中心将根据新城小学、淳溪中心小学学位空余情况统筹安排入学)。
(3)宝塔小学、新城小学、淳溪中心小学施教区内适龄儿童可申请南师附中高淳学校(小学部)报名入学(申请人数未超过空余学位数时,一次性全部录取;申请人数超过空余学位数时,按照随机派位规则录取,未派中的回原施教区学校入学)。
(4)古柏中心小学施教区内适龄儿童可选择施教区学校古柏中心小学报名入学,也可申请金陵汇淳学校(小学部)报名入学。
以上多校划片区域内有申请意向的适龄儿童父母(或其法定监护人)可通过以下方式报名:1.网上报名:5月25日至5月30日通过南京市义务教育招生信息化服务平台(网址https://zs.jsnje.cn)或登录“我的南京”APP“一件事服务”专栏选择“教育入学一件事”进入平台报名登记;2.线下报名(网上报名不成功的):5月25日至30日到户籍所在施教区小学报名登记。区招考中心将在施教区范围内学生学位派定后,根据学位空余情况统筹安排入学。
2026年秋季招生时,根据区域生源数和学校学位数情况适时调整多校划片方案。
(二)初中
1.第一中学:对应新城小学和薛城小学施教区(具体范围为:芜太路以北、溧芜高速以南的碧桂园、中交荣域、大丰景苑、大丰佳苑、中宏万家、万科溪望城、丰和湾、宝龙世家、悦熙台、水映华庭、金澜花园等住宅小区,及芜太路以北的花奔村、薛城村、临城村、邢丰村、荣复村)。
2.第二中学:沿宝塔路-固城湖北路-镇兴路-太安路-芜太路-官溪路-湖滨大道-宝塔路所形成的区域。
考虑到历史原因,家庭户籍为东湖村和襟湖村的适龄学生,可申请在第二中学报名入学。
3.第三中学:沿宝塔路-固城湖北路-镇兴路-太安路-芜太路-水阳江路-宝塔路所形成的区域,及淳溪长乐小学施教区范围。
4.南师附中高淳学校(初中部):对应南师附中高淳学校(小学部)、汶溪小学施教区范围,以及芜太路以西、双高路以南、双湖南路以东区域内的紫晶美域、滨湖丽景、南塘小区、南塘新村住宅小区和南塘村、河城村。
5.金陵汇淳学校(初中部):对应金陵汇淳学校(小学部)和古柏中心小学施教区范围,以及芜太路以南的驼头村(设三年过渡期,2023年~2025年芜太路以南的驼头村户籍初一新生可在施教区学校金陵汇淳学校(初中部)入学,也可申请到第二中学入学。)。
五、
关于户籍和住房审定的几种情况
以下情况的适龄儿童少年父母(或其法定监护人),可持相应的证明材料在施教区学校报名入学:
1.适龄儿童少年与父母(或其法定监护人)一方的户籍在施教区,有房产且常住。
2.适龄儿童少年随老人(指孩子的爷爷、奶奶或外公、外婆)在施教区常住的,其父母双方都是不在我区的现役军人或公派出国工作的专家、技术人员。
3.适龄儿童少年在老人房产处落户,在此房产施教区学校报名须同时具备两个条件:一是孩子的父母确实没有房产(须提供房产部门出具的无房证明);二是孩子出生后,孩子、父母与老人同一户籍,且从未迁移过。
六、
民办学校招生
(一)全面实行公办民办学校同步招生,与公办学校同步登记报名、同步招生录取、同步注册学籍。严格按公布的招生时间开展相关工作,坚决杜绝提前招生和“掐尖”招生。
(二)民办学校实行免试入学,不得通过笔试、面试(谈)、评测等方式招生,严禁以各类竞赛证书、竞赛成绩或考级证明等作为招生依据。招生方案(含招生计划、招生范围、招生方式、收费标准等)报区教育局审核后向社会公布,并报市教育局备案。
(三)民办学校应严格执行经批准公布的招生计划,严禁超计划招生。民办学校报名人数超过招生计划数的,所有报名人员全部实行电脑随机派位录取;报名人数未超过招生计划数的,一次性全部录取。民办一贯制学校初中部招生计划小于其小学部直升需求人数时,仅面向校内采取电脑随机派位方式录取;在保证小学部直升需求后仍有余额且多余名额少于报名人数的,也要采取电脑随机派位方式录取。
七、
拆迁户家庭子女入学
1.没有分配安置房且没有房产的,孩子父母(或其法定监护人)凭拆迁证明材料原件、复印件和房产部门出具的无房证明申请在家庭户籍所在施教区学校入学;
2.有安置房但未交付的,孩子父母(或其法定监护人)凭拆迁安置证明材料、家庭户口簿原件和复印件申请在户籍所在地施教区学校入学;
3.有安置房且已交付的,孩子父母(或其法定监护人)凭拆迁安置证明材料和户口簿原件、复印件申请在安置房所在地施教区学校入学。
报名方式:孩子父母(或其法定监护人)携相关材料于5月25日至26日到区教育局(镇兴路229号)线下报名登记。
补充说明:
1.在房产拆迁后,户口迁移到该房产的,不享受拆迁户家庭子女入学政策;
2.通过房票拆迁的,参照以上三种情况执行。
八、
外来务工人员随迁子女入学
外来务工人员随迁子女是指处于义务教育阶段,跟随其父母(或其法定监护人)来我区暂住的非南京市户籍适龄儿童少年。
(一)开发区企业的随迁子女
随迁子女父母(或其法定监护人)向企业提交申请材料,经开发区汇总后统一网上报名,区招考中心审核后统筹安排。
(二)淳溪、古柏街道的随迁子女
1.网上报名:5月25日至30日,通过南京市义务教育招生信息化服务平台(网址https://zs.jsnje.cn)或登录“我的南京”APP“一件事服务”专栏选择“教育入学一件事”进入平台报名登记;
2.线下报名(网上报名不成功的):5月29日至30日到区教育局(镇兴路229号)报名登记。
区招考中心根据我区义务教育阶段学校学位数情况和接收能力,统筹安排符合条件的随迁子女入学。
(三)其他六个街镇的随迁子女
1.网上报名:5月25日至30日,通过南京市义务教育招生信息化服务平台(网址https://zs.jsnje.cn)或登录“我的南京”APP“一件事服务”专栏选择“教育入学一件事”进入平台报名登记;
2.线下报名(网上报名不成功的):5月29日至30日到居住证所在街镇中心小学或初中报名登记。
(四)实施办法
随迁子女申请在我区义务教育阶段学校入学的具体条件和申请流程在《高淳区2025年外来务工人员随迁子女义务教育入学工作实施办法》中具体说明,《实施办法》将通过高淳教育网(www.gcjy.info)、高淳教育发布微信公众号等媒体公布。
九、
特殊儿童少年入学
依法对特殊儿童开展教育评估认定,明确科学安置方式并予以落实。依据《中华人民共和国残疾人教育条例》,特殊教育学校和义务教育普通学校应积极接纳视力、听力、言语、智力及肢体残障等特殊儿童少年入学,严格做到“零拒绝”。
十、
电脑派位
有参加电脑派位意向的本区户籍适龄儿童少年,根据学生本人户籍和学校招生范围填报派位志愿。可在民办学校、热点公办学校和南京外国语学校中最多选2所报名。民办一贯制学校小学部直升的学生,可在其他民办初中、热点公办初中和南京外国语学校中最多选1所报名。报名后,学生如果被电脑随机派中(报名人数未超过招生计划数时,报名的学生视同派中)及民办一贯制学校小学部确定直升的学生,需在规定的截止时间前到派中学校现场确认,完成后续相关手续。如果被2所学校同时派中,则需明确选择其中1所学校。逾期未到现场确认的,视为放弃。双胞胎(多胞胎)子女参加电脑随机派位时,家长可自愿申请“双胞胎(多胞胎)绑定”电脑随机派位。录取后的学生不得被其他学校再次录取,也不得回施教区学校就读。
《高淳区2025年义务教育阶段学校电脑派位实施办法》另行制定,将通过高淳教育网(www.gcjy.info)、高淳教育发布微信公众号等媒体公布。
十一、政策照顾对象子女入学
根据教育部、省市义务教育招生入学工作要求,结合我区实际,对以下对象的子女义务教育入学给予适当照顾:
(一)烈士、因公牺牲的军人;
(二)驻国家确定的艰苦边远地区和西藏自治区、军队划定的三类岛屿部队及从事高风险高危害岗位工作的军人;
(三)一级至四级残疾军人等其他符合现行优待政策的军人;
(四)公安英模和因公牺牲、伤残警察;
(五)全国劳模、符合条件的高层次人才和优秀归国留学人员;
(六)符合条件的国家综合性消防救援队伍人员;
(七)对我区经济社会发展做出重要贡献的人员。
以上照顾对象人员子女申请义务教育入学办理流程为:
1.申请人持符合政策照顾对象的证明、家庭户口簿等材料,到区招考中心领取申请表(照顾对象类型不同,所需提供材料不同,具体咨询区招考中心);
2.持申请表和相关材料到主管单位审核并签章;
3.6月25日前,申请人将申请表和相关材料报送区招考中心;
4.由区政府牵头,区教育局与相关职能部门审核,审核通过后由区教育局统筹安排入学。
十二、淳溪、古柏街道新建住宅小区备案要求
目前,淳溪、古柏街道范围内的义务教育阶段学校施教区是综合考虑区域内学校布局、办学规模、学生数量和交通状况等因素进行划定的。为保证淳溪、古柏街道新增住宅小区的适龄儿童少年能按时按序入学,开发商在规划建设时要向区教育局和区招考中心备案,提供小区建设详细情况(包括小区位置、住宅套数、交付期数、交付日期等),以备提前研究、合理安排业主子女入学。
新建住宅小区按规划要求需配建义务教育阶段学校的,开发商要按时按规建设到位。凡开发商未按要求进行备案或未按要求配建学校而造成业主子女不能正常入学,其责任由开发商承担。
十三、
招生纪律
(一)加强政策宣传。各义务教育阶段学校要采取多种形式,积极主动、完整准确地宣传招生政策。对社会普遍关心的问题要认真加以解释,在招生工作中增加透明度,公布招生工作咨询电话,安排专人接听解答,接受社会监督。
(二)严肃招生纪律。各义务教育阶段学校都要严格遵守《义务教育法》免试入学规定,不得通过笔试、面试(谈)、评测等方式招生,严禁以各类竞赛证书、竞赛成绩或考级证明等作为招生依据。严禁提前招生、无计划招生、超计划招生、“掐尖”招生、违规跨区域招生;严禁公办学校参与举办的民办学校以公办学校名义招揽生源;严禁学校间混合招生、招生后违规办理转学;严禁组织或与社会培训机构联合组织以选拔生源为目的的各类考试,或采用社会培训机构组织的考试结果作为招生依据;严禁以高额物质奖励、免收学费、虚假宣传等方式争抢生源;严禁招收已被其他学校录取的学生;严禁招收借读生、人籍分离、空挂学籍;严禁收取择校费、与招生入学挂钩的赞助费以及跨学期收取学费。严格均衡分班,严禁设立重点班、快慢班和实验班等,不得以分层走班等形式变相分快慢班。
(三)落实问责制度。区教育局出台《关于进一步规范我区2025年义务教育阶段招生入学工作的通知》,并与学校签订《招生入学管理工作责任书》,落实“一岗双责”。对于违规违纪招生的学校视情节轻重给予约谈、通报批评、追究相关人员责任、依照有关规定给予减少下一年度招生计划、停止当年招生直至吊销办学许可证等处罚;对于出现招生工作把关不严、监管不力、违规建立学籍的,要依规依纪追究有关单位及当事人、责任人的责任。
十四、
其他
本实施方案由南京市高淳区招生考试中心负责解释。
地 址:镇兴路229号区教育局二楼。
咨询电话:57338627、57338626、57338625。
高淳区2025年义务教育阶段学校
招生入学工作日程安排

