在当今快节奏的生活中,现制茶饮以其独特的口感和便捷的消费体验和健康迅速成为消费者,尤其是年轻群体的新宠。从传统的茶馆到现代的茶饮店,从单一的茶叶到多样化的饮品创新,现制茶饮行业经历了翻天覆地的变化。
行业背景
现制茶饮是指以茶叶、超微茶粉(抹茶)、速溶茶粉、茶浓缩汁等原料,经现场水浸提、添加或溶解获得的茶汤,添加或不添加水果及其制品、蔬菜及其制品、乳及其制品或其他食品,经现场加工调制而成的即饮饮品。
发展历程
中国现制茶饮行业自90年代初起步,经过30多年的发展,经历了四轮重大变革。
随着消费升级,现制茶饮的均价提高,消费群体更加广泛,产品口感层次丰富,形式创新多样。
根据价格将茶饮划分为平价(10元以内)、大众(10-18元)、高端(18元以上)三个类别。现制茶饮提升了饮品的口感、健康性、定制性,对瓶装饮料,尤其是即饮茶、果汁等形成上位替代。
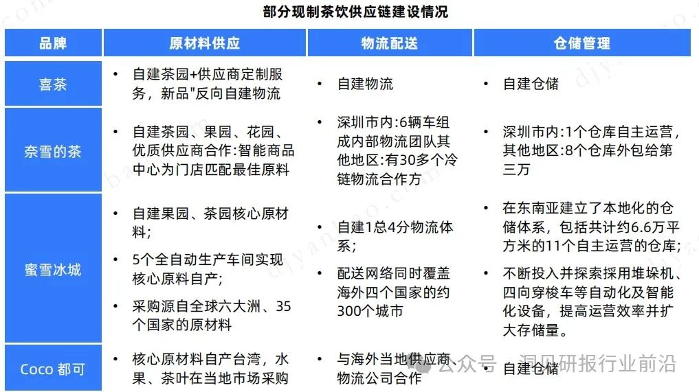
产业链全景
行业现状
随着疫情的结束和市场的放开,我国现制茶饮市场快速恢复并展现了其无与伦比的吸引力和生命力。
目前连锁茶饮品牌大多集中于10-20元价格带区间。在价格分布方面总体呈现中间多两头少的局面,处于平价区间的品牌竞争较为激烈,高端茶饮品牌逐渐推出大众价格带产品。
重点企业分析
奈雪的茶
作为全球茶饮第一股,奈雪的茶成立于2014年,是中国领先的高端现制茶饮品牌之一。公司以“茶+软欧包”的独特组合以及“第三空间”的概念迅速在市场上崭露头角,主要目标客户群体为20-35岁的年轻女性。
霸王茶姬
霸王茶姬成立于2017年,在竞争激烈的现制茶饮赛道成为一匹黑马。其结合资本化、数字化、品牌化,在新一线城市迅速布局,发展势头强劲。
未来趋势洞察
健康化的大趋势,不仅仅是产品层面的改变。消费者倾越来越关注食品安全、营养成分及食材质量等因素,对于注重新鲜、健康及创新的现制茶饮品牌,由于其能迎合消费者不断转变的需求,将有利于其可持续发展。
随着近年来中国现制茶饮市场的逐渐饱和,竞争愈发白热化,为突破内卷困境,寻找新的增长点,各大品牌毅然选择扬帆出海,开启国际化征程。出海过程中,供应链和本土化起到关键作用。
对于消费者而言,口味和口感的差异是他们感知不同茶饮品牌最重要的因素,因此口味口感同样是茶饮产品最核心的差异化竞争维度。在产品同质化严重的背景下,利用不同的口感与口味进行混搭对撞是口感创新的底层逻辑。
点击下方小程序查看相关报告
往期回顾
人形机器人|半导体|自动驾驶|三电系统|职业教育|稀土|5G|体育|医疗器械 | 新型储能
【专题&热点】
618电商大促 | 新能源汽车 | 新茶饮 | 车企Q1财报 | 旅游趋势 | 毕业生就业 | 夏日防晒 | 人形机器人 | 拼多多Temu | 低空经济 | 小红书5月月报 | 抖音行业 | 出海洞察 | 宠物消费 | 贾玲助力Lululemon | AI医疗 | 胖东来“爆改”永辉 | 新能源行业 | 她经济 | city不city | 母婴消费 | 白酒市场 | 保健品行业 | 微短剧 | 芯片行业 |

