随着全球可持续发展的推进,光伏行业正迎来前所未有的发展机遇。在“双碳”目标的引领下,中国光伏行业不仅在国内市场上展现出强劲的增长势头,更在全球范围内扮演着越来越重要的角色。
光伏产业
太阳能光伏电池(简称光伏电池)是可以有效吸收太阳能,并将其转化为电能的半导体部件。目前光伏电池已发展至第三代。光伏电池主要类型包括:晶体硅太阳能电池、化学薄膜太阳能电池、新型薄膜太阳能电池。
光伏发电将在全球新增电力装机市场中占据主导地位。到2027年,全球太阳能光伏发电量将增加两倍:超过煤炭成为全球最大的电力来源。中国将提前五年实现2030年风能和太阳能光伏总容量1200GW的目标。
数字化发展
光伏产业上游主要包括单/多晶硅的冶炼、拉棒/切片生产等环节,同时还包括组件的原材料如乙烯、醋酸、基膜等。中游是光伏关键环节,包括电池片、组件生产。下游以逆变器、发电系统集成及具体应用为主。
多家光伏企业提到希望通过提高供应链数字化水平来降低库存。光伏行业确实面临着严峻的供应链管理的挑战,除供应商管理策略、库存管理策略、技术创新和生产工艺优化等传统的库存控制方法,数字化和智能化技术在企业建立更有效的控制库存的供应链管控机制过程中可以起到的作用被给予越来越高的期待。
数字化作用于库存管控的方法是多种多样的。以APS系统为例,APS可以通过预测、计划、协同和主动消耗库存等多种方式控制库存。
未来帮助企业实现数字化转型一定是以EBC(Enterprise Business Capability,企业业务能力)为核心的。EBC是什么?Gartner 给出了清晰的定义:业务能力是企业将资源、能力、信息、流程和环境结合起来为客户提供一贯价值的方式,用于描述企业做什么以及企业在应对战略挑战和机遇时需要采取哪些不同措施。
EBC(Enterprise Business Capability,企业业务能力):在数字化背景下,特指“企业数字化业务能力 ”,是 ERP 演进的下一阶段,通过为光伏企业提供数字化业务能力、实现韧性成长。
光伏行业未来趋势
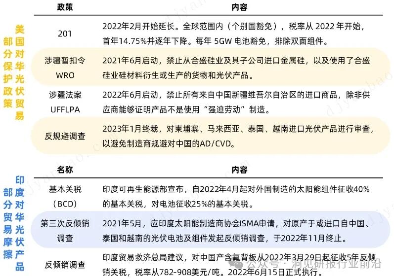
逆全球化,国际贸易摩擦仍在继续,主要表现在本土贸易保护方面。我国已经成为全球光伏制造业的中心,光伏行业是我国具有国际竞争力的新兴产业。在我国光伏产业成长和发展过程中,美国、印度等国家为保护本国光伏产业,多次实施贸易限制措施如美国201调查、301调查及印度反倾销调查等。这些贸易保护措施对我国光伏产业的海外发展带来了一定冲击。
点击下方小程序查看相关报告
往期回顾
人形机器人|半导体|自动驾驶|三电系统|职业教育|稀土|5G|体育|医疗器械 | 新型储能
【专题&热点】
618电商大促 | 新能源汽车 | 新茶饮 | 车企Q1财报 | 旅游趋势 | 毕业生就业 | 夏日防晒 | 人形机器人 | 拼多多Temu | 低空经济 | 小红书5月月报 | 抖音行业 | 出海洞察 | 宠物消费 | 贾玲助力Lululemon | AI医疗 | 胖东来“爆改”永辉 | 新能源行业 | 她经济 | city不city | 母婴消费 | 白酒市场 | 保健品行业 | 微短剧 | 芯片行业 | 萝卜快跑 | 汽车价格 | 户外运动 | 咖啡行业 | 家电市场 | 网络安全 |清凉经济 | 董宇辉离职 |奢侈品行业|中国消费者 | 当代职场 |购房选择 |中医药行业 |移动游戏|零售行业 |直播电商 |商业航天 |奥运赛事“饭圈化” |童装市场 |宏观经济 |小家电行业 |护肤行业 |养生夜市 |啤酒行业 |锂离子电池 |饮料行业 |抖音行业洞察|餐饮行业|黑神话:悟空 |氢能行业 |3D打印 |生成式AI |年轻人消费观|预制菜行业|教育行业|彩妆行业|秋冬服饰|健康饮品|无人驾驶|东南亚电商市场|华为苹果对决|大健康产业|智能制造|食品饮料|家居行业|延迟退休|汽车零部件|国庆旅游4.0|酒店行业|调味品行业|Z世代|小红书双十一攻略|SpaceX星舰|元宇宙行业|金融科技|宠物行业|电影行业|银发族消费|半导体行业

