物流行业,一个看似平凡却又极其关键的领域,它不仅关系到我们的日常生活,更是国家经济发展的重要支撑。在全球化的浪潮中,物流行业经历了从传统到现代的转变,从单一到多元的发展,不断地在技术革新和市场变化中寻找新的增长点。
物流园区绿色转型
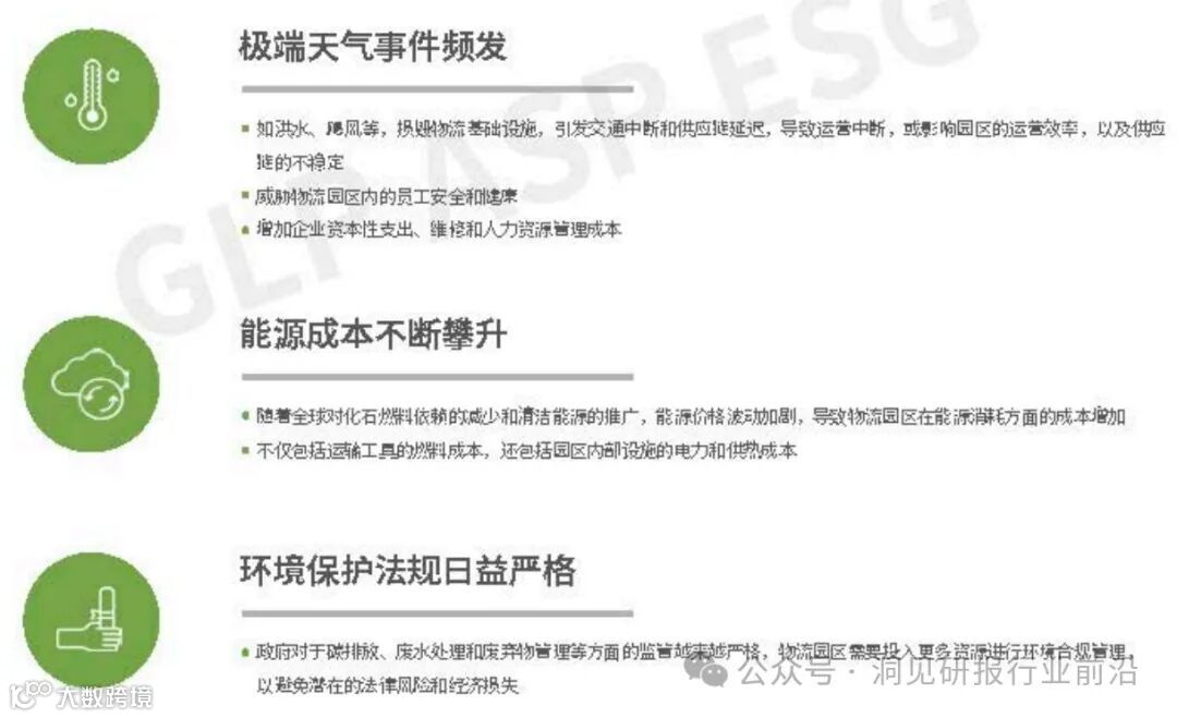
在全球气候变化的大背景下,物流园区作为全球供应链的重要节点,势必面临着前所未有的挑战。
物流园区作为物流行业的集中地,其绿色转型对实现整个物流行业绿色发展至关重要。物流园区不仅在能源消耗和碳排放中占有的重要比重,而且它们在推动行业标准提升、技术创新应用、经济效益增长以及社会责任履行方面发挥着关键作用。
物流地产发展
物流价值链
2023年非保税高标仓市场的总存量已突破9000万平方米大关。
其中,华东市场凭借超过全国三分之一的存量规模,稳居市场领头地位。
发展技术
数字孪生技术
数字供应链孪生是物理(通常是多企业)供应链的数字表示。它是数据对象之间各种关联的动态、实时和分时的表示,这些关联最终构成了物理供应链的运营方式。
在物流领域,最终的数字孪生将是整个网络的模型,实际上,它是一个物流的数字孪生网络,不仅包括物流资产还包括海洋、铁路、公路、街道、客户家庭和工作场所的数字李生。
物流机器人
从行业应用结构来看,制造业、汽车工业、和电商物流是物流机器人最主要的应用领域,占比合计达60%以上。其中制造业占比最高,为25%。
点击下方小程序查看相关报告
往期回顾
人形机器人|半导体|自动驾驶|三电系统|职业教育|稀土|5G|体育|医疗器械 | 新型储能
【专题&热点】
618电商大促 | 新能源汽车 | 新茶饮 | 车企Q1财报 | 旅游趋势 | 毕业生就业 | 夏日防晒 | 人形机器人 | 拼多多Temu | 低空经济 | 小红书5月月报 | 抖音行业 | 出海洞察 | 宠物消费 | 贾玲助力Lululemon | AI医疗 | 胖东来“爆改”永辉 | 新能源行业 | 她经济 | city不city | 母婴消费 | 白酒市场 | 保健品行业 | 微短剧 | 芯片行业 | 萝卜快跑 | 汽车价格 | 户外运动 | 咖啡行业 | 家电市场 | 网络安全 |清凉经济 | 董宇辉离职 |奢侈品行业|中国消费者 | 当代职场 |购房选择 |中医药行业 |移动游戏|零售行业 |直播电商 |商业航天 |奥运赛事“饭圈化” |童装市场 |宏观经济 |小家电行业 |护肤行业 |养生夜市 |啤酒行业 |锂离子电池 |饮料行业 |抖音行业洞察|餐饮行业|黑神话:悟空 |氢能行业 |3D打印 |生成式AI |年轻人消费观|预制菜行业|教育行业|彩妆行业|秋冬服饰|健康饮品|无人驾驶|东南亚电商市场|华为苹果对决|大健康产业|智能制造|食品饮料|家居行业|延迟退休|汽车零部件|国庆旅游4.0|酒店行业|调味品行业|Z世代|小红书双十一攻略|SpaceX星舰|元宇宙行业|金融科技|宠物行业|电影行业|银发族消费|半导体行业|ESG|医疗美容VS口服美容|香水消费|光伏行业|美国大选|智能算力|户外运动|母婴消费|农业行业|天价“电池”|外卖行业|元宇宙行业|数码家电行业|短剧行业|智能驾驶行业|高新岗位人才|24年双十一洞察|中式快餐VS西式快餐|快递行业|个护市场|农产品行业|火锅行业|两轮电动车|卫生巾行业|

