在科技迭代与社会发展交织共进的当下,诸多前沿行业正处于深刻的变革与转型之中。当下,AI 应用为各领域添彩;人形机器人从想象走进现实,充满无限可能;智能驾驶让出行变革触手可及;银发经济因老龄化迎来蓬勃发展;低空经济也在政策与技术助力下蓄势待发。
2025 年,这些行业将呈现出怎样的发展态势?让我们一同深入探究。
01
AI 应用:全面爆发,
驱动产业变革新征程
2024年,中国AI应用行业迎来发展元年。随着生成式AI的发布,众多传统互联网公司和原生AI公司纷纷入局,推出了各自的AI应用产品。
奇异因子年度报告指出,在中国AI应用市场中,AI PPT、AI 翻译工具及 AI 搜索引擎赛道呈爆发式增长,AI 聊天机器人与、AI 虚拟角色、AI 教育学习和 AI 营销工具赛道增长强劲,其中 AI 聊天机器人已突破9000 万月活,跃居榜首,AI 虚拟角色赛道突破千万月活。
(资料来源:奇异因子)
点击下方小程序查看相关报告
据InfoQ调研数据显示,高达14.9%的开发者全面应用AI工具,辅佐AI应用的研发。
(资料来源:华为、InfoQ)
点击下方小程序查看相关报告
2025 年 ,AI 应用将呈现多维度的蓬勃发展态势。技术革新持续深化,大模型实现性能飞跃,小模型精准发力,生成式搜索崭露头角;应用场景也愈发多元,“AI+” 全面渗透;市场活力空前高涨,AI 原生应用备受青睐。AI 正以强大的变革力量,重塑未来图景。
02
人形机器人:量产元年,
开启人机共生新时代
人形机器人作为新兴产业,国家高度重视。2023年以来,国家积极布局政策,主要围绕加快具身智能机器人重点场景应用、加强行业标准规范建设、设立专项财政与基金支持、加速人才引进与技术培育等方面,通过政策推动产业长期建设。
(资料来源:甲子光年)
点击下方小程序查看相关报告
人形机器人的量产趋势正在逐步显现。人形机器人有望缓解劳动力人口短缺这一局面,未来市场对人形机器人的需求将会持续上升,预计到2030年,全球人形机器人出货量将达到3.80万台。
(资料来源:前瞻产业研究院)
此外,国内外多家人形机器人公司宣布了其量产计划。中国企业如优必选,其产品已经进入了东风柳汽、吉利汽车等车厂的实训,2024年年底实现小规模交付;海外企业如特斯拉预计在2026年开始对外进行人形机器人量产。
(资料来源:前瞻产业研究院)
点击下方小程序查看相关报告
随着人形机器人的大量生产,各行业也在推动人形机器人实现商业化落地。据中国信息通信研究院报告,该过程分为三个阶段,To B 市场是人形机器人发展的必经阶段,To C 市场将成为远期重点方向。
(资料来源:中国信息通信研究院)
点击下方小程序查看相关报告
03
智能驾驶:高阶智驾加速普及,
重塑出行新秩序
随着汽车行业的发展,中国加速完善“系统联动”的自动驾驶政策法规体系,《2024年政府工作报告》提出“巩固扩大智能网联新能源汽车等产业领先优势”,为我国自动驾驶产业发展注入强劲动力。
2024年,各家车企积极布局智能驾驶,高阶智驾将逐步成为乘用车“标配”。高速NOA、城区NOA和未来或将实现的全场景点到点功能等高阶智驾将成为智驾赛道新技术落地的新方向,并通过不断地优化功能,从而提高用户对于功能的体验感。
当前,各车企正加速推进无图城市 NOA。理想、小鹏、华为(鸿蒙智行)等第一梯队车企,布局超一年,积累了一定数据,已基本实现全国无图 NOA 全量推送。埃安、腾势等新入局者也在加紧布局城区 NOA 功能。未来,高阶智驾有望成为车企的标配功能。
(资料来源:亿欧智库)
点击下方小程序查看相关报告
据华泰证券数据统计,2024年中国L2级以上(含L2级)的智驾功能渗透率超过50%,2025年预计将提升到80%。
(资料来源:华泰证券)
点击下方小程序查看相关报告
2025年,智能驾驶在技术迭代、市场拓展与产业协同的共同推动下,高阶智驾逐渐普及,应用场景不断丰富,产业生态逐步完善,尽管仍面临诸多挑战,但已在通往成熟与繁荣的道路上稳步迈进,未来发展充满无限可能。
04
银发经济:需求井喷,
蕴藏无限机遇
近年来,我国人口结构正经历着深刻的变化,老龄化程度日益加深,老年人口规模持续扩大。
2024年10月,民政部、全国老龄办发布《2023年度国家老龄事业发展公报》,截至2023年末,全国60周岁及以上老年人口29697万人,占总人口的21.1%;全国65周岁及以上老年人口21676万人,占总人口的15.4%。预计在2035年,60周岁及以上人口将继续上涨至全国总人口的30%,达到4亿人口规模。
点击下方小程序查看相关报告
为老年人提供医、食、住、行等相关产品与服务的“银发经济”正在成为推动经济发展的新动力,这一人口规模也为蓬勃兴起的 “银发经济” 开辟了广阔的发展空间,孕育出无限的市场机遇。
2024年1月,国务院办公厅发布首部“银发经济”政策文件《关于发展银发经济增进老年人福祉的意见》,首次推出发展银发经济的26条举措。2024年12月,中国人民银行等九部门联合印发《关于金融支持中国式养老事业服务 银发经济高质量发展的指导意见》,强调提升金融服务适老化水平。
得力于政策的助推,新一代老年人也对养老提出了更多的需求。
相关数据显示,新高龄群体(75+岁)更需要生活照护和医疗服务,其中应急服务(81.0%)、协助起居服务(77.4%)、助浴服务(76.4%)排名前三;新盛年群体(60-74 岁)对慢病管理和社交文娱的需求更高。
点击下方小程序查看相关报告
此外,功能性食品、适老化家居、智能服装前景广阔;银发旅游市场不断推陈出新,满足老年人休闲与社交需求,文化消费领域也持续升温,老年群体对精神文化的追求日益高涨。银发经济正朝着更为多元、更具活力的方向蓬勃发展。
05
低空经济:多元融合,
新引擎驱动新未来
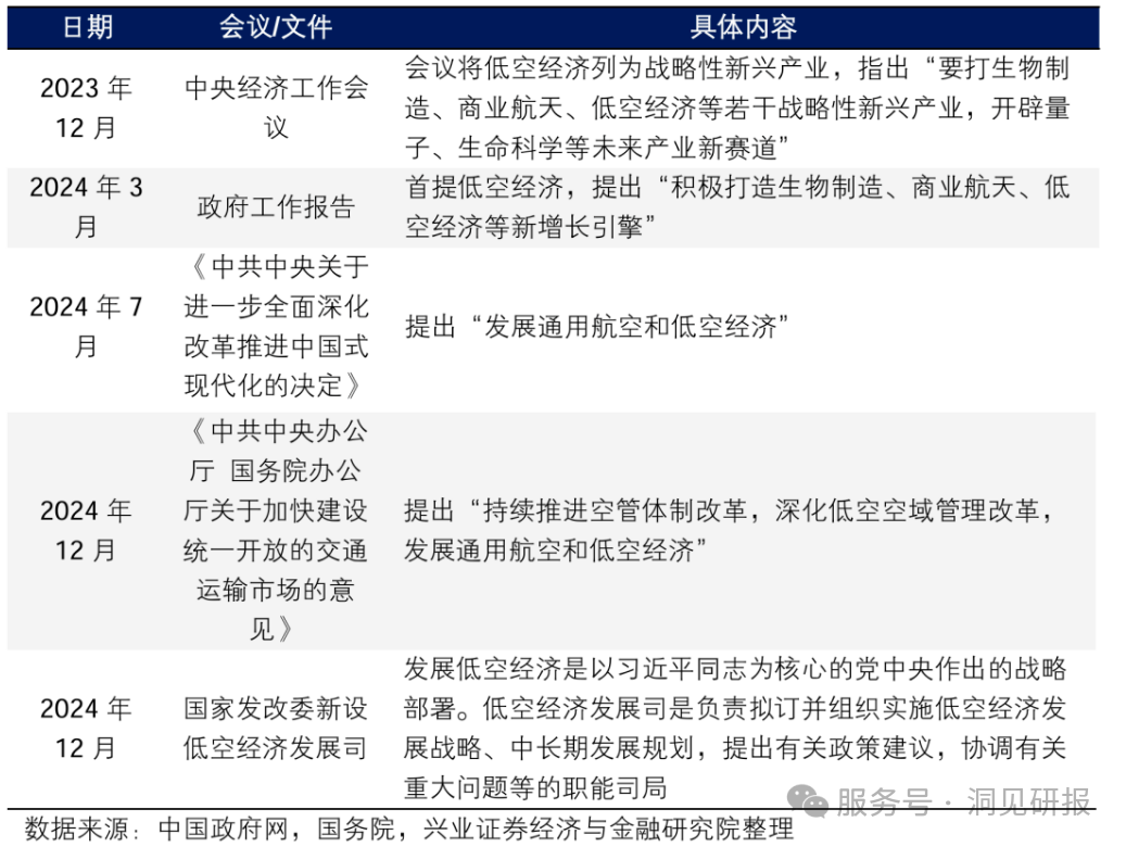
低空经济作为新质生产力深度赋能我国传统优势产业,实现跨界融合发展的典型代表行业,已被提升至国家战略高度,备受重视。
2023年12月,中央经济工作会议把低空经济列为战略性新兴产业。2024年3月,政府工作报告首次提及低空经济,将其定位为新增长引擎。2024年12月,国家发改委新设低空经济发展司,负责制定和实施相关战略政策,以统筹推动产业发展。
(资料来源:兴业证券)
随着政策环境的优化和技术的不断进步,我国低空经济产业展现出强大的活力与潜力。从低空装备制造到基础设施建设、低空管理保障,再到多元化的应用服务,低空经济正逐步构建起一个完整的产业生态系统。
(资料来源:中国信通院)
点击下方小程序查看相关报告
据华创证券预计,文旅市场是其可率先落地商业化的重要场景。预计到2027年,有30%的4A级以上景区引入 eVTOL低空游览,共计5000-10000架的需求量。
(资料来源:华创证券)
点击下方小程序查看相关报告
展望2025年,低空经济将在政策引导、技术创新、市场拓展和基础设施建设等多重因素的共同推动下,迎来全面发展的新机遇。
综合各平台报告分析,AI 应用、人形机器人、智能驾驶、银发经济、低空经济等行业在2025年的发展既充满机遇,也面临着挑战。随着技术的不断创新、政策的逐步完善以及市场的持续成熟,这些前沿行业将在未来的发展中实现新的跨越,为经济增长、社会进步以及人们生活品质的提升注入强劲动力!
往期回顾
人形机器人灵巧手|半导体|自动驾驶|三电系统|职业教育|稀土|5G|体育|医疗器械 | 新型储能
【专题】
618电商大促 | 新能源汽车 | 新茶饮 | 车企Q1财报 | 旅游趋势 | 毕业生就业 | 夏日防晒 | 人形机器人 | 低空经济 | 小红书5月月报 | 抖音行业 | 出海洞察 | 宠物消费 | AI医疗 | 新能源行业 | 她经济 | 母婴消费 | 白酒市场 | 保健品行业 | 芯片行业 | 汽车价格 | 户外运动 | 咖啡行业 | 家电市场 | 网络安全 |奢侈品行业|中国消费者 | 当代职场 |购房选择 |中医药行业 |移动游戏|零售行业 |直播电商 |商业航天 |童装市场 |宏观经济 |小家电行业 |护肤行业 |啤酒行业 |锂离子电池 |饮料行业 |抖音行业洞察|餐饮行业|氢能行业 |3D打印 |生成式AI |预制菜行业|教育行业|彩妆行业|秋冬服饰|无人驾驶|东南亚电商市场|大健康产业|智能制造|食品饮料|家居行业|汽车零部件|酒店行业|调味品行业|Z世代|小红书双十一攻略|元宇宙行业|金融科技|宠物行业|电影行业|银发族消费|半导体行业|ESG|医疗美容VS口服美容|香水消费|光伏行业|智能算力|户外运动|母婴消费|农业行业|外卖行业|元宇宙行业|数码家电行业|短剧行业|智能驾驶行业|高新岗位人才|24年双十一洞察|中式快餐VS西式快餐|个护市场|农产品行业|火锅行业|两轮电动车|羽绒服行业|旅游行业|5G&6G|大家电行业|毕业生就业|物流行业|制造业数字化转型|新质生产力|新能源汽车后市场|现制茶饮|大健康|白酒市场|洞见研报盘点(上)|25年薪酬趋势|生成式AI|洞见研报盘点(下)|体育行业|24年电影市场盘点|耳机行业|具身智能|乳制品行业|人才就业|汉服行业
【热点】
拼多多Temu | 贾玲助力Lululemon | city不city |胖东来“爆改”永辉 | 微短剧 |萝卜快跑 | 董宇辉离职 |清凉经济 | 奥运赛事“饭圈化” |养生夜市 |黑神话:悟空 |年轻人消费观|健康饮品|华为苹果对决|延迟退休|国庆旅游4.0|SpaceX星舰|美国大选|天价“电池”|快递行业|大陆芯片转折点|卫生巾行业|飞行汽车|羽绒膨胀|

