1.2022年新疆政法学院公开招聘事业单位工作人员岗(125人)
2.阿克苏市2022年招聘210名中小学教师公告
3.2022年阿克苏市面向全疆公开选调教师公告
4.台县事业单位引进急需紧缺专业人才公告(54人)
5.克拉玛依市就业援助招聘769名公告
6.乌鲁木齐县人民法院面向社会招聘5名公告
7.昌吉市消防救援大队招聘公告
根据《事业单位人事管理条例》(国务院令第652号)、《中华人民共和国事业单位法》等有关规定,经上级有关部门批准,决定面向社会公开招聘事业单位工作人员。现公告如下:
一、学校简介
新疆政法学院是2021年1月经教育部批准的公办普通本科高等院校,是新疆生产建设兵团按正厅级管理的公益二类事业单位,在新疆图木舒克市办学。学校坚持立德树人根本任务与人才立校战略,致力于建设“高起点、高水平、有特色”的政法院校,为实现依法治国、依法治疆,实现新疆社会稳定和长治久安总目标作出重大贡献。
二、公开招聘事业单位工作人员计划
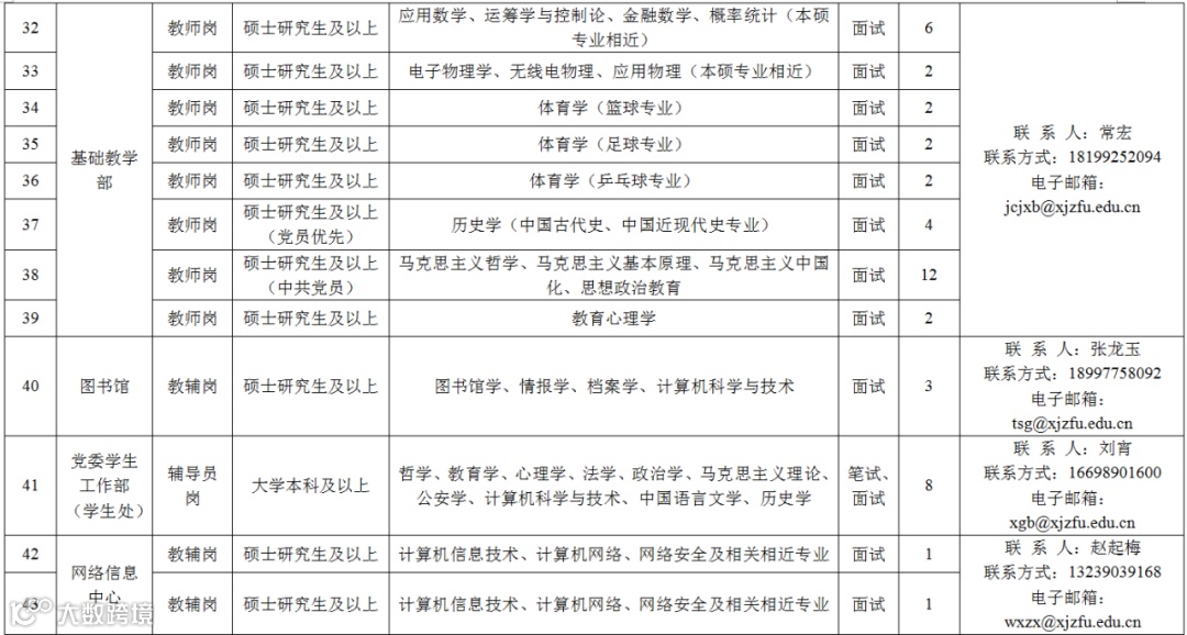
详细岗位信息见《2022年新疆政法学院公开招聘事业单位工作人员岗位需求表》。



三、招聘对象及条件
(一)招聘对象
1.符合招聘条件的应届、往届毕业生(应届博士研究生毕业生毕业时间截止为2022年12月31日)。
2.具有高级职称者,学校采取“一人一议”的方式考核聘用。
(二)招聘条件
1.具有中华人民共和国国籍;
2.遵守宪法和法律,拥护中国共产党领导和中国特色社会主义制度;
3.热爱教育事业,符合高校工作者行为规范,有强烈的责任感和奉献精神;
4.具有良好的道德品行和良好的身体条件;
5.符合招聘岗位年龄要求。博士研究生与高级职称年龄要求在45周岁及以下,即1975年12月24日后出生;硕士研究生年龄要求在35周岁及以下,即1985年12月24日后出生;本科生年龄要求在30周岁及以下,即1990年12月24日后出生。紧缺专业人才年龄可适当放宽;
6.应聘者应具备招聘岗位所公布的学历并取得相应学位;海外留学归国人员需提供国家教育部留学认证;
7.具备招聘岗位所需的其他条件和要求。
(三)下列人员不得报考
1.曾因犯罪受过刑事处罚的人员和曾被开除公职的人员,以及法律规定事业单位不得聘用的其他人员,处于刑事处罚期间或者正在接受司法调查尚未做出结论的人员。
2.受到党纪政纪处分期限未满或者正在接受纪律审查的人员。
3.在公务员、事业单位招考中被认定有作弊行为且不得报考的人员。
4.已在国家机关、国有企事业单位在编在册,单位不同意与应聘人员解除人事关系(聘用合同关系)的人员。
5.本年度已考取国家统招博士及疆内公务员或事业单位在编人员。
6.除2022年应届毕业生外,高校在读博士研究生、硕士研究生、本科生。
7.法律、法规和有关政策规定不得聘用为事业单位工作人员的其他情形。
四、招聘人才待遇
详细情况见《2022年新疆政法学院人才引进基本条件及待遇表》。
五、招聘工作安排
(一)报名
1.报名时间:报名分两批进行,第一批自本公告发布之日起至2022年2月20日;第二批截至到2022年5月31日;博士不受报名时间限制。
2.报名方式:报名采取网上报名。
3.报名材料:
(1)填写《新疆政法学院公开招聘事业单位工作人员报名表》、个人简历、身份证(或护照);
(2)如在国家机关、国有企事业单位在编在册正式工作人员,需征得单位同意,并出具书面同意报考证明;
(3)学历和学位证书(如属国内取得的,需同时提供学历认证报告和学位认证报告;如属国外取得的,需同时提供国家教育部认可的证明文件复印件);
(4)专业技术职务证书(或聘书)、获奖成果证书、任职文件(或聘书)等相关材料。
以上报名材料以压缩包形式发至各学院(部)指定的招聘邮箱(邮件主题命名:姓名+报考单位+报考岗位学科),并电话联系相关学院(部)。
(二)资格审查
报名教师和教辅岗位,学校对照岗位条件和《报名表》,按照要求对应聘人员的资格条件等信息进行核验,并及时将审查结果反馈给应聘人员,初审通过人员将在审查期内收到面试通知。凡与报考条件不符、不能提供规定证件材料、不在规定时间接受资格复审的,取消其进入下一环节资格。
报名辅导员岗位,学校组织资格初审,对报考人员进行资格审查,根据报考条件确定符合笔试条件人员名单。初审通过人员将在审查期内收到笔试通知。
(三)笔试和面试
笔试时间:另行通知
面试时间:另行通知
资格审查合格者进入笔试和面试环节,本次笔试采取线上笔试的形式进行,面试形式根据疫情防控要求另行通知。
1.教师和教辅岗位。
学校根据应聘人员报考条件,确定入围面试人员名单。学校按照相关要求组织面试。面试采取面谈和试讲结合的方式,面谈主要考核应聘人员的基本素质和专业背景,试讲主要考核应聘人员专业知识、教学素质和学术能力。
2.辅导员岗位
辅导员岗位须参加笔试、面试。学校根据报考条件,确定入围笔试人员名单。笔试范围包括辅导员职业理论、行政职业能力、公共基础知识、教育学、心理学、政治时事等内容。
笔试成绩满分100分,最低合格分数线为60分。参加笔试报考人员按照笔试成绩由高到低的顺序,以职位拟招聘人数1:3的比例确定进入面试人员,进入面试的最后一名如有数名应聘人员笔试成绩相同,一并确定为参加面试人选。
因弃权或取消资格造成的空缺,按笔试成绩依次递补。
达不到招聘比例的,根据岗位报名情况取消或核减该岗位招聘计划。
3.面试采取结构化的方式进行。面试成绩满分100分,最低合格分数线为60分。考生面试成绩当场公布,面试成绩未达到面试最低合格分数线的,不能进入下一环节。
4.考试总成绩的确定。
考试总成绩=笔试成绩×50%+面试成绩×50%。
如出现总成绩相同情况,按照面试成绩由高到低的顺序确定排名先后。免笔试人员面试成绩为总成绩。
(四)心理测试
通过面试(笔试)人员需要参加学校组织的心理测试,心理测试结论为合格者,进入下一环节;心理测试结论为不合格者,取消进入下一环节资格。具体组织方式及时间、地点另行通知。
(五)体检
学校根据总成绩结果,按招聘人数1:1的比例确定体检人选。体检在二级甲等以上综合医院进行,体检标准参照《关于修订〈公务员录用体检通用标准(试行)〉及〈公务员录用体检操作手册(试行)〉有关内容的通知》(人社部发〔2016〕140号)等相关规定。
体检不合格者,取消进入下一环节资格。体检不合格需要进行复查的,经学校批准后,可复查一次,以复查结论为准。
(六)考察
学校成立考察工作小组,负责对考察人选进行考察。考察内容主要包括应聘人员的政治思想、道德品质、业务能力、遵纪守法、廉洁自律及家庭社会关系等方面的情况。
在考察中,经审定不符合招聘要求、或在规定时间未能提交岗位所需证明材料、或所提交的证明材料与报名表不符的,考察结论为不合格,取消进入下一环节资格。
六、公示和聘用
考察工作结束后,学校根据应聘人员的笔试、面试、体检、考察、心理测试等成绩,按照1:1的比例确定拟聘用人选,并公示七天。公示期满未收到举报或举报问题不影响聘用的拟聘用人员,报学校审定并办理相关手续。
新聘用人员在单位最低服务期限为6年。对拟聘人员实行试用期制度,试用期包含在聘用合同期限内,试用期为6个月,初次就业的工作人员试用期为12个月。试用期满考核合格的,予以正式聘用;不合格的,取消聘用。
七、监督
此次招聘工作自觉接受报考人员和社会各界的监督。新疆政法学院纪委对招聘工作进行全过程监督。
参加招聘工作的组织管理人员或工作人员需遵守保密规定,与报考人员之间有夫妻关系、直系血亲关系、三代以内旁系血亲关系、近姻亲关系以及其他利害关系的,实行回避。对违反规定的组织管理人员、工作人员按有关规定进行查处。报考人员违反考试相关规定的,情节严重的,取消其考试资格;有舞弊等严重违反聘用纪律行为的,参照有关规定处理;不属于报考范围已被聘用的,取消其聘用资格。
八、其它事项
1.公开招聘政策咨询:郭鹏飞、丁蓉,0998-6952100
2.监督联系电话:0998-6952040
学校网址:http://www.xjzfu.edu.cn/
通信地址:新疆图木舒克市前海东街52号
未尽事宜,以新疆政法学院官网公告为准,本公告由新疆政法学院人事处负责解释。
附件:
1.2022年新疆政法学院公开招聘事业单位工作人员岗位需求表.docx
2.2022年新疆政法学院人才引进基本条件及待遇表.docx
3.新疆政法学院公开招聘事业单位工作人员报名表.docx
阿克苏市2022年中小学教师招聘简章
为切实加强教师队伍建设,优化教师队伍结构,进一步解决阿克苏市教师短缺问题,推进教育事业健康发展。经市委编办、市人力资源和社会保障局、市财政局和市委教育工委研究通过,决定面向社会公开招聘210名中小学教师,新招聘教师通过报名、资格审查、面试、体检、政审等考察环节合格后正式录用。招生简章如下∶
一、招聘原则
坚持"德才兼备"的用人标准遵循"公开、平等、竞争、择优"原则院校推荐的优秀毕业生学生会干部团干部、班干部等优先录取。
二、拟招聘岗位
中小学210人,其中语文专业70人、数学专业35人、英语专业28人、道法与法治专业16人、历史专业4人、化学专业2 人、地理专业3人、生物专业1人、物理专业4人、科学专业7人、信息技术专业5 人、体育专业11人、音乐专业12人、美术专业12人。
三、招聘对象和条件
(一)招聘对象
1.符合招聘简章、岗位条件的全日制普通高校毕业生。2.有下列情形之一的人员,不得报考∶(1)在编教师(含三年服务期未满特岗教师)及办理完辞职手续不到一年的教师; (2)现役军人; (3)自治区统一组织选派到基层乡镇工作服务期未满人员; (4)近3年来,在公务员、教师等招考过程中有作弊、弄虚作假等行为的人员;(5)受行政处分尚未解除的人员;曾因犯罪受过刑事处罚,或被开除公职,以及法律规定不得聘用为教师的其他情形的人员。(6)曾受到刑事处罚、党纪、政纪处分的。(7)被立案审查尚未做出结论的。(8)取消聘用资格未满3 年、被辞退未满5年的公职人员。上述情形涉及时限截止至2022年6月30日(含当日,下同)
(二)招聘对象的基本条件
1.具有中华人民共和国国籍;
2.政治思想素质好,热爱祖国,拥护中国共产党的领导,自觉维护民族团结,品行端正,志愿从事教育工作;
3.本科毕业生年龄为30周岁及以下(1992年1月1 日以后出生),全日制硕士及以上毕业生年龄为3 5周岁以下(1987年1月1日以后出生)。
4.身体健康,具有良好的心理素质,无传染性疾病、无精神病史,能适应教育教学工作的需要。
5.招聘岗位专业、学历要求∶
(1)专业要求∶全日制普通本科毕业生师范类院校师范类专业或综合类院校师范类专业,全日制硕士及以上研究生学历毕业生专业不限。(2)学历要求∶ 各省市师范类院校毕业具有全日制普通高等院校学历(学位)证书。
6.招聘岗位普通话水平要求∶
应聘人员普通话水平等级必须达到二级乙等及以上标准;报考"语文"学科人员,普通话水平必须达到二级甲等及以上标准。
7.招聘岗位教师资格要求∶ 报名应聘必须具备相应层次相应学科教师资格证。
8.符合招聘岗位所要求的其他资格条件。
(三)下列人员不属招聘范围∶
(1)机关事业单位在编在册人员。
(2)参加机关事业单位招(录)聘已入闱体检程序的。
(3)受刑事处罚、行政处分尚未解除的。
(4)立案审查尚未作出结论的。
(5)曾被开除党籍、公职的。
(6)2018年1月1日以来在机关事业单位招考中有徇私舞弊、弄虚作假等行为的。
(7)法律法规规定其他不得聘用为事业单位工作人员情形的。
四、相关保障
1.工资待遇。自主招聘新教师在办理聘用手续后,按照事业单位新增人员保障全额事业编制,其工资、津补贴、医疗保险、住房公积金等待遇与正式在职人员按同等标准执行。
2.住房保障。在阿克苏市城区范围内不拥有任何形式住房的自主招聘教师,由市教科局统一提供教师公寓,配齐生活工作设施设备,全面解决新聘教师后顾之忧。全日制硕士及以上研究生学历毕业人员,按引进人才对待,兑现相关待遇。3.医疗保障∶ 每年由用人单位组织引进人才体检一次。在疆期间因病因伤发生的医疗费用,按本人医疗关系和有关规定办理。
4.探亲费∶按照未成家的一年可探亲一次、成家后三年可探亲一次的标准,依据相关规定报销交通费。
五、招聘程序
(一)网上报名
1.报名
自招聘简章公开发布之日起有意向应聘者可将电子简历(电子简历应含本人简历、毕业证书、学位证书、普通话等级证、教师资格证书或具备教师资格认定条件的相关资料)以邮件形式(主题命名为"应聘学段学科-姓名-学历"如∶小学数学-张三-全日制本科)发送至邮箱∶ 150063 2307@qq.com。阿克苏市教科局∶0997-2133 363,联系人∶冯旺。联系地址∶新疆阿克苏市北京路67号阿克苏市综合办公区2号楼1楼阿克苏市教育和科学技术局组织人事办。
线下招聘团队∶
第一组(负责甘肃、陕西、宁夏等区域招聘)联系人∶邱敏13999072326 邮箱∶315471220@qq.com;
第二组(负责四川、重庆、云南等区域招聘)∶联系人∶吴芳18196391623,邮箱∶15058874 26@qq.com;
第三组(负责新疆招聘)∶联系人∶李鹏飞1588 6811061,邮箱∶104048253@qq.com。
2.审查
资格初审。报考人员要认真对照招聘条件,诚信报名。我们会严格审查应聘者的信息,如有隐瞒情况或提供虚假材料,一经查实,取消应聘资格。如符合条件,请按照就近原则与下列招聘组联系,进行现场面试,面试通过后才可签约。(面试的内容包含自我介绍、学科知识、就业选择等)。3.签约
通过面试的应聘人员签订意向协议书。待学校开学,将意向协议登记表、承诺书和三方协议递交市教科局组织人事科,由市教科局统一安排体检、政审及后续手续办理。
备注∶若应聘人员体检或政审不合格,直接取消聘用资格。
4.档案邮递地址
新疆阿克苏市档案局教育档案室李波 13579102865 邮编∶843000
本招聘简章最终解释权归阿克苏市教育和科学技术局所有。
2022年阿克苏市面向全疆公开选调教师公告
为切实加强教师队伍建设,优化教师队伍结构,根据《事业单位人事管理条例》(国务院令第652号)规定,按照“公开、平等、竞争、择优”的原则,现面向全疆公开选调中小学教师。现将有关事项公告如下:

一、选调岗位和人数

本次选调岗位均为专业技术岗位,计划公开选调教师145 名,其中:中学教师58名,小学教师87名。详见附件1《阿克苏市2022年城区中小学教师公开选调岗位一览表》。


二、选调范围

全疆正式在编在岗的中小学教师(阿克苏地区除外)。


1.具有中华人民共和国国籍。
2.热爱教育事业,遵纪守法,且具有良好的职业道德,身体健康。
3.35周岁以下(1986年12月31日以后出生),具有五年以上一线教学经历,具备普通话二乙以上证书(语文教师须二甲)和教师资格证。
4.具备中级以上职称,全日制本科以上学历,师范类专业毕业,获得地、县(市)级及以上教学荣誉类人员。
5.近五年年度(聘期)考核均为合格以上等次(试用期内按规定不确定考核等次除外)。
有下列情况之一者,不得选调
1.尚未解除纪律处分或正在接受纪律审查的人员,以及刑事处罚期限未满或者涉嫌违法犯罪正在接受调查的人员;
2.近3年受到党纪、政纪处分的;在机关、事业单位招录(聘)考试、体检或考察中存在违纪行为;
3.近三年考核有不称职(不合格);
4.档案材料弄虚作假。

四、选调程序及时间安排

(一)报名
1.报名时间:2022年1月1日-2022年2月15 日
2.报名方式:本次选调实行网上报名,报名邮箱279811355@qq.com。
3.报名材料:报考人员应在报名时间内将电子版《报名表》(附件2)和本人身份证、学历学位证书、专业技术资格证书、普通话证书、学历证明,以及本人近期一寸蓝底彩色正装照。所有电子版证件在资格审核时均要求提供原件及一份复印件,原件审核后退还。
4.报考须征得工作单位同意,并在资格审核时出具工作单位同意报考的书面证明。
5.本次考试无需缴纳报名考务费,逾期不再接受报名。
(二)资格复审及考试
1.采用现场试讲方式,进行本次选调竞争性选拔考试。
2.根据网上报名情况,符合条件的将通过邮件方式回复是否符合条件,对符合条件人员将通知现场资格复审及考试,现场资格复审主要审查选调者的基本条件、资格条件和职称条件等。
3.满分为100分,试讲人员备课时间为15分钟,试讲时间为8-10分钟,试讲人员需准备所教学段、学科教材中的三本(小学段准备4-6年级课本,中学段准备7-9年级课本),面试内容从所带教材中随机抽取。
具体时间、地点等另行通知。
面试由选调学校组织实施,按不同的岗位要求,采取结构化试教等方式进行。面试采用百分制,60分以上合格(即低于60分不得列为体检对象),面试结束后当场公布成绩。
2.考试总成绩
考试总成绩由面试评委组评分确定。
3.具备以下条件人员可免试讲,直接进入面试考察环节
具备高级教师职称,且获得省、市级特级教师、骨干教师、教坛新秀等荣誉,年龄放宽至42周岁以下(1979年12月31日以后出生)。
具有全日制硕士研究生学历的教师。
4.凡有关资料主要信息不实影响资格复查结果的,2022年阿克苏市中小学公开选调教师工作领导小组有权取消报考人员参加面试的资格。资格审查不合格的,不得参加面试,并依次递补面试对象。
本次选调考试前将进行现场资格审核,主要审查选调者的基本条件、资格条件和职称条件等。
(三)体检
考试结束后,按照考试总成绩从高到低顺序,按岗位选调人数从考试总成绩合格人员中等额确定体检、考察人选。体检标准按照《新疆维吾尔自治区中小学教师体检表》等规定执行。
体检具体时间、地点另行通知,体检费由体检医院按照标准执行,由参加体检的报考人员承担。
(四)公示
资格审查、试讲、体检、均合格的拟录用人员,将在阿克苏市零距离官方微信平台进行公示,公示时间为5个工作日。
(五)聘用
公示期满后,没有反映问题或反映有问题但不影响录用的,办理选调手续;对反映有影响录用的问题并查有实据的,不予录用;对反映的问题一时难以查实的,暂缓录用,在一定时间内查清后再决定是否录用。到岗后由阿克苏市教育和科学技术局统一调配在城区学校工作。
本次选调人员在选调单位最低服务年限为五年,五年期间不得调离选调单位。

五、监督、纪律及其他要求

1.阿克苏市纪监委对本次选调录用工作进行监督,举报电话:0997-2123230。
2.参加招考工作的考官或工作人员,与报考人员之间有亲属关系以及其他可能影响考试结果利害关系的,应当实行公务回避。
3.考生报名时填报的个人信息必须真实、准确。凡提供虚假报考申请材料的,一经查实,即取消参选资格。对伪造、变造有关证件、材料、信息或开具各种假证明骗取考试资格的,给予取消报考资格或聘用资格处理;构成犯罪的,依法追究刑事责任。
4.选调者应当按照最新疫情防控有关要求,做好报名、考试等工作。报考者进入报名点时,须接受体温检测,并出示身份证件、“健康码”、通信大数据行程卡,须如实提供个人近期旅居史、接触史、身体健康状况、乘坐交通工具等情况,现场资格审查及试讲时,报考人员需持48小时核酸检测阴性证明健康码为绿码并经现场体温检测正常方可参加。因疫情影响导致本次选调工作时间调整,选调工作领导小组将综合考虑各种因素作出合理安排,并及时予以公告。

六、福利待遇

(一)薪酬待遇
执行国家及地市政策规定教师的薪酬待遇。
(二)住房保障
在阿克苏市城区范围内不拥有任何形式住房的教师,由市教科局统一提供周转房,配齐生活设施,随时拎包入住。具有全日制硕士研究生学位及以上或高级专业技术职称(资格)人员,按引进人才对待,兑现相关待遇。
(三)医疗保障
每年由用人单位组织按照引进人才标准安排体检一次。在疆期间因病因伤发生的医疗费用,按本人医疗关系和有关规定办理。
(四)探亲费
探亲费用列入财政预算,按照未成家的一年可探亲一次、成家后三年可探亲一次的标准,依据相关规定报销交通费。
(五)服务保障
一是解决子女就学。引进人才的子女,属义务教育阶段学生,按就近入学原则,由教育主管部门安排到居住地或父母工作地学区内办公学校就读,并享受本行政区域内就读学生的同等待遇。子女系普通高中生的,可根据个人意愿和原有基础,由教育主管部门按对等原则安排到相应的高中就读。
二是协调家属就业。对引进人才的随调配偶,其工作原则上由组织人事部门按照其原工作单位性质和所从事专业岗位进行对口安置。配偶暂无工作的,由人社部门提供就业岗位,协助其就业。

七、政策解释

本《选调公告》由阿克苏市教育和科学技术局负责解释。有关岗位方面的具体问题,可电话咨询。
本次考试不指定考试辅导用书,不举办、不委托任何机构举办考试辅导培训班。
咨询电话:李媛媛:13779761566
姜紫薇:15399233827
联系电话:0997-2133363
阿克苏市纪委监委:0997-2123230


来源:阿克苏市教育和科学技术局
台县事业单位引进急需紧缺专业人才公告
为坚定不移贯彻落实人才强县战略,充分发挥各类人才在维护社会稳定、贯彻新发展理念、建设现代化经济体系中的重要作用,按照《关于印发自治区事业单位面向社会公开招聘工作人员办法的通知》(新人社发〔2013〕141号)、《关于创新自治区事业单位面向社会公开招聘政策有关问题的通知》(新人社发〔2017〕81号)精神,结合奇台县引才工作需要,现面向社会公开发布公告。
一、引进对象
普通高等院校研究生及以上学历,并取得硕士及以上学位毕业生,年龄在35岁及以下(1986年11月12日以后出生)。
二、引进条件
(一)具有中华人民共和国国籍,拥护中国共产党的领导,品行端正,具有良好的职业道德,反对民族分裂和非法宗教活动,无违法违纪情况;
(二)学生干部、学生党员、国家“双一流”建设高校(学科)毕业生优先;
(三)具有正常履行职责的身体条件;
(四)符合引进职位要求的其他资格条件。
三、引进需求
四、引进程序
报名及资格初审、资格复审及面谈、考察、试岗、考核、体检、公示、聘用等。
(一)报名及资格初审
报名人员自行下载并填写《2022年奇台县事业单位引进急需紧缺专业人才工作报名表》、《2022年奇台县事业单位引进急需紧缺专业人才工作报名登记表》,将《报名表》、《登记表》电子版和毕业证、学位证、身份证的扫描件或照片发至指定的电子邮箱,由组织人社部门会同引才单位进行资格初审。初审合格的,由组织人社部门以电话或电子邮件形式通知报名人员,在指定时间内到用人单位参加资格复审等后续环节。
(二)资格复审及面谈
资格初审合格人员须按要求携带《报名表》、毕业证、学位证、身份证的原件,按时到达用人单位指定地点参加资格复审。
用人单位与资格复审合格人员采取网络或现场面谈的形式进行择优选拔,面谈具体时间、地点和相关要求以资格复审期间的通知为准。
(三)考察
用人单位通过函件等方式,向应聘人员户籍所在地公安派出所、村(社区)居民委员会、毕业院校学生管理部门或参加应聘前所在单位征询应聘人员的政治表现、思想品质以及遵纪守法等情况。考察不合格的不予试岗。按照该岗位参加面谈人员的现实表现依次递补,并组织考察。
(四)试岗
政治审查合格后,进行试岗锻炼,试岗锻炼期6个月。试岗结束,经用人单位党委(组)研究后,进入考核环节。若试岗期间,研究生不符合岗位要求,经用人单位党委(组)研究,不予聘用;若研究生本人自愿重新选择岗位的,可申请1次岗位调剂,试岗期从调剂后重新计算,不服从调剂的视为自动放弃。若试岗期间,研究生本人自愿放弃或试岗不合格,该岗位在本次公告中取消递补,进入下一轮公告进行重新招聘。
(五)考核
研究生试岗期满后,组织人社部门会同用人单位采取民主测评、个别谈话等方式进行考核;考核合格进入体检环节,不合格的或者本人自愿放弃的,不予聘用。
(六)体检
考核合格人员进入体检环节。同级人社部门按照《自治区事业单位面向社会公开招聘工作人员体检通用标准(试行)》,组织体检人员在二级甲等及以上综合医院进行体检。体检不合格者,取消聘用资格。
(七)公示
对体检合格的人员进行7个工作日的公示。
(八)聘用
拟引进人员公示结果无异议后,由组织人社部门按照昌吉州事业单位引进高层次人才“绿色通道”引才程序下发引进文件,用人单位与拟聘用人员签订聘用合同,并办理入编手续。
五、监督及纪律要求
(一)奇台县组织、人社部门监督检查机构对引进人才工作进行全程监督。
(二)报名人员违反规定的,视情节轻重,取消引进资格;对徇私舞弊者,按有关规定处理,已被聘用的,解除聘用关系。
(三)报名人员务必保持通讯畅通,确保及时接收有关工作信息。
六、信息查询与组织实施
(一)本《公告》确定的相关事宜,因特殊情况发生变化的,另行通知。
(二)《2022年奇台县事业单位引进急需紧缺专业人才工作职位表》、《2022年奇台县事业单位引进急需紧缺专业人才工作报名表》、《2022年奇台县事业单位引进急需紧缺专业人才工作报名登记表》可通过奇台县人民政府官网下载。
(三)奇台县成立引才工作领导小组,办公室设在县委组织部,由县委组织部会同编制、人社、财政等部门共同组织实施。
咨询电话
奇台县委组织部(负责政策咨询):
联系人: 霍康18096811520 相倩15299216546 0994-7226730 邮箱号 350966150@qq.com
监督电话
奇台县委组织部干部监督科:0994-7224113
奇台县人力资源和社会保障局:0994-7211268
奇台县委组织部
2022年1月17日
2022年克拉玛依市
就业援助月专场招聘会(第一期)发布说明
附件:2022年克拉玛依市就业援助月专场招聘会岗位信息收集表.xlsx


乌鲁木齐县人民法院面向社会招聘5名公告
为更好的开展法院工作,乌鲁木齐县人民法院面向社会招聘5名编制外聘用工作人员,具体条件如下:
1、30周岁以下(1992年1月以后出生);
2、学历:大专及以上;
3、具有履行岗位职责的能力以及高度的责任感和职业素养,能承受一定的工作压力;
4、特别优秀者可适当放宽条件;
5、报名时间:即日起至2022年1月21日;
6、报名方式:请将个人简历发至283412437@qq.com(简历中需包含报考岗位名称、联系电话、毕业院校及专业、现家庭住址、工作经历等信息);
7、考试地点:经过初核后,专人电话通知,组织统一面试;
8、待遇:3500元/月(含五险)。

昌吉市消防救援大队招聘公告
(一)基本条件:
1、具有中华人民共和国国籍;
2、遵守宪法和法律,拥护党的路线、方针、政策,维护国家统一,反对民族分裂主义和非法宗教活动;
3、具有良好的职业道德和履行岗位职责的能力;
4、近亲属无违法违纪记录并提供无犯罪证明;
5、志愿加入消防救援队伍;
6、身体和心理健康;
7、具有良好的品行;
下列人员不在此次公开招聘范围:
1、应聘者身体有残疾、纹身、色盲、口吃、高度近视的。
2、近三年来,参加机关、事业单位工作人员招录(聘)中有作弊、弄虚作假等行为的。
3、被机关、事业单位开除公职或者辞退(聘)的。
4、立案审查尚未作出结论的。
5、受刑事处罚、行政处分尚未解除的。
6、曾因违法行为,被给予行政拘留、收容教养、强制戒毒等限制人身自由的治安行政处罚的。
7、家庭成员以及近亲属被判处死刑或者正在服刑的。
8、法律、法规要求不得列入招聘范围的。
(二)岗位条件:
1、战斗员:18周岁及以上30周岁及以下(2004年1月16日至1992年1月16日期间出生)
2、驾驶员:18周岁及以上35周岁及以下(2004年1月16日至1987年1月16日期间出生)
3、通讯员:18周岁及以上35周岁及以下(2004年1月16日至1987年1月16日期间出生)
(三)学历条件:需具有国家、省教育行政部门认可的高中(中专)及以上学历。
(四)身体条件:身高160cm以上,体貌端正,裸眼视力不低于4.8,大专以上文化程度可放宽到较弱眼裸眼视力不低于4.6,具备适应全天候参与执勤训练的身体素质和良好的心理素质。
(五)其他:报考驾驶员岗位的人员需持有B2及以上驾驶证;报考通讯员岗位人员需熟练掌握计算机基本办公软件,并提供从事过文字材料写作、档案整理、稿件编辑等两年以上工作经历相关材料或证明。
二、招聘程序
报名及资格审查
1、报名时间:即日起持续招录(上午10:30-13:30,下午16:00-20:00)
2、报名方式:现场报名。
3、报名要求:符合招聘简章规定的人员,携带户口本(暂住证)、本人身份证、毕业证(所有证件的原件及复印件)及近期1寸正面免冠照片1张进行现场报名。退役士兵需提供退役证原件及复印件,驾驶员需提供B2及以上驾驶证原件及复印件。
4、报名及资格审查地点:昌吉市消防救援大队一楼通讯室(昌吉市石河子西路环宇广场东侧)。
三、培训实习及聘用
所有入职的编制外消防工作人员试用期为1个月,试用期结束后各项考核合格的,签订劳动合同,首次签订合同时间为1年;试用期不合格,不予以签订劳动合同。
四、工资待遇及职业发展
消防站实行“四班三运转”工作制度,上六休二;
工作满一年的队员可享受休假待遇,未婚队员每年20天带薪休假,已婚队员每年30天带薪休假,在年底评优评先和各类比赛竞赛中获得优异名次者可增加年休假天数;
工作满一年的队员新疆消防救援总队将为新入职消防员办理消防员证,享受相关政策待遇;
对于工作表现、业务能力优秀者,可推荐入党和参加国家队消防员选拔。
报名咨询电话:0994-2568719

