搜索
首页
大数快讯
大数活动
服务超市
文章专题
出海平台
流量密码
出海蓝图
产业赛道
物流仓储
跨境支付
选品策略
实操手册
报告
跨企查
百科
导航
知识体系
工具箱
更多
找货源
跨境招聘
DeepSeek
首页
>
今年跨区就读生本周五、六要回户籍地登记!
>
0
0
今年跨区就读生本周五、六要回户籍地登记!
启明星楼市
2015-04-22
1
导读: 2015南京小升初政策已有初步动静,本周开展跨区就读生回户籍地
2015
南京
小升初政策已有初步动静,本周开展跨区就读生回户籍地登记工作!
家长帮独家整合
通知详情及相关解读,内容强大!请扩散至朋友圈!
招办通知
各小学:
根据南京市2015年初中招生工作日程的安排,
跨区就读生须在
4月24-25日
回户籍所在地区县教育部门登记。
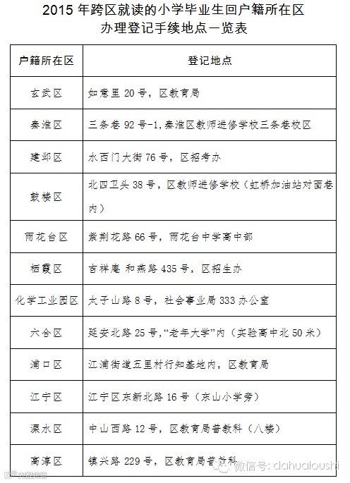
现将《南京市跨区就读生回户籍地登记通知单》转发给你们,请你们及时通知须回原籍就读初中的家长按规定
时间
回户籍所在区县教育部门进行登记。
登记工作安排详情
登记时间:
4月24日、25日,逾期不予办理
登记对象:
南京市,小学跨区就读,中学考虑回户籍所在地就读的学生
通知方式:
由小学通知本校跨区就读生源,发放登记通知单
登记需携带:
1、《南京市跨区就读的小学毕业生回户籍地登记通知单》(学校发);
2、学生本人和监护人户口簿;
3、监护人房屋所有权证;
4、1张1寸照片;
重要!进一步解读!
1
“跨区”含义
跨区:跨“行政区”,非跨“学区”。
本处指的是小学跨区择校,即小学根据户籍应在A区就读,实际在B区就读(如小学应在A区A校就读,实际在A区B校就读,属同区,勿需登记)。
2
意义解读
南京小升初招生常规流程,保证义务教育内的学区直升。
如果想进学区初中必须回户籍地登记,就算初中只想择校,也建议回户籍地登记,万一择校不成功,可回学区初中。
3
登记前提
户籍、房产证所在地一致。
目前所知的通知标准:户籍审定结果(学校要求提交房产证、户口本),各区各校时间不一。
4
特殊二区
秦淮区(老秦淮、老白下),鼓楼区(老鼓楼、老下关),二者有区别——
秦淮区回复,老秦淮小学择校老白下,需登记;
鼓楼区回复,老下关小学择校老鼓楼,因为已合并,不需登记;同时也都表示,是否前往登记以学校是否通知为准。
5
可能会出现的问题
如果在户籍审定时间之后,购房并迁户,没有记录就不会被通知到,原则上也不予承认。
教育局作息:
一般,8:00-11:30,14:00-17:00,有午休。建议临去前电话联系。
外地生:勿需关注此项招生安排
【声明】内容源于网络
0
0
启明星楼市
住在南京,看启明星。专注地产一线20余年的资深媒体大V,为您实探有趣、有料、有态度的楼市新鲜事儿。
内容
2152
粉丝
0
关注
在线咨询
启明星楼市
住在南京,看启明星。专注地产一线20余年的资深媒体大V,为您实探有趣、有料、有态度的楼市新鲜事儿。
总阅读
451
粉丝
0
内容
2.2k
在线咨询
关注