
南京初中2015年和2014年中考均分排名

备注:此"排名"依据为2015年南京中考各学校的总均分,体现的是毕业生整体成绩水平。其中,部分学校因为毕业生人数较多,均分排名受影响。(总均分数据来自学校网站、媒体报道和网站论坛,仅供参考。)
2015年最新排名中,南外河西分校首次入榜,均分排名高居第6;金陵汇文由2014年的第10名上升到今年的第8名;南京市第九初级中学入榜,排名第18位;钟英中学由2014年的第9名下滑到今年的第12名;新城初中由2014年的并列第7名下滑到今年的第9名;二十九中由2014年的第11名下滑到今年的第17名。
总的来看,2015年南京中考,民办初中均分成绩相比公办初中更有优势。前20名中,除了南外和树人的特例,公办初中排名都明显低于名办初中,排名最高的金陵汇文仅排第8名。由于南外和南外河西都没有划分学区,前20名中只有8所学校是按学区招生。在南京,择优招生相比按学区招生,学校考生的中考成绩有明显优势。

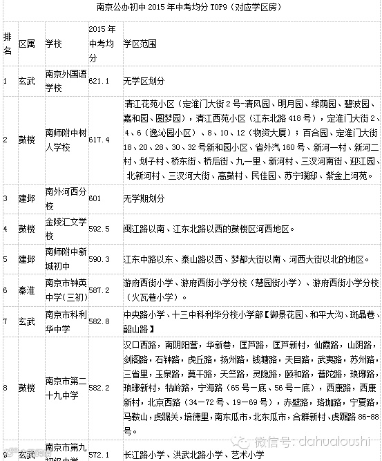
南京公办初中2015年中考均分排名及对应学区房
如果想买名校初中学区房该怎么选择?365二手房网整理了2015年公办初中最新排名及对应学区房,供广大家长参考。(其他公办初中2015年中考均分正在收集中,将及时更新。)

备注:此"排名"依据为2015年南京中考各学校的总均分,体现的是毕业生整体成绩水平。其中,部分学校因为毕业生人数较多,均分排名受影响。(总均分数据来自学校网站、媒体报道和网站论坛,仅供参考。)
南京公办初中2014年中考均分排名及对应学区房
备注:此"排名"依据为2014年南京中考各学校的总均分,体现的是毕业生整体成绩水平。其中,部分学校因为毕业生人数较多,均分排名受影响。(总均分数据来自学校网站、媒体报道和网站论坛,仅供参考。)


2015年南京市中考成绩通报
毕业生人数:47286人,比2014年增加1736人,其中原市区28241人,占60%;总均分:521.3分(其中生物、地理总均分35.2分),比2014年下降42分。
2015年南京市中考前三名
687---------------- 南外吴楷文(裸分状元);
687-----------------玄外李承昊(并列状元);
683---------------- 秦外崔若晖(裸分第二)。
转载来源:365二手房网



