
一年一度的高校自主招生开始了!
南大、南航、南理工、南师大
发布2019年自主招生简章


招生计划与报考条件
招收具有明显学科倾向和良好个人禀赋,以及突出学科特长和创新潜质的优秀高中毕业生,计划总数不超过109人。报考学生须自觉践行社会主义核心价值观,符合2019年普通高考报名条件,并在高中阶段满足以下条件:
|
招生专业(类) |
报考条件 |
公示人数 |
|
|
A类 |
数学系 (拔尖计划) |
在中国数学奥林匹克(CMO)获得三等及以上奖项 |
≤65 |
|
物理学类 (拔尖计划) |
在全国中学生物理竞赛决赛(CPhO)获得三等及以上奖项 |
||
|
化学类 (拔尖计划) |
在中国化学奥林匹克(决赛)(CChO)获得二等及以上奖项 |
||
|
生物科学类 (拔尖计划) |
在全国中学生生物学竞赛(CBO)获得二等及以上奖项 |
||
|
计算机科学与技术 (拔尖计划) |
在全国青少年信息学奥林匹克竞赛(NOI)获得三等及以上奖项 |
||
|
人工智能 |
|||
|
B类 |
数学类 |
在全国高中数学联赛获得省级赛区一等及以上奖项 |
≤10 |
|
物理学类 |
在全国中学生物理竞赛复赛获得省级赛区一等及以上奖项 |
≤10 |
|
|
理科试验班类 (化学与生命科学类) |
在中国化学奥林匹克(初赛)或全国中学生生物学联赛获得省级赛区一等及以上奖项 |
≤25 |
|
|
计算机科学与技术 |
在全国青少年信息学奥林匹克联赛获得省级赛区一等及以上奖项 |
≤10 |
|
|
理科试验班类 (地球科学与资源环境类) |
在数学、物理、化学、生物学、信息学任一学科奥赛中获得省级赛区一等及以上奖项 |
≤15 |
|
注:五项学科竞赛获奖者应可从中国科协青少年科技中心网站( http://gs.cyscc.org/ )查询。考生仅能报考一个招生专业(类),上海、浙江考生须符合南京大学对考生所报专业(类)提出的选考科目要求。
报名程序
一 |
报名时间 |
即日起至2019年4月15日24:00
二 |
报名流程 |
登录“特殊类型招生报名平台”( https://gaokao.chsi.com.cn/zzbm ),按要求准确、完整地填写申请表,上传个人照片须为2019年高考报名或高三年级未经PS的证件照片。扫描或拍照后网上提交报名材料,不再寄送纸质材料。所有材料须确保清晰可读,且提交后不得修改。
需要提交的材料有:
1.由报名系统生成,且经中学核实、签字并加盖学校公章的《南京大学2019年普通自主招生申请表》。其中,个人陈述不超过800字,重点描述学科特长表现及发展潜质。
2.经学校教务部门盖章的高中阶段学习成绩单原件。
3.符合我校自主招生报考条件的证书原件。
4.身份证正反面。
注:论文和专利不得作为申报材料上传。考生提交的所有报名申请材料必须经中学审核和校长签字,并在中学网站和班级详尽公示无异议。初审通过考生所提交的代表性竞赛证书的名称、内容将在我校招生网站上详尽公示。
选拔程序
优录政策
联系方式
咨询电话:400-1859680
招生主页:http://bkzs.nju.edu.cn
电子邮箱:bkzs@nju.edu.cn
微信公众号:ndzsxlj

招生对象
具有参加2019年全国普通高等学校统一招生考试资格的全国各省(自治区、直辖市)考生。
招生计划
南京航空航天大学2019年自主招生计划不超过130人。
报名条件
具有崇高的理想信念、优良的思想品德,诚实守信、遵纪守法、身心健康且具备以下条件之一的学生,可提出申请:
A、 全国高中数学联合竞赛、全国中学生物理竞赛(省级赛区)、中国化学奥林匹克(初赛)、全国青少年信息学奥林匹克联赛、全国中学生生物学联赛中获得省级赛区一等奖及以上。
B、 其他具有突出学科特长或在航空航天领域具有创新潜质并且能提供高中阶段相关证明材料。
招生专业
考生根据高考报名科类(或选考科目要求)以及自身学科特长、创新潜质、兴趣爱好等情况综合考虑,报考相对应的专业(限报一个)。有关支撑材料须与申请专业相关,其中,化学学科特长限报应用化学专业,生物学科特长限报生物医学工程专业。
专业及高考报名科类
▼

上海市和浙江省的考生可报考自主招生的专业及选考科目
▼

报名程序
一 |
报名时间 |
2019年4月1日至4月10日。
二 |
报名流程 |
考生须在规定时间内登录自主招生报名系统(http://gaokao.chsi.com.cn/zzbm),网上报名并上传相关材料,包括:
1.报名申请表。考生完成网上报名后,请认真核对报名申请表中填写的相关信息,确认无误后下载打印报名申请表,并由学籍所在中学相关负责人审核并签字,加盖中学公章;考生将填写完整、本人签字、中学签字盖章、版本号与网上一致的报名申请表上传至报名平台。
2.报名申请表中所列各次高中成绩单(须加盖中学公章)。
3.第二代身份证正反面复印件。
4.高中阶段主要获奖证书和其他证明自己符合报考条件、综合素质的相关材料;航空航天领域创新潜质类申请考生如提交相关获奖证书,还须提供项目的详细说明材料。所有省级及以上获奖证书均须另附文提供有效核查渠道(如获奖名单所在网址等),否则视为无效。论文和专利不得作为申报材料上传。
5.个人自荐报告,阐明符合报考条件的申请理由、个性特长、对报考专业的认知、未来规划等方面的情况(不少于800字)。
考生提交的所有报名申请材料必须经中学审核和校长签字,并在中学网站和班级详尽公示。初审通过考生所提交的竞赛证书的名称、内容将在我校招生网站上详尽公示。上述5项材料为考生必须提供的申请材料,缺一不可,并且确保网上提交的申请材料扫描图片(或电子照片)完整清晰,未按要求填写上传、填写上传不完整、未上传证明材料者的均视为无效申请。
选拔程序
优录政策
非上海、浙江考生可享受在我校模拟投档线下20分以内、且不低于当地同科类本科一批录取控制分数线录取;上海市考生成绩达到自主招生控制线上20分,浙江省考生成绩达到第一段分数线上40分,则予以录取。
享受优录政策的考生填报高考志愿时,具体填报方式、填报时间等以生源所在地省级招生考试机构规定为准。填报专业志愿时,应填报公示入选专业。学校将根据考生自主招生志愿、高考成绩总分、经公示所享受的优录政策、入选专业和学校模拟投档线决定录取与否。模拟投档线由生源地省级招办按照本科一批招生所有高校在该省(自治区、直辖市)最终确定的投档比例测算生成。对于合并本科批次的省份,“本科一批控制线”按相关省级教育行政部门或招生考试机构确定的自主招生相应最低录取控制分数线执行。江苏省考生选测科目等级要求为2B,必测科目等级要求为4C1合格。
联系方式
通信地址:南京市御道街29号南京航空航天大学招生办公室
邮政编码:210016
传真电话:025-52119051
咨询电话:4001810287
监督电话:025-84891546
电子邮箱:zsb@nuaa.edu.cn
网址:http://zs.nuaa.edu.cn

招生对象
理想信念坚定、思想品德优良、诚实守信、遵纪守法,高中阶段学业水平优秀,且符合下列条件之一的高中毕业生,可申请南京理工大学自主招生。
1、高中阶段在全国高中数学联赛、全国中学生物理竞赛、中国化学奥林匹克、全国青少年信息学奥林匹克联赛获得省级一等奖及以上的考生;
2、其他具有学科特长、创新潜质和特殊才能并能提供相关支撑材料的考生(论文、专利不得作为申请条件)。
符合以上条件的考生根据自己的学科特长、创新潜质,结合兴趣爱好,申请以下类别中的一类,并具体到专业(类),不可兼报,支撑材料必须与所申请类别学科特点相关;获得资格后专业志愿必须填报所申请的专业(类)。在实行高考改革的上海市、浙江省考生所申请专业(类)必须符合我校选考科目要求(见附录),其他省(区、市)考生按照申请类别要求科类(文、理科)申请相应专业(类)。具体类别如下:
1、武器类:理科考生可报考,专业可申请兵器类、武器发射工程、探测制导与控制技术之一。
2、机械材料电子信息类:理科考生可报考,专业可申请机械类、计算机类、材料类、电子信息类、自动化类之一。
3、化工类:理科考生可报考,专业可申请化工与制药类、特种能源技术与工程之一。
4、数理类:理科考生可报考,专业可申请数学与应用数学、应用物理学之一。
5、语言类:文科、理科考生均可报考,专业可申请英语。
招生计划
南京理工大学自主招生2019年招生计划115名。
招生专业

报名程序
一 |
报名时间 |
2019年4月1日至4月10日。
二 |
报名流程 |
申请人请登录试点高校自主招生报名系统进行网上报名
(http://gaokao.chsi.com.cn/zzbm),点击进入特殊类型招生报名平台,注册账号后登录系统,按系统内提示信息填写相关内容进行网上报名。注意:全部为网上报名,无需邮寄材料。
选拔程序
优录政策
联系方式
通信地址:南京市孝陵卫200号南京理工大学招生办公室
邮编:210014
咨询电话:400-110-2882
监督电话:025-84315226
网址:http://zsb.njust.edu.cn
微信公众号:南京理工大学招生办

招生对象
热爱祖国、品德优良、身心健康,具有2019年普通高等学校招生统一考试报名资格,符合南京师范大学2019年自主招生报名条件的江苏省优秀高中毕业生。
招生计划
南京师范大学2019年自主招生录取人数不超过40名。
报名条件
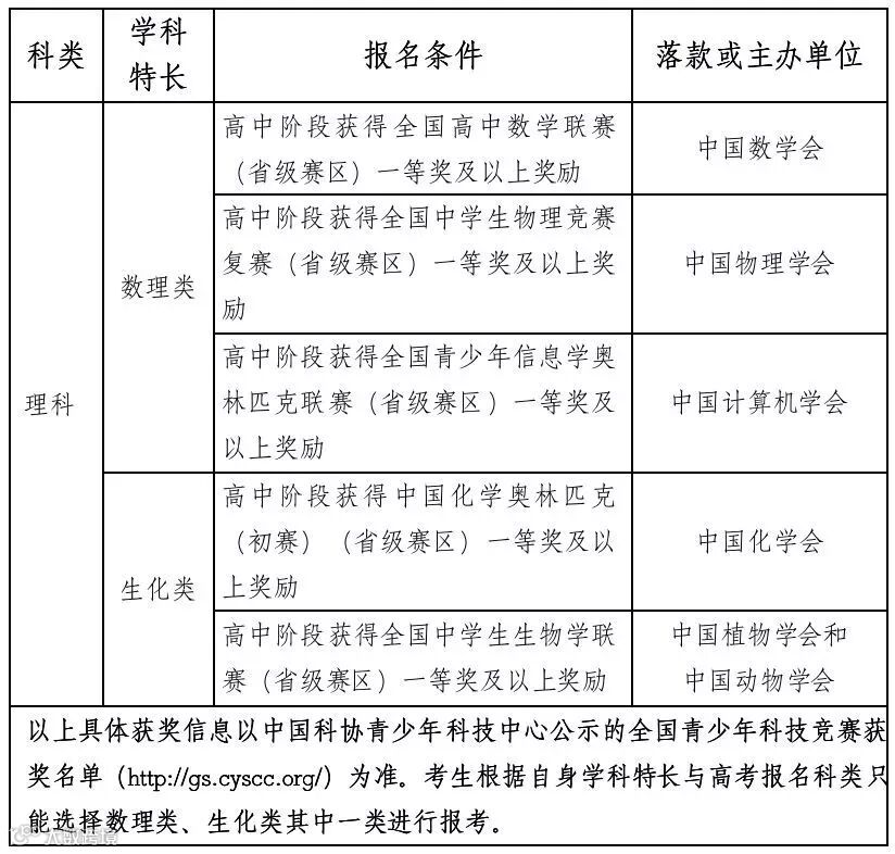
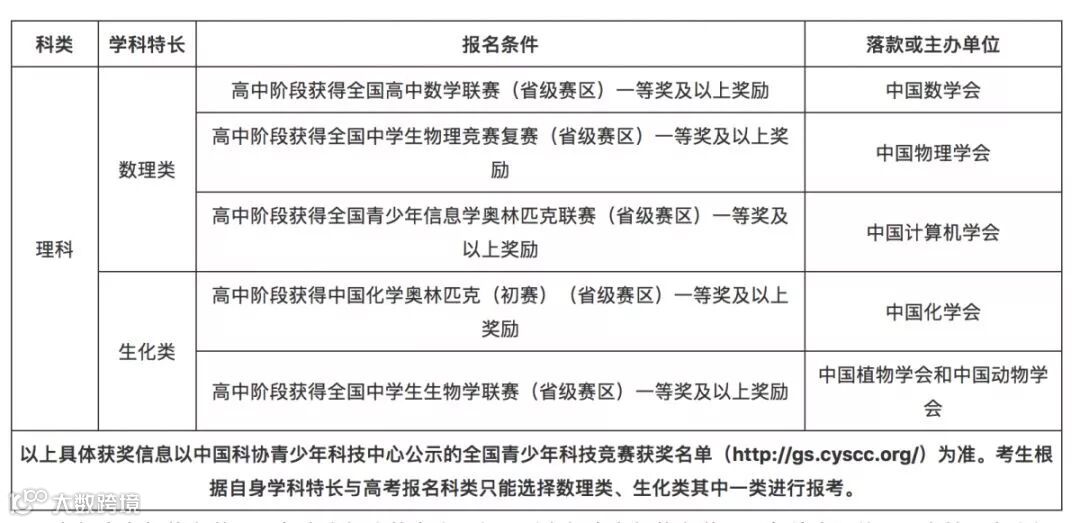
考生需对某一学科(专业)有浓厚兴趣,具有鲜明特长及培养潜质,且相关学科成绩始终在年级名列前茅,具体高考报名科类、学科特长、报名条件等见下表:


参加南京师范大学2019年自主招生的考生不得同时参加南京师范大学2019年综合评价录取考核,考生根据自身情况只可在两类选拔中选择一类进行考核。
招生专业
考生根据本人获得的奖项,对应学科特长类别及科类,按下表填报招生专业(类)。


报名程序
一 |
报名时间 |
2019年4月1日至4月10日。
二 |
报名流程 |
考生须在规定时间内登录自主招生报名系统(http://gaokao.chsi.com.cn/zzbm/),网上报名并上传相关材料,包括:
1.申请表(报名完成后由报名系统生成打印,须考生本人签字、所在中学校长签字并加盖中学公章)。
2.考生符合学校自主招生报名条件及具备学科特长的相关材料(含高中阶段获奖、研究经历和成果、每学期期末成绩单(须注明单科满分)、特长学科的年级排名、高中学业水平考试成绩单等),以及此类材料在奖项公示平台、考生所在中学网站以及班级详尽公示的证明材料,考生提交的所有证明材料必须经中学审核和校长签字并加盖中学公章,其中论文和专利不得作为申报材料上传。
3.个人陈述。包括自身成长经历及体会,个人特长及取得的成果,进入高校的努力方向以及对所报专业的认识和专业发展理想,限1500字。
4. 考生本人第二代居民身份证。
上述材料均须原件扫描或拍照后按报名系统要求上传,并通过报名系统网上提交,学校不接收纸质材料。考生须确保上传材料真实、准确、清晰,未按要求完成报名或材料不合要求者,报名无效。
选拔程序
录取政策
凡获得南京师范大学2019年自主招生录取合格资格的考生须参加普通高等学校招生全国统一考试(简称高考),高考投档分须达学校同科类模拟投档线下20分以内,且不低于江苏省本科一批控制线,两门选测科目等级不低于BB,专业志愿填报须与自主招生报名申请专业(类)一致,否则不予享受自主招生优惠政策。学校将根据《南京师范大学本科招生章程》相关规定录取,各专业录取人数将视考生志愿填报情况确定,原则上不超过5人。对考生身体健康的要求,参照《普通高等学校招生体检工作指导意见》的有关规定执行。
联系方式
报名系统网址:http://gaokao.chsi.com.cn/zzbm/
南京师范大学本科招生网址:http://bkzs.njnu.edu.cn
招办电子邮箱:zhaoban@njnu.edu.cn
招办微信公众号:南师招生(nsdzsb)
招生咨询电话:025-83720759 025-83598534
监督电话:025-85891511
通讯地址:南京市栖霞区文苑路1号南京师范大学本科招生办公室(笃学楼)
邮政编码:210023
还有两个多月就是高考了
考生们加油!

来源:南京发布综合各大高校官网
编辑:西柚兔



