
2023年的5月12日
是我国第15个防灾减灾日
主题是
“防范灾害风险 护航高质量发展”
5月6日至12日为防灾减灾宣传周
【15年,以法之名 守护安全】
自2009年起
每年的5月12日
为“全国防灾减灾日”
依法防灾减灾被高度重视
关于防震减灾工作
最高的法律性文件
我国关于防震减灾工作的最高法律文件《中华人民共和国防震减灾法》,由第八届全国人民代表大会常务委员会第二十九次会议于1997年12月29日通过,自1998年3月1日起施行。2008年12月27日,由第十一届全国人民代表大会常务委员会第六次会议修订通过,自2009年5月1日起施行。
这是一部怎样的法律?
《中华人民共和国防震减灾法》是一部规范全社会防御与减轻地震灾害活动的重要法律。它主要调整在地震监测预报、地震灾害预防、地震应急和震后救灾与重建中所产生的各种社会关系,明确政府、企业事业单位、社会团体和公民个人在防御与减轻地震灾害活动过程中的责任、权利和义务。
公民在防御和减轻地震灾害中
有哪些责任和义务?
《中华人民共和国防震减灾法》明确规定公民在防御和减轻地震灾害中的责任和义务,这是每个公民必须遵守的。对公民的规定主要有:任何个人有依法参加防震减灾活动的义务;任何个人不得侵占、毁损、拆除或者擅自移动地震监测设施和地震观测环境;任何个人不得向社会散布地震预测意见、地震预报意见及评审结果;国家鼓励个人参加地震灾害保险。
除此之外
防灾减灾法律体系得到不断完善
以法之名
守护人民生命财产安全
目前,我国有关防灾减灾的法律法规主要包括:《中华人民共和国突发事件应对法》《中华人民共和国环境保护法》《中华人民共和国气象法》《中华人民共和国防震减灾法》《中华人民共和国消防法》《中华人民共和国防洪法》及《地质灾害防治条例》《森林防火条例》《汶川地震灾后恢复重建条例》等。
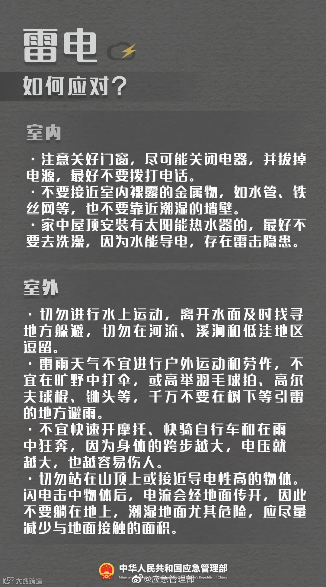
【15年,正确防灾 你要知道】
重视防灾减灾 减少损失伤害
当灾害来临时
你知道如何正确躲避吗?
仔细阅读下图
学习防灾常识
关键时刻能救命!
多一点科学知识
少一点生命威胁
灾难总是不期而至
及早掌握防灾知识
做到防患于未然
才多一份生命保障
来源:法制日报、江西禁毒
作者:余飞
出版社:人民邮电出版社
出版日期:2013年9月
简介:本书对地震灾害紧急救援理念、地震灾害的特点、救援策略、救援技术、后勤保障和救援行动以及对地震后的卫生防疫进行了全面的阐述;较为详细的介绍了地震发生前的征兆,发生后的自救与救援的措施,介绍了各种常见的传染病的防疫与治疗方法;结合民间对地震的认识,总结出了简单实用的防震口诀。该手册为我国各类灾害救援与灾后的疾病防治提供了一部实用教材。
作者:木西
出版社:四川文艺出版社
出版日期:2018年5月
简介:本书分为七个篇章,其中第一篇章命名“汶川爱”,大篇幅的用原生于汶川大地的原创歌曲方式来呈现2008年“5.12”大地震震中汶川十年来的沧桑巨变和灾后重建所取得的伟大成果,用文艺作品的方式来讴歌地震灾区在党和国家的关怀下铸造了伟大的抗震救灾精神。作品集在汶川“5.12”地震十周年出版,是十分具有珍藏和纪念意义的一本书。








