
最近,教育部对此问题作出了官方正式回复:
截图来自教育部网站问题:请问2006年12月6日公布的985工程学校名单和2005年12月23日公布的211工程学校名单是最新的吗?985和211学校名单是否还会有变化?我注意到在211学校名单中有三所学校不在2019全国普通高等学校名单中,请问是什么意思?
教育部答复:“985工程”1998年启动,支持39所高校结合国家创新体系进行重点建设。“211工程”1993年启动,先后共有112所高校纳入建设范围,全部高校均属全国普通高等学校。现已将“211工程”和“985工程”等重点建设项目统筹为“双一流”建设。
从教育部的回复中,我们可以读出三点信息:
1.985和211高校名单不会再有变化,作为曾经的建设项目,它们已经完成了历史使命。
2.985工程和211工程今后不会再被提及和实施,因为它们已被“双一流”建设所统筹(取代)。
3.今后国家认可的好大学、好专业的标准很明确,就是“双一流”建设高校。高考招生录取,将只强调“双一流”,不再提及985/211。
比如,在河南省官方介绍的2019年普通高校招生本科一批录取情况通稿中,河南省招办指出,参加本批录取的是“双一流”建设高校和经批准参加本科一批录取的高校。这说明河南作为考生第一大省,已明确用“双一流”建设高校的概念代替了之前的211、985!

42所“一流大学建设高校”特点
A类
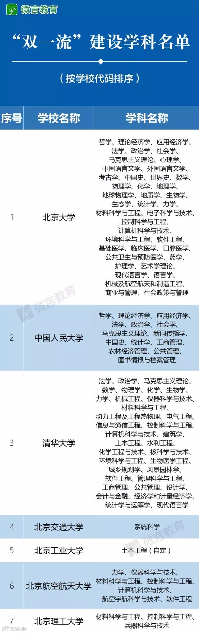
1.北京大学:理科实力最雄厚,部分文科实力称雄,医学也处于领先地位;综合性大学第一位。
2.中国人民大学:文科第一高校,经济学、法学、社会学、新闻传播等学科处于第一位。
3.清华大学:工科第一,工科实力远超其他高校;管理、生物学等也处于领先地位。
4.北京航空航天大学:航空宇航科学第一,近年录取分数确实是高。仪器科学、计算机和软件等学科也很强大。
5.北京理工大学:工科实力很强,国防七子之一。兵器学科排名第一。
6.中国农业大学:农业类高校的霸主,优势巨大。双一流赢家之一,9个学科入围一流学科。
7.北京师范大学:师范类第一高校,传统名校,地位很高。地理学、心理学、教育学、中国语言文学等学科排名第一。
8.中央民族大学:民族类高校,民族学第一。其他无太强势学科和专业。
9.南开大学:传统老牌名校,数学、化学、统计学、世界史等都很厉害。
10.天津大学:第一所近代大学,工科巨牛,工科各专业比较均衡,化工第一,管理也很有实力。
11.大连理工大学:东北地区第三;当初的四大工学院之一,工科总体实力不错。化工、力学等有优势。
12.吉林大学:院校合并后,办学规模大。实力排在东北地区前三,数学、物理、化学、材料等学科不错。
13.哈尔滨工业大学:C9成员,东北第一高校,国家地位很高,曾经的工科第二,大部分工科专业都很强。
14.复旦大学:基本上是削弱版的北大,文科和理科实力雄厚,工科实力一般,综合性大学第二位。
15.同济大学:工科名校,综合实力上海第三。土木工程国内第一,建筑和环境都学科优势也很明显。
16.上海交通大学:工科实力国内前三,医学、生物等学科实力绝对的第一梯队。
17.华东师范大学:师范类第二高校,文科和理科都不错。双一流表现一般,一流学科入选三个。
18.南京大学:南大的强大在理科,地质、天文、物理、化学、生物都是国内前几名。
19.东南大学:当初的四大工学院之首,工科实力强大。此次双一流大赢家,11个一流学科的数量,一举杀入前十。
20.浙江大学:工科和农学实力都很强大,规模大、发展势头猛;
21.中国科学技术大学:招生规模小,学风扎实;理科巨牛,物理等多个学科领先;拥有多个国家实验室。
22.厦门大学:校园风景巨美;海洋科学、统计学和经济管理类专业都很厉害。
23.山东大学:办学规模大,山东第一高校。本次双一流较受伤,一流学科数量只有两个。
24.中国海洋大学:同校名,海洋学科实力强大。双一流中划为A类,实属表现不错。
25.武汉大学:发展迅速,总体偏文科。马克思主义理论、测绘、地球物理学等多个学科全国第一。
26.华中科技大学:工科和医学都很强大,与同城的武汉大学实力相当。机械、电气、材料、动力、医学等学科排名前列。
27.中南大学:湖南第一高校,医学、材料、冶金等学科都是国内领先。
28.中山大学:华南第一高校,发展迅猛。实力较为均衡,11个学科入选双一流,是赢家之一。
29.华南理工大学:也是四大工学院之一,发展势头较好。轻工极具优势。化学、材料等也很不错。
30.四川大学:办学规模巨大,综合实力西南第一。医学实力强大,口腔医学国内第一;数学、化学等也不错。
31.重庆大学:综合实力不错,此次双一流的输家,一流学科只有三个,且都是“自定”。
32.电子科技大学:当初的两电一邮,选择电子科大借助985的发展已经有很大优势。电子科学和通信等都是领先的。
33.西安交通大学:老交通大学的衣钵传人,八十年代排名国内前五。目前机械、能动、电气和管理等学科强势依旧。
34.西北工业大学:航空航天航海都很厉害,材料极其出色。双一流表现不理想,仅入选两个学科,航空航天等未入选。
36.国防科学技术大学:军中第一高校,神秘而强势,计算机和软件工程等学科优势明显。
B类
1.东北大学:很委屈,工科都很厉害的学校,被划入一流大学B类!
2.郑州大学:原211中档高校,成功晋级42所一流大学名单,可喜可贺。化学、医学和材料都比较强。
3.湖南大学:同样委屈,被无情划入了一流大学B类。化学、机械和土木工程等学科都很有实力。
4.云南大学:同样祝贺云南大学晋级42所一流大学名单。民族学和生态学都很不错。
5.西北农林科技大学:受限学科和地域,西农一直招生分数不高。不过农学较有实力,这次也是被无情划入一流大学B类。
6.新疆大学:新疆大学进入42所一流大学名单后,学校发展迎来新的阶段。化学、计算机等专业不错。




985/211与“双一流”的区别在哪里?
区别一:985/211侧重对大学的评定,“双一流”侧重对学科的评定
无论是“985工程”的39所大学(含国防科技大学)还是“211工程”的100多所大学,都是基于对学校综合实力的整体评价。尽管之前也有国家重点一级学科和二级学科的评定,但社会对一所大学的整体认知,还是只看“牌子”不看学科,影响并不大。
而“一流大学建设高校”和“一流学科建设高校”,则是先有“一流学科建设高校”名单(137所),再在此基础上选出“一流大学建设高校”(42所)。也就是说,先看一所大学有没有若干个很强的学科(专业),再主要根据学科综合实力来评定一所大学的强弱。
区别二:985是211的“升级版”(211包含985),“双一流”则不存在交叉
如果说211是重点班,985就是重点班里的重点班。“985工程”大学均为教育部或其他中央部委直管,也称部属高校;除985外的“211工程”大学则多为省部共建高校,地方属性更强一些。但985大学都是211大学。
“双一流”则是两个平行的评价体系。“一流大学建设高校”重在一流学科基础上的学校整体建设、重点建设,全面提升人才培养水平和创新能力,共计42所,在原来39所985大学基础上新增3所。
“一流学科建设高校”重在优势学科建设,促进特色发展,共计95所。除了之前的大部分“非985”211大学,主要增加了26所特色明显的高校……
区别三:985/211是固化的标签,“双一流”则是有进有出
985/211高校名单确定已有近20年,这两项工程对促进我国高等教育发展发挥了巨大的作用。但是缺陷也有目共睹,很多非985/211高校发展很快,但是受制于“非重点”“非部属”的标签,学校办学实力并不为社会所认可。很多地方和大学对此多有不满。
而“双一流”是一个动态建设过程,遴选认定不是一劳永逸的。教育部明确提出:“双一流”建设以学科为基础,对建设过程实施动态监测,根据评价结果等情况,对实施有力、进展良好、成效明显的,加大支持力度;对实施不力、进展缓慢、缺乏实效的,提出警示并减小支持力度。对于建设过程中出现重大问题、不再具备建设条件且经警示整改仍无改善的高校及学科,及时调整出建设范围。建设期末,将根据期末评价结果等情况,重新确定下一轮建设范围,有进有出,打破身份固化,不搞终身制!
“双一流”:高中生奋斗的新目标
据透露,目前“双一流”(世界一流大学建设高校、世界一流学科建设高校)共计137所,高考招生人数每年大约为37.7万人,占全国招生总量的比例约为4.7%。其中,通过各种专项计划进入“双一流”高校的人数为3.7万人左右,约占所有“双一流”高校招生总数的10%左右。(数据来源:由中国人民大学教育学院主办、教育部-中国人民大学教育发展与公共政策研究中心协办的“新时代中国教育公平与学生发展”论坛)
来源:教育部网站、楚天都市报、河北日报等
编辑:思源

