
万达要进板桥了?小道消息称,板桥新城有意引进知名大型综合体,与万达合作,意向地块是南信大科技园的北面地块。
小编也第一时间得到了官方证实:万达进板桥新城仍在洽谈中,还要看谈判结果。板桥人民终于迎来出头之日了吗?
非官方微信爆出:万达进板桥定了
今天中午,先是微信公号“板桥新城”以小道消息发布:万达的事情被爆尘埃落定,据说是租地(南信大北面地块)。
文中分析称,万达的人应该来板桥新城考察过,发现买地是相当的不划算,但前景还是有的,而众所周知,近几年板桥新城在各个方面都有所突破,相对而言从商业上下手是最容易了,因此新城管委会有意引进知名大型商业体,于是给与万达相当大的政策扶持,达成了这次合作。

紧接着,微信公号“板桥生活圈”也发布消息称,万达入驻板桥正在洽谈中,目前基本意向已经达成。地点定在古雄隧道(不过隧道)以南,金域华府以北(应该是在24°空间的北边和古雄隧道以南部分);一旦洽谈成功,预计在今年11—12月份开工。
网传万达进板桥选择的地块位置:

小编官方求证:还在洽谈中哦
对此,小编电话咨询了板桥新城管委会,相关负责人回复:确实有和万达在洽谈,意向地块就是南信大北面地块,不过还是要等洽谈的结果为准,任何事情都有变数。同时,他还表示,板桥新城并没有官方微信公众号,一切正式发布以官方网站和官方微博为准。
数数那些年万达被传进过的板块
曾传万达进江北?传了3个月 “泡汤”了!
这也让小编想起,去年7月江北新区刚升级为国家级新区的时候,曾一度传言万达要进江北,连会议纪要都传出来了,后来也不了了之。
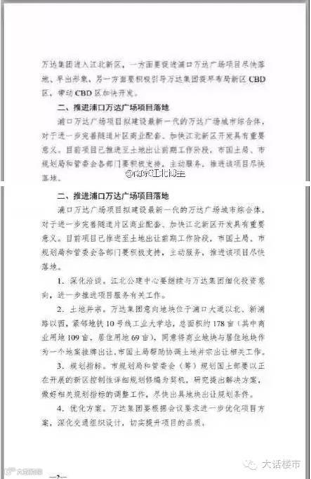
去年7月10日,一则“万达要在江北拿地”的消息刷爆了地产人的朋友圈,并附上了一张《关于浦口万达广场项目推进工作的会议纪要》。据这份《纪要》显示,浦口万达广场项目拟建设新一代的万达广场城市综合体,意向地块位于浦口大道以北、新浦路以西,紧邻地铁站10号线工业大学站。
网传“文件”↓↓↓


传闻万达落子江浦工业大学南↓↓↓

当时网传万达想要在江北拿地打造万达5.0产品,但是否进驻要等土地招拍挂后才能确定
3个月后,又有消息称万达或将不进江浦,本站当时也采访了万达相关负责人,负责人回应:并不知情。自此,“万达进驻江浦”一事便再无进展。
今年3月网友爆料万达进溧水 至今无进展
除了红得发紫的江北新区,今年3月份,也有网友爆料:万达要进溧水了?
起因是一张在朋友圈刷屏的图↓↓↓

作为万达的标志性产业,万达广场遍布全国已有109座,今明两年还将分别开业26座和50座,也会逐渐从一二线城市向三四线城市推进。
而在南京区域公司项目分布图上,赫然出现了“南京溧水万达广场”。针对该事,内部人士当时表示还在洽谈中,但最后的谈判结果,也是不得而知。


