大数跨境
0
0

铁路儿童票拟改为以年龄划分 满6岁且未满14岁可购

铁路儿童票拟改为以年龄划分 满6岁且未满14岁可购 南京晨报
2021-11-01
1
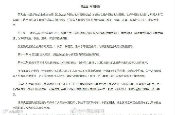
近日,国家铁路局关于《铁路旅客运输规程(征求意见稿)》公开征求意见的通知,征求意见稿中提到:年满6周岁且未满14周岁的儿童可以购买儿童优惠票;年满14周岁的儿童,应购买全价票。每一名持票成年人旅客可免费携带一名未满6周岁且不单独占用席位的儿童乘车;超过一名儿童时,超过人数应当购买儿童优惠票。
未实行车票实名制的,身高达到1.2米且不足1.5米的儿童可以购买儿童优惠票;身高达到1.5米的儿童,应当购买全价票。每一名持票成年人旅客可免费携带一名身高未达到1.2米且不单独占用席位的儿童乘车;超过一名儿童时,超过人数应当购买儿童优惠票
△微博截图

来源:中国新闻网微博
编辑:宁宁
【声明】内容源于网络
0
0
南京晨报
品牌铸就平台,关注南京晨报,带您走进新阅读时代。
内容 5826
粉丝 0
南京晨报 品牌铸就平台,关注南京晨报,带您走进新阅读时代。
总阅读5.2k
粉丝0
内容5.8k