
你被APP软件悄悄扣费过吗?
国内7家视频网站承诺
年内完成整改,取消强制自动续费
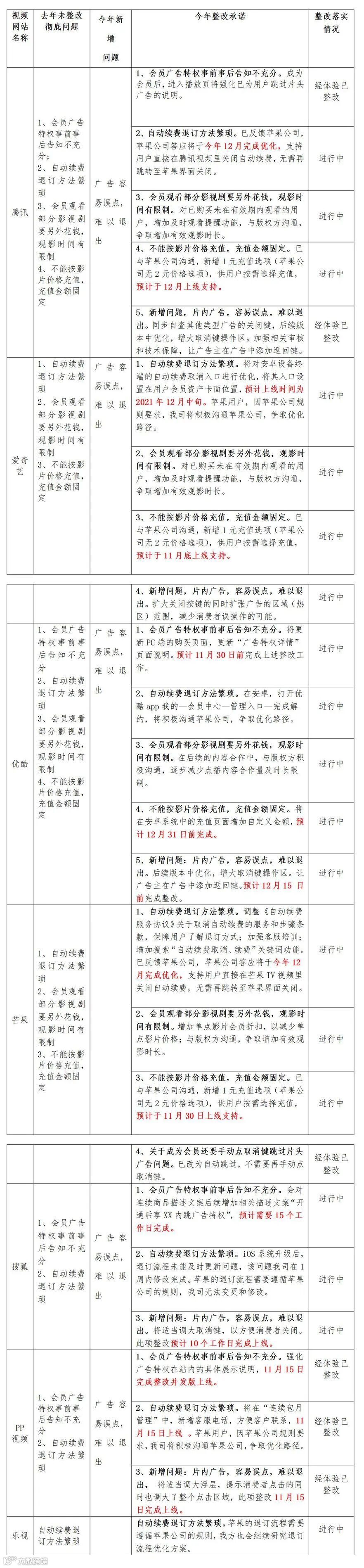
11月19日,记者从浙江省消保委获悉,自7家视频网站(腾讯、爱奇艺、优酷、芒果、搜狐、PP视频、乐视)就会员服务问题提交整改报告的7天后,浙江省消保委将各视频网站的整改承诺及整改进展情况予以公开,请广大消费者共同监督。
去年,浙江省消保委约谈提出的7项问题,7家视频网站全部整改有3项:
1、取消强制自动续费,用户可以自行选择是否自动续费;
2、自动续费前,会通过手机短信、站内消息等方式提前3-5天告知用户;
3、不再使用“开通会员免广告”等绝对宣传用语。
今年各视频网站整改报告及整改落实情况汇总如下:

浙江省消保委消费调查监督部主任李嘉表示,这段时间,他与各视频网站保持紧密沟通,从7家视频网站的整改进展情况来看,不少网站整改迅速;从承诺情况来看,大部分网站整改事项将于11月底或12月中旬完成,请广大消费者共同监督。
来源:浙江新闻客户端、浙江省消保委
编辑:宁宁

