
上周,河西开盘潮来袭的消息就已经刷屏,现在实锤来了!
今天中午,位于江心洲的仁恒绿洲新岛领取了2期6号楼的房源销许,共104套,户型面积为167、180㎡,销许均价35100-36550元/㎡。据悉,这是项目最后一批房源,并且买到即是现房。

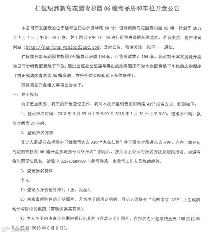
根据项目通知:
1、报名方式:线上报名
通过APP“家在仁恒”报名,时间为5月29日上午9点至5月30日上午9点

2、首付8成!验资440万元(提供登记人本人名下由南京市范围内银行出具的《存款证明》照片,自报名之日起冻结5天,即5.29-6.2)
3、开盘时间:6月5日上午8点


主力户型总价、首付一览:

此外,河西中部保利天悦,河西南升龙天汇也已领到销许,河西中部海玥名都销许还在申领中。

具体加推房源信息如下:
1、保利天悦:新领住宅1号楼销许,共124套精装房源,销许均价44999元/㎡,面积户型为152㎡、188㎡。

验资金额:400万
领号时间:5月29日9点至5月30日9点
登记须知
1) 资料要求:
登记人需准备以下材料,通过我司官方微信公众号:上海建工海玥名都(微信号:SCGHYMD)办理报名登记。
个人:
1)登记人身份证件照片(正、反面);
2)南京市新购住房证明照片,若为电子购房证明的,登记人须提交“我的南京APP”上生成的电子购房证明截图;
3)登记人本人须按照本次销售的最低单套房源总价的八成额度,即人民币肆佰万元整,提供本人名下由南京市范围内银行出具的《存款证明》照片,自报名之日起冻结七天(例如6月1日开始报名,则冻结时间为6月1日-6月7日)。
单位:
1)企业营业执照照片;
2)法定代表人身份证件照片(正、反面);
3)企业名下由南京市范围内银行出具的额度为人民币肆佰万元整的《银行本票》照片。
上述材料报名时须上传照片,原件需真实有效,供摇号前核查,缺一不可。如发现造假行为,将取消摇号资格,同时移交相关部门,记入个人征信档案,涉嫌违法的,移交公安部门处理。
(2) 登记报名方法
登记人需登录我司官方微信公众号:上海建工海玥名都(微信号:SCGHYMD),点击报名按钮,按页面上公示的方法及规则报名。如遇网络问题无法报名,请致电025-83758888与我司联系,由我司工作人员协助解答。
(3) 报名时间
报名登记时间:在领取商品房预售许可证后次日上午9:00起至第三日上午9:00止(例如2月1日领取预售许可证,则2月2日上午9:00接受报名,2月3日上午9:00报名截止)。
(四)一个购房证明只能报名一次。
(五)一个报名序号对应一个购房证明号,即不同的购房证明号持有人不能合并报名。
(六)付款方式:本次上市销售的1、2幢、9幢、11幢、14幢为已建成房屋,须首付八成。
(七)为贯彻落实全市“人才发展战略”,保障我市高层次人才自住住房需求,本次上市的房源中,有21套被纳入全市高层次人才房房源范围,不参与公证摇号,实际参与摇号房源为285套。具体详见网上房地产(网址:[图片]http://www.njhouse.com.cn)及楼盘销售现场公示。
二、本次销售如登记报名人数大于可供销售房源,将采用南京市南京公证处电脑软件摇号方式确定选房顺序,具体规则如下:
1、摇号方式:采取南京市南京公证处电脑软件摇号,摇号全过程进行网络直播。
2、摇号规则:公证处摇号的号码为我司提供的《报名摇号清册》上的序号,即报名客户的报名号,公证处使用电脑软件对报名号进行随机排序。
3、摇号时间:根据报名情况另行通知,具体请及时关注南京市南京公证处官网。
三、报名人数大于可供销售房源的,我司提交的《报名摇号清册》经南京市房地产市场综合执法部门审核确认后,由南京市南京公证处形式审查后在其网站(南京公证处官网[图片]http://www.njnotary.cn)进行公示,公示内容为序号、购房人姓名、隐去8位出生年月日后的身份证号码及购房证明编号,公示期一天,利害关系人如有异议的,请在公示期内以书面方式向公证处提出。请关注南京公证处官网。
四、选房程序:
如进行公证摇号,则按照公证处摇出的顺序号依次选房,前号放弃的,后续客户依次替补。选房时间和批次以我司具体通知为准。
五、签约要求:
认购当天需交纳购房定金壹佰万元整(仅限一张借记卡),签约时间为认购后7日内,详见我司的开盘公告。登记人在报名登记时,须明确最终签约购房人姓名,签约时以登记清册上的名字为准,不得以任何形式更名、加名、减名(含配偶)。
六、我司承诺,在登记和选房期间,不作夸大虚假宣传。
验资金额:400万(资金冻结7天)
领号时间:5月29日9点至5月30日9点
3、升龙天汇:新领三期3、5号楼销许,共262套精装房源,销许均价3号楼为34772元/㎡,5号楼为35258元/㎡,户型面积为86㎡、93㎡、98㎡、120㎡、128㎡。

验资金额:230万(冻结5天)
领号时间:5月29日9点至5月30日9点


