
为了更好服务于
用人单位招聘用工和劳动者应聘求职
同时为职业技能培训工作提供数据参考
中国就业培训技术指导中心
近期组织102个
定点监测城市公共就业服务机构
收集汇总
2022年第一季度
人力资源市场供求关系
较为紧张的招聘求职需求职业岗位信息
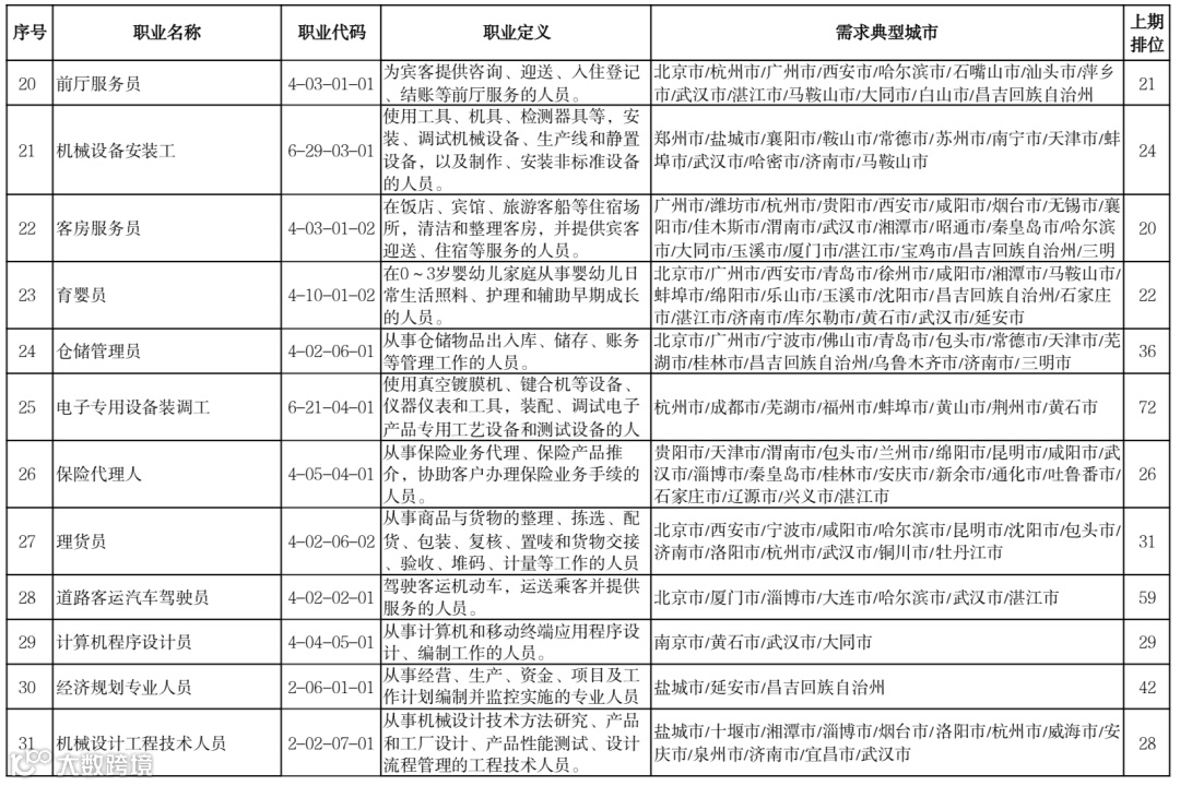
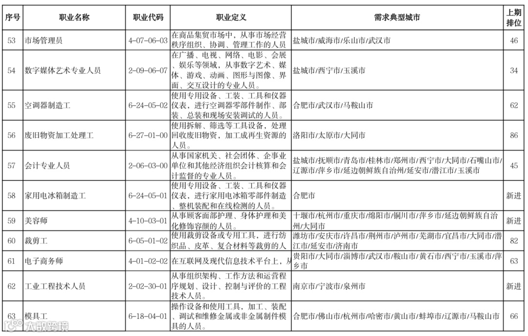
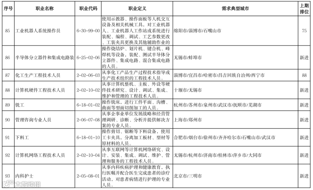
形成“2022年第一季度全国招聘大于求职
‘最缺工’的100个职业排行”
现向社会公布
其中
“营销员”位居“最缺工”的
100个职业第一位
2022年第一季度
全国招聘大于求职“最缺工”的
100个职业排行
↓↓↓











与2021年第四季度相比
招聘需求回升较慢
制造业缺工状况持续
电子信息产业需求回升明显
“通信工程技术人员”
“半导体分立器件和集成电路装调工”
“计算机硬件工程技术人员”
“计算机网络工程技术人员”等
职业新进排行
缺工程度加大
排行“前十”职业保持稳定
排位略有变化
来源:新华网
封面图源:新华社

