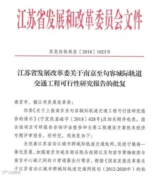
据江苏省发展和改革委会官网最新消息,宁句城际轨道交通项目可行性研究报告获批。
设置车站13座,计划2018年12月开工,2023年6月试运行。

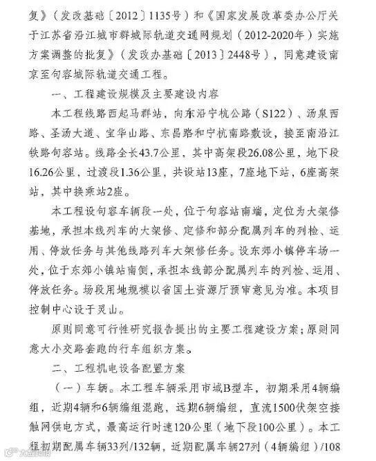
根据江苏省发展和改革委员会官网消息,宁句城际轨道交通项目起自南京地铁2号线马群站,止于南沿江铁路句容站。
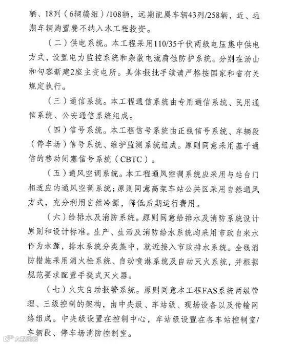
线路全长43.7公里,其中高架段26.08公里,地下段16.26公里,设车站13座,平均站间距3.58公里,采用6辆编组市域B型车,最高速度120公里/小时,项目投资估算总额209.75亿元,建设工期54个月,计划于2018年12月开工,2023年6月通车试运营。
批复文件如下↓↓↓






此次省发展改革委主任办公会审议同意批复南京至句容城际轨道交通工程可行性研究报告,这标志着宁句城际轨道交通项目前期工作取得重大进展。
根据官网消息,下一步,省发展改革委将督促项目建设单位抓紧报批南京至句容城际轨道交通工程初步设计文件,为实现年内开工建设目标创造有利条件。
今年7月,江苏环保公众网发布了:南京至句容城际轨道工程环境影响评价全本公示!环评公示显示,宁句城际工程全线共设车站13座(7座地下站,6座高架站),其中换乘站2座。
根据最新公示的环评公告全本,宁句城际设置的站点:马群站、白水桥东站、麒麟镇站、东郊小镇站、侯家塘站、汤泉西路站、汤山镇站、汤山站、黄梅站、宝华山站、杨塘路站、东大街站、句容站。

该线建成后在马群站将和既有的2号线、规划中的12号线换乘。此外,麒麟镇站未来和规划中的8号线换乘。
来源:网尚研究


