备受小伙伴们关注的南京北站
终于传来了最新消息:
将引入4条轨道交通线
还有这些“黑科技”
……

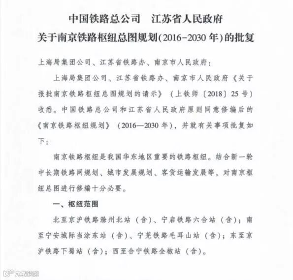
近日,中国铁路总公司、江苏省人民政府对南京铁路枢纽总图规划(2016——2030年)进行了批复,南京北站作为南京重要的交通枢纽之一,其规模、定位、工期等相关内容得以明确。
批复中明确了南京北站以承担上海及苏北地区至内地中长途动车作业为主,主要办理合宁、北沿江城际、宁启铁路动车始发终到作业,以及合宁城际、京沪高铁~北沿江、沪宁城际、宁启铁路动车通过作业,兼顾宁淮、宁蚌等部分北向城际动车作业。远期另规划办理枢纽普客始发终到及通过作业。
这标志着南京北站被赋予重任,全面掀起了江北新区交通枢纽建设大发展的又一个高潮。

地铁方便快捷,内外互通
连接南京北站铁路交通
打造新区高速铁路网
北站未来将引入4条地铁轨道线

1.南京地铁3号线
2.南京地铁4号线

3.宁滁城际

4.南京地铁S11号线

小提示
在很多大城市中,紧邻火车站设立地铁站,为的是节省换乘时间,让旅客出行更便捷。但是出于安全考虑,只能同站台单向换乘地铁,且出入口均会设置安检流程。
为更好服务铁路与地铁乘客便捷换乘,南京北站勇于创新、大胆突破,率先实现铁路与地铁的安检互信,避免“二次安检”,为老百姓带来更加便捷的交通出行。
同时,南京北站也将实现同台换乘。乘客到达南京北站后,可同站台通过铁路闸机进入动车站台,换乘动车,省去了繁杂多余的安检程序,实现高效无缝换乘,即达到以交通为核心实现区域级的内外交通高效接驳。



来源:南京江北新区


