大南京又有一批重大产业项目
今日集中开工!
速度围观!
2月23日上午,南京举行2019年一季度全市重大产业项目集中开工活动。集中开工的项目共179个,总投资达1669.11亿元。
据介绍,
南京一季度集中开工的重大产业项目有三大特点:
有力度,有高度,有速度。
有力度!179个重大项目集中开工
今年一季度,南京集中开工的重大产业项目共179个,总投资1669.11亿元,当年计划投资470.6亿元。其中,总投资百亿元以上项目1个,是落户江宁区的腾讯华东云计算基地;50亿元以上项目5个,分别是康星云网总部基地、世茂国际广场二期、江苏园博园一期、绿城深蓝商贸综合体、牛首山金陵文化创意园,保持了较强的投资力度。
有高度!项目科技含量高
本次集中开工项目中,有科创项目26个,总投资279.36亿元,2019年计划投资66.4亿元,主要是高质量研发平台和创新载体;有先进制造业项目105个,总投资510.4亿元,2019年计划投资220.3亿元,主要涉及集成电路、新能源汽车、高端装备等产业领域。这些项目科技含量高、发展前景好、影响带动力强,与南京市产业发展方向高度契合,必将为进一步提升创新首位度、推动制造业高质量发展注入强劲动能。
此外,现代服务业项目42个,总投资803.4亿元,2019年计划投资165.4亿元;现代农业项目6个,总投资75.95亿元,2019年计划投资18.5亿元。
有速度!28个产业项目当年竣工
这些项目什么时候投产?据介绍,此批开工项目平均建设周期不到两年,预计将有28个产业项目实现当年开工、当年竣工,86个项目实现今年开工、明年竣工,能够迅速转化为现实生产力、形成强支撑。

南京各区都有哪些项目值得关注?
本次39个集中开工项目,均为亿元以上的重大产业项目,项目类型涵盖总部经济、集成电路、生命健康、新材料、智能制造、现代物流等7大类,重点聚焦“两城一中心”主导产业,加快新区产业地标打造。部分项目具体如下:
国家先进计算产业创新中心南京基地项目
位于江北新区产业技术研创园,占地面积148亩,总投资30亿元,定位为大数据产业的聚集区、大数据技术产业化项目孵化区、大数据企业走向产业化道路的集中区,助推新区“芯片之城”建设。

效果图
南京福瑞莱免疫治疗药物和新型疫苗研发及产业化项目
位于江北新区生物医药谷,占地面积100亩,总投资20亿元,建成后将成为中国最大的肿瘤免疫治疗核酸药物的研发生产基地和国内唯一的新型佐剂疫苗的研发生产基地,年产CpG乙肝疫苗等500万份。

效果图
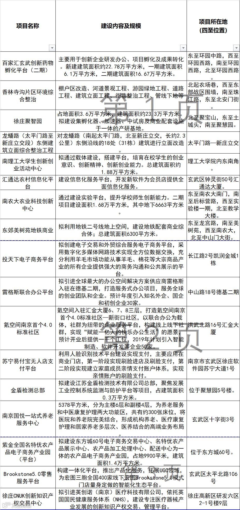
本次开工仪式上,百家汇玄武创新药物孵化平台(二期)、香林寺沟片区环境综合整治、徐庄聚智园等17个市、区重大项目集中开工。总投资51亿元。其中产业项目15个,城建项目2个。
点击查看大图↓↓


今天,秦淮区2019年一季度重大产业项目集中开工。此次集中开工的6个产业项目涉及科技创新、现代服务业、军民融合产业等领域,总投资 15.55亿元。具体如下:
奥特佳总部大厦项目
建筑面积约8万平方米,总投资6.8亿元,建成后将作为科技研发总部。
白下高新区军民融合产业园项目
建筑面积约7万平方米,总投资7亿元,主要功能为科研办公,同步打造以军民融合为主题的科技公共服务等配套服务平台。
南报文化科技创新园项目
位于秦淮区海福传媒小镇,总建面积约2万平方米,总投资1500万元,打造以文化传媒为主导产业。
紫荆科技园改造项目
总建筑面积约1.6万平方米,总投资2000万元,该项目将作为“秦淮硅巷”先行示范基地,计划打造成集聚国际化创新资源,构建“产城融合、军民融合、创业孵化、投资驱动、国际化交流”于一体的先进创新生态园。
友谊河路1号科技园项目
建筑面积约1.2万平方米,总投资1000万元,将打造成引以军民融合产业为主的特色产业园区。
扬子大厦改造出新项目
总建筑面积2.7万平方米,总投资1.3亿元,该项目将打造南京市老旧楼宇升级示范项目,使之成为区域新地标,国际化、高品质的商务平台。

资料图
2019年一季度全市重大产业项目集中开工现场会河西·建邺分会场发布消息,该区5大产业项目正式开工,涉及总投资106亿元。
南京国际医院
总投资20亿元。将引入国际高端医疗服务理念和体系,设立国际一流的消化、妇产、眼科、肿瘤四大卓越中心,满足河西现代化国际性城市中心定位要求。
世茂国际广场二期
总投资84.5亿元,涵盖高端购物中心、五星级酒店、超甲级写字楼以及城市配套高级公寓等,重点服务于中高端企业。
阿里云创新中心
总投资0.5亿元,是阿里云第一个自营的创新中心,以技术、产业、服务为三大基石,致力于打造南京市的创新圣地。
人才服务大厦
总投资0.5亿元,致力于打造全省一流的人才服务平台,提供包括人才户籍的注册办理、高端人力资源公司入驻等服务。
基金大厦
总投资0.5亿元,将打造集办公中心、路演中心、服务中心等功能为一体的基金公司集聚中心。

今年,鼓楼区一季度重大项目集中开工,部分具体如下:
点击大图查看更清晰↓↓

南京栖霞区、南京经济技术开发区、仙林大学城三区重大项目集中开工仪式在南京经开区LG化学电池七工厂项目地块举行。栖霞板块参加全市重大产业项目集中开工共33个(经开区23个、行政区8个、大学城2个),项目总投资226亿元,增长38%;其中年度计划投资86亿元,增长55%。具体如下:
乐金化学电池七工厂项目(总投资10亿元。建设起止年限2019-2019年)
前途汽车年产24万台套纯电动乘用车车身项目(总投资30亿元。建设起止年限2019-2021年。)
华信藤仓光纤光览项目(总投资约20亿人民币。建设起止年限2019-2020年)
LG化学汽车动力电池扩产项目(总投资1.9亿美元。建设起止年限2019-2019年。)
四方源物流科技产业园项目(总投资8亿元。建设起止年限2019-2021年。)
江苏颐唐国际保税物流一期项目(总投资11亿元,一期投资4亿元,建设起止年限为一期:2019.3-2019.12,二期:2019.8-2020.12。)
恩创动力原子层沉积技术产业园项目(总投资4亿元。建设起止年限2019 -2022年。)
新型显示产品绿色供应链构建项目(总投资32664万元。建设起止年限2019-2020年。)
深园汽车部件生产项目(总投资3亿元。建设起止年限2019-2019年。)
安德普液晶显示设备生产项目(项目总投资2亿元。建设起止年限2019-2019年。)
南京电气特高压复合套管项目(总投资2亿元。建设起止年限2019-2020年。)
威尔伯转向系统转向部件扩建(总投资14200万元。建设起止年限2019-2020年。)
肯联汽车(南京)轻量化结构件项目(总投资3300万美元。建设起止年限2019-2019年。)
南京普联微电子封装工厂项目(总投资1.2亿元。建设起止年限2019-2021年。)
博世华域智能工厂三期项目(总投资10900万元。建设起止年限2019-2020年。)
金陵石化延迟焦化装置环保综合治理项目(总投资为1亿元。建设起止年限2019年-2019年。)
南京蔚邦新能源汽车变速箱生产项目(总投资8000万元。建设起止年限2019-2019年。)
京东城市计算南京研发中心、华东区域总部项目(总投资5亿元。建设起止年限2019-2023年。)
南京新一代人工智能研究院项目(总投资1.5亿元。建设起止年限2019-2021年。)
南京大学人工智能创新研究院项目(总投资1.5亿元。建设起止年限2019-2021年。)
艺赛旗智能流程机器人项目(一期)(总投资5000万元。建设起止年限2019-2020年。)
京东(南京)人工智能研究院、AI加速器项目(总投资1亿元。建设起止年限2019-2022年。)
科沃斯项目介绍(总投资1亿元。建设起止年限2019-2020年。)
金晓电子先进交通科技产业基地(总投资约10亿元。建设起止年限2019-2022年。)
栖霞山非遗文创小镇文化广场(栖霞广厅)(总投资约30亿元。建设起止年限2019-2025年。)
招商紫金智谷—人工智能产业园(创马地块)(总投资约10亿元。建设起止年限2019-2021年。)
国网江苏省送变电科技研发中心(总投资约5亿元,建设起止年限2019-2021年。)
中国智信追溯产业基地(总投资5亿。建设起止年限2019-2024年。)
一电航空华东销售研发中心(一期)(总投资约1亿元。建设起止年限2019-2021年。)
江苏创格医药新药研发及销售中心(总投资约0.5亿元。建设起止年限2019-2021年。)
南京海珀生物IVD产品(仪器和试剂)(总投资0.5亿元。建设起止年限2019-2021年。)
南京仙林东南青年汇(总投资约28亿元,其中一期18亿元, 二期10亿元。建设起止年限2019-2022年。)
Clubmed(地中海俱乐部)南京度假村(总投资16亿元。建设起止年限2019-2022年。)
2019年,雨花台区全区110个人代会重点项目,计划总投资1106.2亿元,年度计划投资246.2亿元。参加本次集中开工的10个产业项目,计划总投资31.2亿元。具体如下:
南京南海生物科技有限公司研发中心三期
该项目位于软件谷北园,建设周期2019-2023年。项目建成后,将围绕人工智能产业,完善产业生态,引入产业链合作伙伴及关联企业,打造全球领先的人工智能研发中心、全球创业孵化和加速中心、跨国创新中心。
艾乐德一期
该项目位于雨花经济开发区,建设周期2019-2020年,建成后主要用于功率电子测试、检验软件、系统集成的研发。
江苏恒通汽车4S店
该项目位于雨花开发区雨花国际汽车商贸区,建设周期2019-2020年。项目建成后,主要用于东风本田品牌汽车销售及售后服务等。
江苏苏舜汽车4S店
该项目位于雨花开发区雨花国际汽车商贸区。项目建成后主要用于克莱斯勒汽车品牌销售及售后服务等。
江苏万帮汽车4S店
该项目位于雨花开发区雨花国际汽车商贸区,建设周期2019-2020年。项目建成后主要用于北京现代汽车品牌销售及售后服务等。
金浦时代广场(原小行小学地块)
该项目位于江苏省南京市雨花台区小行地块(原南京市小行小学),建设集商业、办公、酒店式公寓于一体的服务于高端商务群体的一站式商务中心,建设周期2019-2023年。
马家店集中商业
该项目位于铁心桥街道,建设周期2019-2021年,主要建设为马家店保障性住房等周边居民生活提供便利的配套商业设施。
普天大唐二期
该项目位于雨花经济开发区南京普天大唐信息产业园内,建设周期2019年-2020年,主要建设物联网控制器的产品研发、试制中心等。
苏宁雨花云数据中心
该项目位于雨花经济开发区龙藏大道2号苏宁雨花物流基地内,建设周期2019-2021年。项目主要建设满足苏宁集团未来3至5年发展需求的可容纳7000架机柜的数据中心。
雨铁商务中心
该项目位于雨花街道农花社区与铁心桥街道铁心村交汇处,主要建设社区服务中心、社区卫生服务中心、社区一站式居家养老服务中心、社区文化活动中心及社区商业服务配套设施,建设周期2019-2022年。
此次集中开工建设的产业类重大项目45个,总投资582亿元,当年计划投资达133亿元。项目主要涉及新型研发机构、科创平台、绿色智能汽车、智能电网以及新一代信息技术等多个行业和领域。部分项目如下:
腾讯华东云计算基地项目
建成华东区域最大的大数据中心和云计算基地,主要包括云计算、大数据、物联网、人工智能等功能板块。
苏沃科技园项目
主要建设科技研发楼及相关附属设施。项目建成后,计划在环保科技、智能电网、智能交通、文化创意等四个方面投资实施运营。
科技研发总部及新材料研发中心项目
主要建设企业区域总部及新材料研发中心,包括研发实验楼、办公楼、展示中心及相关配套设施。
中国科学院大学南京学院一期
总建筑面积约8万平米,建设一所多学科交叉融合、具有国际影响力的科教融合学院。
此次参加集中开工仪式的项目14个(含省市重大项目6个),总投资103.5亿元,当年计划投资43.1亿元。其中,重大产业项目10个,科技创新项目4个。具体如下:
点击大图查看更清晰↓↓

参加本次集中开工的项目共有14个,其中产业项目11个57.8亿元,当年计划投资21亿元。11个产业项目中,总投资亿元以上9个(总投资56.4亿元,当年计划投资 19.6亿元)。
现代农业项目1个
南京六合恒大高科农业基地建设项目;
先进制造业项目7个
南京旭浦材料科技有限公司建筑产业化基地建设项目、南京特瑞电力输变电金具设备研发生产项目、兰精公司分布式能源项目、宁顺集团年产500万平方米高端整体带芯项目、南京补天城市智能交通项目、龙袍街道四桥经济园标房提升项目、南京贝特泵及系统设备零配件生产加工项目;
科创项目1个
中南智谷产业园一期项目。
今天,溧水共有20个重大产业项目集中开工,总投资168.9亿元。其中,先进制造业项目占比达六成,除西门子研发研发中心,还有联东U谷智能制造产业园、法比奥高档汽车空气弹簧减震器、江苏冠超快递物流装卸系统生产线等12个项目,主要涉及新能源汽车和临空产业等主导产业。具体如下:
点击大图查看更清晰↓↓

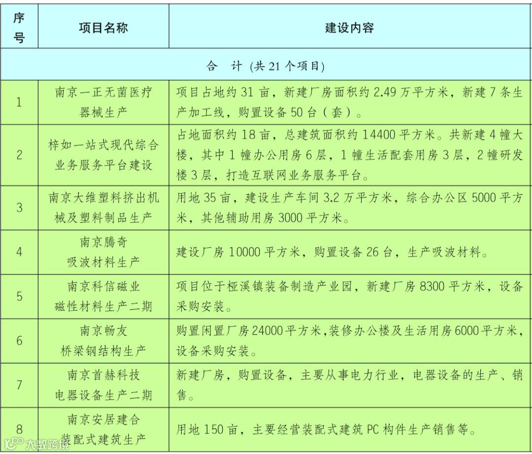
今天,高淳分会场共有21个重大产业项目集中开工,计划投资总额为36亿元,其中八成为工业项目,涵盖先进装备制造、节能环保新材料、生物医药和医疗器械产业等高淳聚焦发展的重点领域。具体如下:

落户高淳的南京一正无菌医疗器械生产
点击查看大图更清晰哟↓↓



来源:南京日报


