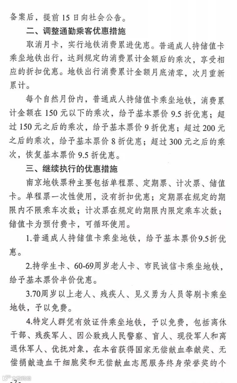
根据最新消息,南京地铁将于2019年3月31日起调整票价。在此之前,南京提出了两种调整方案,并于2018年12月6日召开了听证会。
听证会共有20人参加。其中,7人赞成方案A,8人赞成方案B,4人认为应提出新的方案,1人认为维持原票价方案。
最终,方案A确定为实施方案。



南京地铁票价调整前后的对比如下:
南京地铁调价方案对比
票价 |
调价前 |
方案A |
2 |
0-10 |
0-4 |
3 |
10-16 |
4-9 |
4 |
16-22 |
9-14 |
5 |
22-30 |
14-21 |
6 |
30-38 |
21-28 |
7 |
38-48 |
28-37 |
8 |
48-58 |
37-48 |
9 |
58-70 |
48-61 |
10 |
70-84 |
61-76 |
也就是说,在4公里以上的路程内,大约比以前涨价一元钱。对于此次地铁票价调整政策的解读,下面这张图更为直观:

此次公共交通价格有涨有降,以此可以看出,南京市大力倡导并鼓励市民搭乘公共交通。


