
文章转自:蓝鲸楼市(lanjingloushi)
一、平地一声雷!乐伽公寓正式宣布破产!
8月7日晚,乐伽公司在其官方微信公众号宣布公司已经停止营业,关闭所有业务,员工大量离职,无法偿还客户欠款。
1、由于公司经营不善,且自救失败,乐伽公寓现在正式停止运营;
2、房东与租客自行调节,无法达成和解的可以依法追究乐伽的法律责任;
3、无经营收入,无法偿还客户欠款。
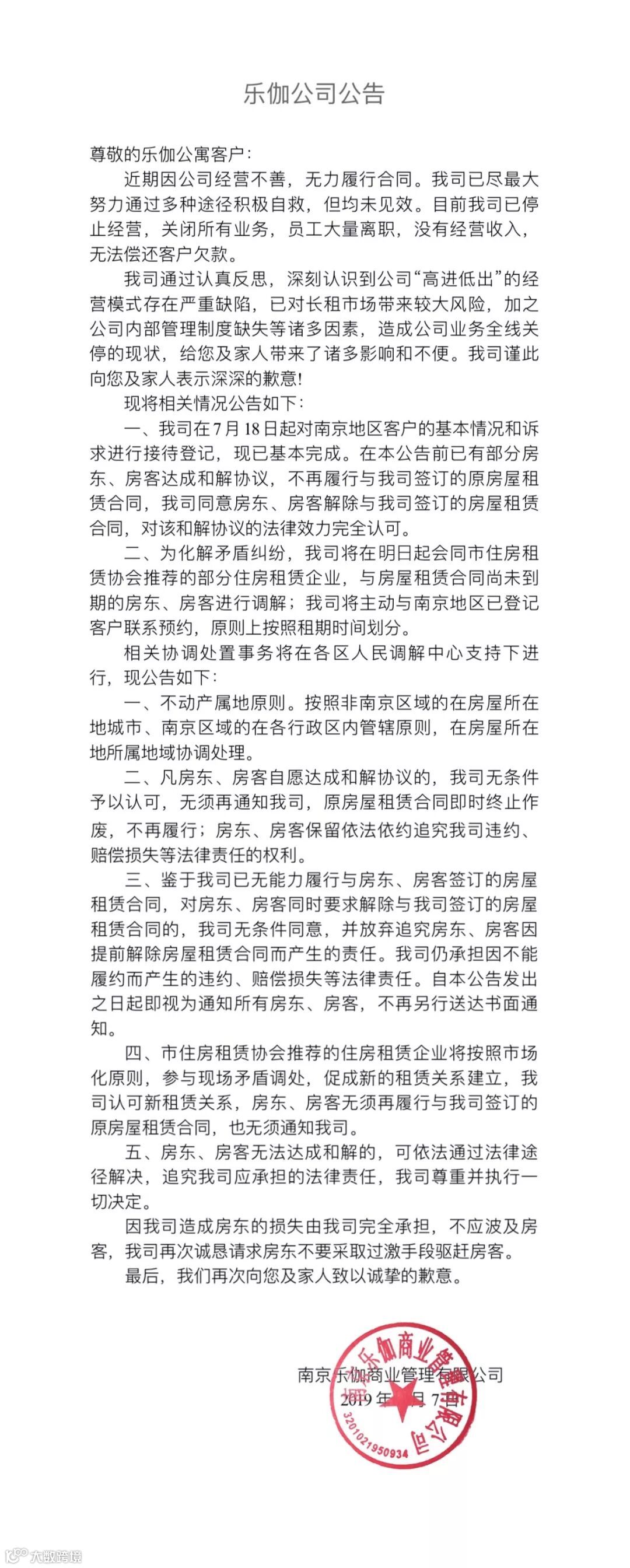
乐伽的具体公告如下:

随后不久,南京房产局也发布了通告:
通知原文
南京地区乐伽公司广大客户:
近来,南京乐伽商业管理有限公司(以下简称“乐伽公司”)在履行租赁合同过程中出现大量违约,造成不良社会影响。为此,南京市建邺区住房保障和房产局及时组织调查,要求乐伽公司积极配合,如实报告企业经营情况,并督促乐伽公司认真做好客户诉求的接待登记,妥善处理矛盾纠纷。经查,乐伽公司因经营管理不善,出现严重亏损,现已无法正常经营。
为妥善化解乐伽公司租赁合同纠纷,帮助乐伽公司切实履行企业主体责任,我市相关区政府按照方便客户、属地调处原则,组织司法所、人民调解委员会、律师事务所等第三方机构,在辖区设立调处服务点,为南京地区乐伽公司客户提供纠纷调解和法律咨询服务。同时,市住房租赁行业协会推荐南京我爱我家房屋租赁置换有限公司、南京自如房屋租赁有限公司、南京银城千万间公寓管理有限公司、南京青客公寓管理有限公司、南京市房屋置业担保有限公司等五家住房租赁企业参与调处服务点工作,并在协商一致的基础上为乐伽公司客户提供居间代理、促成重新建立房屋租赁关系等优质优价服务。
自2019年8月8日起至2019年8月23日期间,各区调处服务点将分批联系已经登记的客户,与客户确定调解时间和地点。前期没有登记的客户,请根据房屋所在地所属行政区划,提前电话联系就近的调处服务点,预约调解时间。为保证调处现场秩序和纠纷调处实效,请广大客户按约定的时间和地点前往调处服务点。
希望广大乐伽公司客户理性维权,按照法律规定维护自身合法权益,妥善解决与乐伽公司的合同纠纷。
特此通告。
南京市住房保障和房产局
2019年8月7日
乐伽此消息一出,如一道惊雷炸醒了上万个乐伽公寓的租户……
虽然乐伽公寓的微信后台并未放出留言,但从各大网站上也能看出大家对这个消息的无法接受:“不负责任”是对乐伽的统一评价。

二、“煎熬”18天,乐伽公寓自救失败!
乐伽公寓宣布破产一事虽震惊却并不突然!
早在今年的7月份,乐伽公寓南京、苏州、西安、合肥等地都出现了拖欠房东租金的现象,关于“乐伽公寓经营异常,疑似暴雷”、“分公司人去楼空”、“房东收不到租金、房客面临驱逐”等消息在网上流传,关于“破产”的蛛丝马迹也流露出了一些。
7月15日,西安公司人去楼空!
7月17日,合肥公司负责人跑路!
7月18日,杭州公司工作人员失联!
7月19日,苏州公司工作人员失联,办公地点人去楼空!

但在发布公告的18天之后,乐伽到底是没有撑住。
三、“接盘侠”还未找到,房东租客矛盾激化
而这也就意味着,除南京租户和房东可能得到部分损失外,其他城市却依旧无人处理此事,只能租户和房东自行承担……
四、“高收低租”下的高风险模式,你能承受得了吗?



接待时间:
9:00-12:00,13:30-17:30
文章综合来源:澎湃新闻、青年经济说



