
重磅消息!南京又要地方拆迁了!
城北和燕路过江通道周边、求雨山文化创意园和浦口区康华路三大区域确定拆迁范围!
这批人身价即将暴涨!小编留下了羡慕的泪水!

城北利好,和燕路过江通道房屋征收补偿方案出炉,补偿金额达7.3亿!
拆迁工作进度持续曝光!江北2大区域拆迁红线公布!
1、江浦街道康华路大面积拆迁
最新拆迁红线曝光:







2、求雨山文化创意园(江浦制药厂宿舍)拆迁
最新拆迁红线曝光:
图源:浦口人民政府
南京未来3年要改造1500万㎡棚户区!这些地方也要拆迁!
此前,南京今年开始实施《南京市棚户区改造和老旧小区整治行动计划》,未来3年,全市计划改造418个棚户区,涵盖11万多户、936个老旧小区,确保到 2020 年底,完成 1500 万平方米棚户区改造。

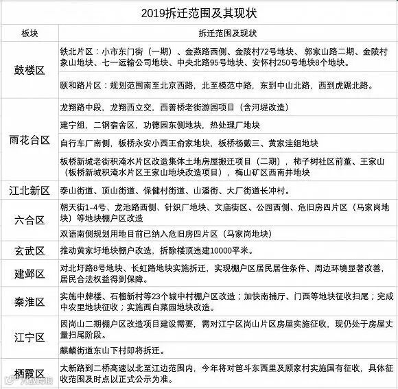
以下是部分老旧小区翻新名单以及拆迁范围:
1、鼓楼区
铁北片区
拆迁范围:目前小市东门街(一期)、金燕路西侧、金陵村72号地块、 郭家山路二期、金陵村象山地块、七一运输公司地块、中央北路95号地块、安怀村250号地块8个地块征收工作已经展开,全年总征收项目10余个。

颐和路片区
拆迁范围:规划范围南至北京西路,北至模范中路,东到中山北路,西到虎踞北路。

2、雨花台区
拆迁范围:1、龙翔路中段,龙翔西立交,西善桥老街游园项目(含河堤改造)
2、建宁组,二钢宿舍区,功德园东侧地块,热处理厂地块
3、自行车厂南侧,板桥永安小西王俞家地块,板桥杨戴三、黄家洼组地块
4、板桥新城老街积淹水片区改造集体土地房屋搬迁项目(二期),柿子树社区前董、王家山(板桥新城积淹水片区王家山地块改造项目),梅山矿区西南井地块

3、江北新区
拆迁范围:泰山街道、顶山街道、保健村街道、山潘街、大厂街道长冲村。

4、六合区
拆迁范围:1、朝天街1-4号、龙池路西侧、针织厂地块、文庙街区、公园西侧、危旧房四片区(马家岗地块)等地块棚户区改造
2、双语南侧规划用地目前已纳入危旧房四片区(马家岗地块)

5、玄武区
拆迁范围:推动黄家圩地块棚户改造,拆除楼顶违建10000平米。

6、建邺区
拆迁范围:对北圩路8号地块、长虹路地块实施拆迁,实现棚户区居民居住条件、周边环境显著改善,居民合法权益得到保障。

7、秦淮区
拆迁范围:实施中牌楼、石榴新村等23个城中村棚户区改造;加快南捕厅、门西等地块征收扫尾;完成中农里地块征收;实施西白菜园地块改造。

8、江宁区
拆迁范围:1、因岗山二期棚户区改造项目建设需要,需对江宁区岗山片区房屋实施征收,现仍处于房屋丈量扫尾阶段。
2、麒麟街道东山下村2019年拆迁。

9、栖霞区
拆迁范围:太新路到二桥高速以北至江边范围内,今年将对笆斗东西里及顾家村实施国有征收,具体征收范围及时点以正式公示为准。




