
刚刚,
#黄婷婷被纳入失信被执行人#
登上热搜第一

图源:微博
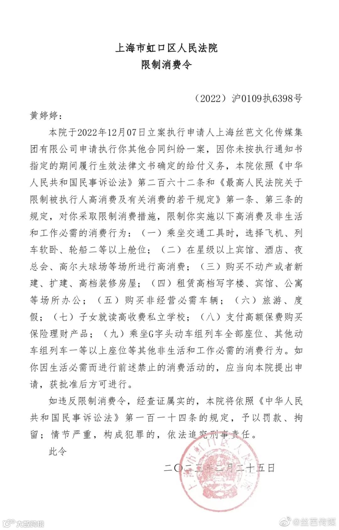
2月28日16:02,女子偶像团体SNH48的经纪公司——上海丝芭文化传媒集团有限公司在官方微博“丝芭传媒”发布信息称,前SNH48成员黄婷婷因“有履行能力而拒不履行生效法律文书确定义务,现已被法院纳入失信被执行人名单”,目前,法院已对黄婷婷采取限制高消费令措施。

图源:微博
去年,上海市虹口区人民法院公布的一则合同纠纷一审民事判决书显示,黄婷婷当时正在与丝芭文化进行解约诉讼。

判决书中提到,原告黄婷婷诉称,2013年8月双方签订《SNH48专属艺人合约》,约定被告丝芭公司为原告提供经纪服务。合约履行期间,被告未能按约向原告就演艺事业的发展提供全面的培训及规划,并且隐匿原告活动项目所得薪酬的真实情况。自2019年7月,原告黄婷婷多次与被告丝芭公司协商,但被告未做任何调整,致使双方之间的矛盾越来越深。2019年10月,黄婷婷曾向丝芭公司发送《律师函》,要求对方提供其参加各项演艺工作项目的相关资料并支付未分配收入款项,并提出终止履行合约。
法院认为,黄婷婷提到的《SNH48专属艺人合约》为原、被告双方自愿签署,系双方真实意思表示,亦不违反法律、行政法规的强制性规定,属于合法有效的合同,双方当事人应当按照约定全面履行自己的义务。
法院方面认为,签订至今,丝芭公司已为黄婷婷提供大量的演艺活动机会,进行培养、包装,并支付给黄婷婷各项演出收入,在合同的履行期届满前,黄婷婷未能积极履行合同,其应当承担违约责任。结合黄婷婷在履行合同过程中的违约情况,同时考虑到合同履行期限、黄婷婷的违约时间等因素,法院认为丝芭公司根据合同约定要求黄婷婷承担1000万元违约金,金额过高。最终裁判结果为,双方于2013年签订的《SNH48专属艺人合约》解除,黄婷婷向丝芭传媒公司支付违约金350万元。

图源:微博
而近日丝芭传媒发布的信息显示,黄婷婷拒绝支付该款项,并已被法院纳入失信被执行人名单,并被采取限制高消费令措施。
黄婷婷1992年9月出生于中国江苏南京,是一名歌手、演员。
2013年11月,黄婷婷正式经由SHN48出道,2015年曾获得SNH48第二届总选举第四名,当年的前三分别是赵嘉敏、鞠婧祎和李艺彤。

