NPDP 是由美国产品开发与管理协会( PDMA) 所发起,是国际公认的唯一的新产品开发专业认证,集理论、方法与实践为一体的全方位知识体系,为公司组织层进行规划、决策、执行提供良好的方法体系支撑。于2016 年 由国家外国专家局培训中心引入中国。
价值提升

适合人群

课程大纲

报考条件

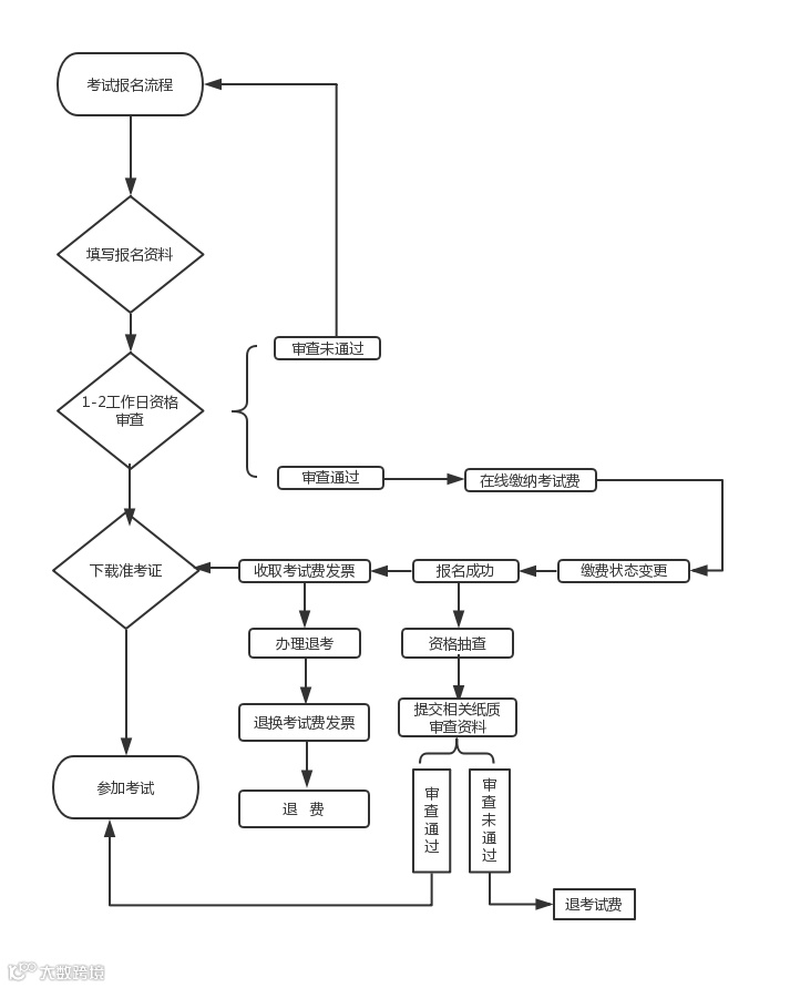
报名流程

师资力量

机构优势
权威
PMI授权R.E.P.,中国区2018最佳培训机构之一
课程
面授+网课+线上习题+微信群辅导答疑,学习方式灵活便捷
师资
师资阵容强大,实战经验丰富,知识能力双提升
从咨询报名到换证,全程一站式服务,学生只需专注学习
宗旨
创新、服务、高效、务实
校友会活动、行业交流会、讲座、户外等,拓展人脉不再愁
课堂纵览

机构简介
深圳世纪拓睿教育管理有限公司(简称:拓睿教育),坐落在学术气氛浓厚、高新企业云集的深圳南山区高新技术产业园内,是项目管理协会PMI授权(R.E.P.)注册教育机构,同时被评为2018年度最佳R.E.P.之一。
拓睿教育拥有专职教师及合同讲师团队数十名,硕士以上学历达65%,师资力量雄厚。教师团队爱岗敬业、业务精湛、团结进取。
坚持“创新、服务、高效、务实”办学宗旨。以严谨的教学、科学的管理、务实的工作、竭诚为学员、为企业和学员提供优质服务。
公开课:PMI-PMP、PMI-ACP、PMI-PBA、NPDP、PRINCE2、SCM、软考。
定制课:咨询/内训(管理类、销售类、EHS类等)。
校友会:实战沙龙、PDU活动。
咨询热线:0755-8696 0365
机构官网:www.chinatuorui.com

↓点击阅读原文,即可填写试听/咨询报名表!

