课程简介
✦✦✦
PART.01
✦✦✦培训对象
√组织数字化转型推动者及参与者:
项目管理办公室(PMO)总监/经理/数据管理专员/技术经理、软件IT行业专业人士、PM项目经理、数据服务行业从业人员、CEO企业首席执行官、CMO企业首席营销官、CFO企业首席财务管理及企业数字化转型相关部门负责人(总经理、副总经理、总监、部门经理等)
√政府及事业单位数据管理人员:
包括政府机构大数据/信息化/新型智慧城市主管部门人员、医疗/金融/教育等行业领域数据管理人员
√数据管理从业人员:
包括CIO企业首席信息官、CDO企业首席数据官、CTO企业信息技术官、组织数据管理专家、组织内各业务职能数据管理专员和数据管理团队及专兼职数据管理人员以及对信息技术和数据管理工作感兴趣的学习者
PART.02
✦✦✦认证机构
DAMA International成立于1980年,是一个由技术和业务专业人员组成的全球领域的非营利的独立于厂商的数据管理专业协会,旨在世界范围内推广并促进信息和数据管理领域的概念和最佳实践的发展。
DAMA China(国际数据管理协会中国分会)是个非营利性、专注数据管理的专业组织。旨在交流国际、国内在数据管理领域中的最新进展,共享业界的实践、经验和成果,促进我国数字化水平的不断提高和创新。为了更好地推动国内数据治理知识体系的不断完善、理论与实战的结合、细分行业的发展、人才的培养,特设数据治理专业人才资质认证考试,通过以考试为依据的专家资质认证,以便为个人在数据治理方面取得成就提供资质证明,为企业选拔人才提供标准,为数据治理从业者提供学习指引和职业发展方向。
DAMA推出CDMP(Certified Data Management Professional,数据管理专业人士认证)考试,全球唯一数据管理方面权威性认证,帮助数据从业者提升数据管理能力。DAMA每年举办全球数据管理大会汇集全球顶级专家、相关厂商、甲方专家等集中进行演讲和讨论,探讨发展存在的问题、发展的趋势和相互分享成功经验。
PART.03
✦✦✦课程特色
1.理论与实践相结合、案例分析与理论穿插进行
2.专家精彩内容解析、学员专题讨论、分组研究
3.通过全面知识理解、专题技能掌握和安全实践增强的授课方式
PART.04
✦✦✦课程收益
对于数据从业者个人而言:
通过CDGA/CDGP专业认证,可以得到持续不断的专业发展,获得更高的市场信誉和认可,是数据管理从业者职业生涯的里程碑。
对于企业而言:
CDGA/CDGP专业认证是评估企业数据管理实践的基准,一方面能提高员工的数据管理素质和技能,另一方面,能够提升全员的数据管理意识,进而促进公司整体数据管理能力提升,积极有效推进企业数字化转型。
PART.05
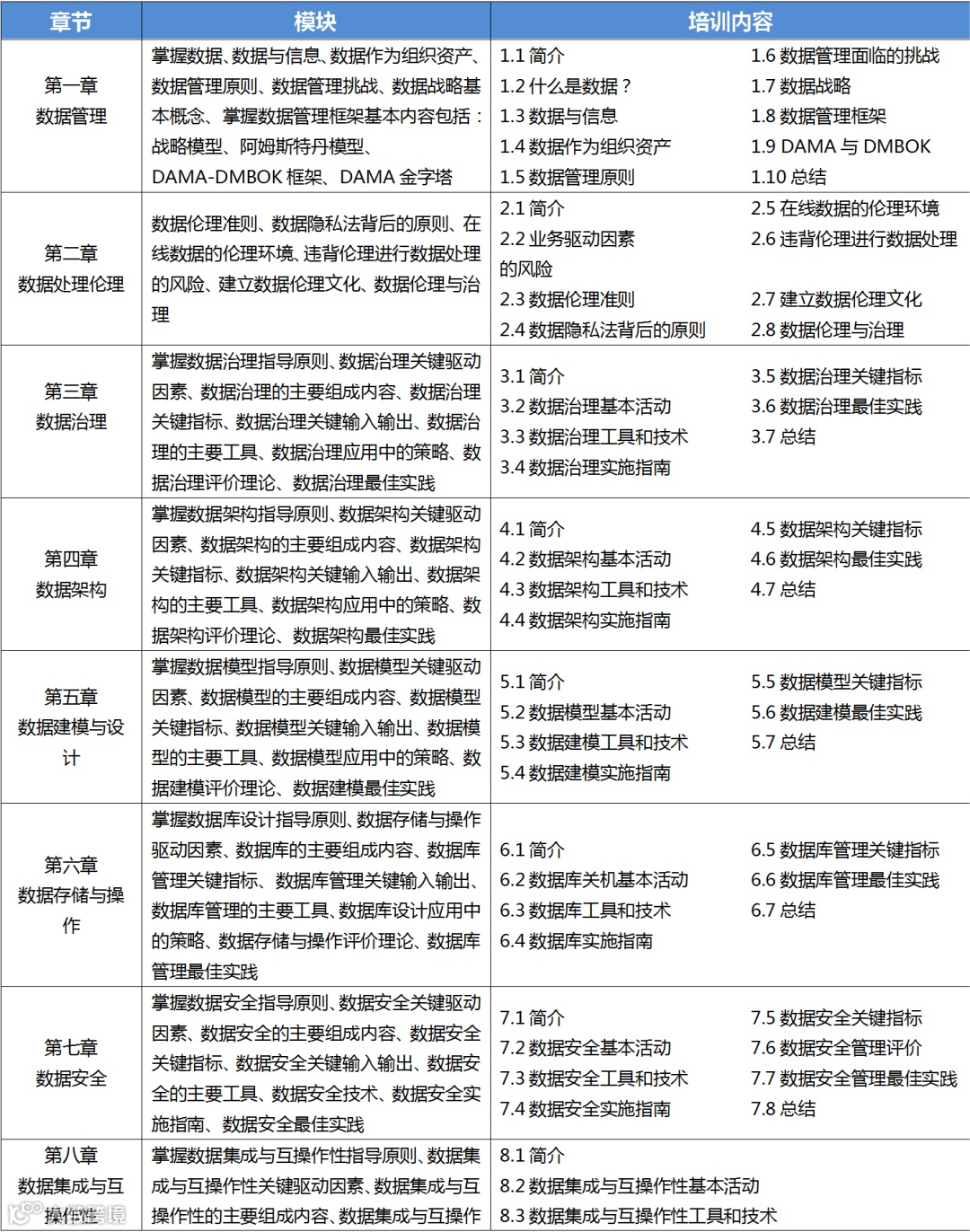
✦✦✦课程大纲


(点击放大查看大图)
PART.06
✦✦✦DAMA数据管理
知识体系车轮图
业务层面
技术层面
PART.07
✦✦✦课程时间
考试期:6月班
DAMA知识体系精讲课程(CDGA):
05月13日、05月20日、05月21日
DAMA实战演练课程(CDGP):
06月03日、06月04日
PART.08
✦✦✦报考条件
PART.09
✦✦✦师资介绍
王老师
沈阳工业大学经管学院 MEM 信息工程硕士;
Accenture 埃森哲 RES 首席数据架构师;
DAMA CDMP国际数据管理大师级认证;
DAMA 国际数据治理协会中国分会2020十大数据治理专家之一;
中国软件评测中心 数据治理中心 高级咨询专家;
天津市大数据协会 数据治理专家;
相关著作:
·《DAMA 数据管理协会 DMBOK 2nd 数据管理知识体系》译著者;
·《首席数据官管理手册》建立并运行组织的数据供应链 译著者;
·《区块链如何改变游戏规则》译著者;
· 《企业数据架构设计及数据标准最佳实践培训课程》;
·《TOGAF 9.2 企业架构鉴定级培训培训课程》;
·《DAMA 数据管理 CDMP 认证培训课程》
资质证书:
具有扎实的企业信息化理论知识和相关资质认证,是业内知名的数据治理专家,作为数据管理能力成熟度模型(DCMM)的首批标准评估师,开展了多个行业领域企业的数据管理能力成熟度评估工作,为企业数字化转型提供信息化综合诊断,提供总体设计和规划演进实施路线图,是业内实战派专家。
·2019 年获得 CDMP data-management-fundamentals 数据管理基础认证
·2020 年获得 DAMA China 数据管理专家奖证书
·2020 年获得工业和信息化部计算机与微电子发展研究中心(中国软件评测中心)数据治理中心高级咨询专家
·2020 年参与中国标准化研究院“非结构化数据管理解决方案白皮书”编制工作
·2020年参与中国人民大学&上海鸿翼“数据管理中的文件档案与内容管理白皮书” 编制工作
·2021 年获得 DAMA 国际数据管理协会 CDMP Master level certification 大师级认证
·2022 年获得 Accenture 埃森哲技术创新事业部 领导力杰出伙伴奖
PART.10
✦✦✦机构简介


