拓睿PMP®|
项目管理专业人士认证简章
PART ONE
PMP®介绍
PMI®(Project Management Institute,即项目管理协会)成立于 1969 年。全球已超过103万名会员的国际性行业协会,是由研究人员、学者、顾问和专家等组成的全球性项目管理领域中最大的专业公益组织,致力于项目管理领域的研究工作。
PMP®(Project Management Professional)是PMI在全球范围内推出的项目管理专业人士认证体系,致力于成为项目管理专业人士或组建高效项目管理团队,通过PMP认证是对个人项目管理综合能力及企业项目管理水平的专业性和权威性评定。截止至2021年3月,全球范围内PMP®认证专业人士已超过150万,中国大陆地区已超过50万人通过PMP®考试。(数据来源:PMI、中国国际人才交流基金会)
PART TWO
PMP®价值
PART THREE
报考资格
由授权机构R.E.P.培训35小时以上的项目管理认证课程(仅授权机构可提供培训证明);
持学士学位或同等大学学历申请者须具备3年以上项目管理经历;
高中或专科申请者须具备5年以上项目管理经历(包含实习期工作经验)。
PART FOUR
课程特色
PART FIVE
PMP学习计划
PART SIX
网课介绍
详细精讲项目管理知识体系,系统化梳理知识点
课后习题讲解,教学全过程精推细讲
着重阐述考试重点难点,协助你高效备考
网课视频可随时随地反复观看,自由选择学习时间
手机电脑平板支持多平台,亦可音频学习,人性化学习方式
充分运用碎片化时间,助力轻松备考
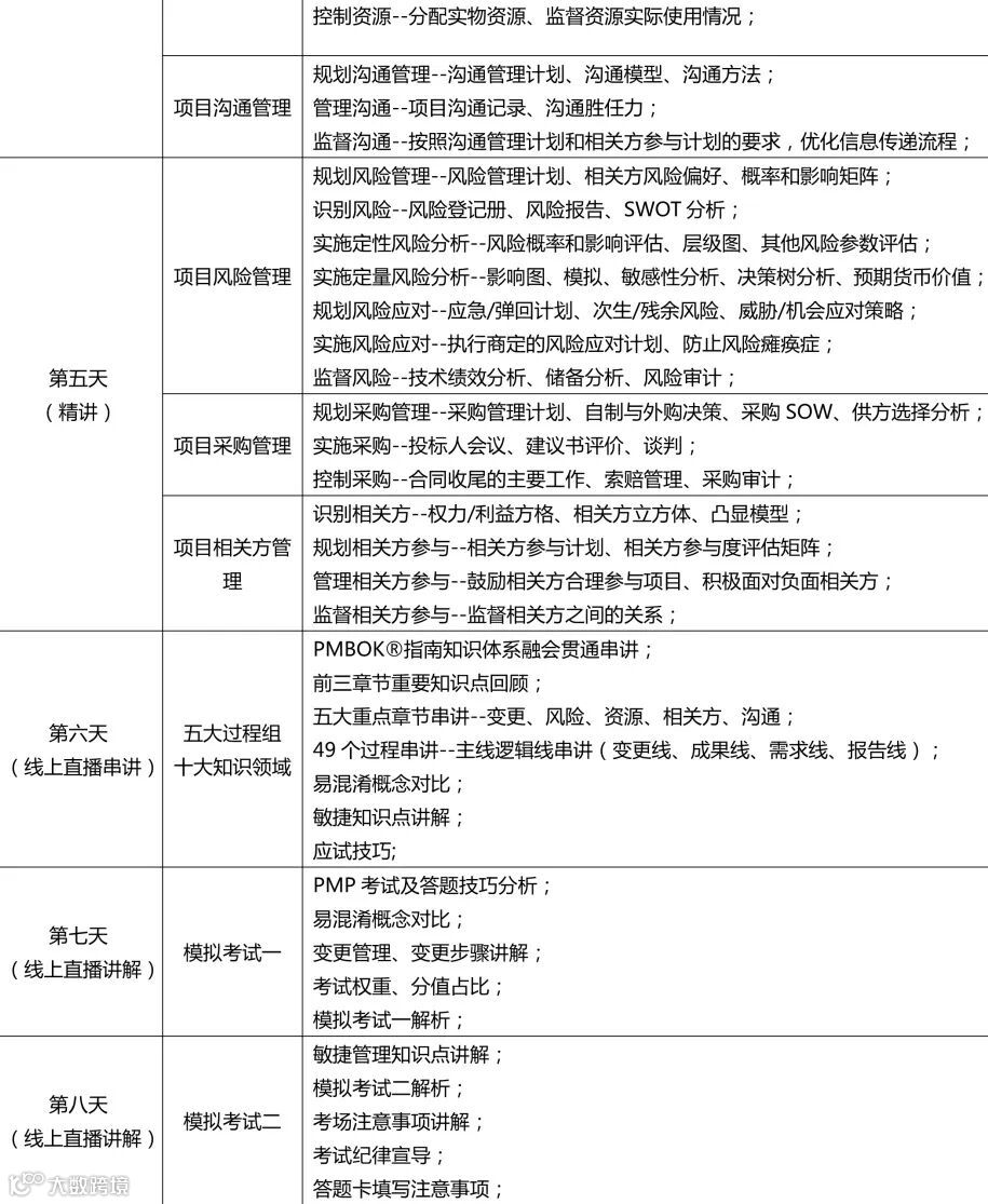
PART SEVEN
课程大纲

PART EIGHT
评分标准
PART NINE
学习流程
PART TEN
师资介绍
张老师
·对外经贸大学MBA
·现任某政府自动化某产业平台项目部部长
·美国项目管理协会(PMI)®认证的项目管理专业人士(PMP)®
·美国项目管理协会(PMI)®认证的敏捷项目管理专业人士(ACP);
·英国商务部OGC认证的项目群管理专业人士(MSP)
·TS16949质量体系审核员
·ABC公益深圳外聘项目专家
·拓睿教育签约讲
王老师
·10年项目管理咨询及培训经验,项目管理实战专家;
·美国项目管理协会(PMI)®认证的项目管理专业人士(PMP) ;
·美国项目管理协会(PMI)®认证的敏捷项目管理专业人士(ACP);
·英国商务部OGC认证的项目管理专业人士(PRINCE2);
·新产品开发管理协会(PDMA)认证的产品经理(NPDP);
·富士康集团/永胜泰油墨/百亨科技等多家企业特聘项目讲师日产训(中国)MTP-TTT(6单元版)认证讲师
·擅长项目管理架构搭建,项目流程梳理,问题解决与决策制定,创新思维
·王老师是体验式培训的积极倡导者,并将这一理念融入整个培训过程。以互动、情景式培训见长,善于调动学员激情,注重学员的感悟及参与。培训方式及角度独特,以互动演练、情景模拟、管理游戏、案例讨论、头脑风暴等方式结合前沿理论知识和技巧方法进行。寓教于乐,学员学得快,用得到,易落地,效果好。
周老师
·武汉大学硕士研究生
十五年信息管理经验,十三年的授课经验,服务于信息管理和信息安全领域;
·美国项目管理协会(PMI)®认证的项目管理专业人士PMP;
·英国商务部OGC认证的项目管理专业人士(PRINCE2;
·英国商务部OGC认证的信息技术基础架构库专家ITIL Expert;
·国际信息系统审计协会(ISACA)®认证的注册信息系统审计师CISA;
·国际信息系统审计协会(ISACA)®认证数据隐私解决方案工程师CDPSE;
·国际信息系统安全认证协会(ISC)² ®认证的注册信息系统安全专家CISSP;
·信息系统项目管理师(高级);
·经济师(中级);拓睿教育签约讲
高老师
·武汉科技大学工商管理硕士(MBA)
·美国项目管理协会(PMI)认证的项目管理专业人士(PMP)
·美国项目管理协会(PMI)认证的商业分析专业人士(PBA)
·美国项目管理协会(PMI)认证的敏捷管理专业人士(ACP)
·新产品开发管理协会(PDMA)认证的产品经理(NPDP)(国内首批学员);
·英国商务部(OGC)受控环境下的项目管理专业级认证(PRINCE2)
·15 年行业从业经历,12 年大型央企PMO实战经验
·多年项目管理培训/咨询经验,专注于国家重大科研项目,移动互联网、系统集成及 IT 软件开发项目管理和产品管理相关工作,历任项目经理、项目高级经理、PMO等职
陈老师
·工业和信息化部认证的高级项目经理
·美国项目管理协会(PMI)认证的项目管理专业人士(PMP)
·美国项目管理协会(PMI)认证的敏捷管理专业人士(ACP)
·美国项目管理协会(PMI)认证的项目集管理专业人士(PgMp)
·曾任职于中兴通讯、富士康集团,历经研发工程师、架构师、产品经理、项目总监等职务。
·专注项目管理领域理论和实践,自有一套“实战派”知识体系,实战经验丰富,对敏捷项目管理有深入研究,与百度、阿里、腾讯以及Amazon等企业有深入的合作开发经验。
童老师
·工业和信息化部认证的高级项目经理
·美国项目管理协会(PMI)认证的项目管理专业人士(PMP)
·实战派项目管理专家、资深项目经理、专业项目管理咨询顾问
·主持项目涉及大数据、通信业信息化支撑等
·500强企业资深规划主管、PMO专家组成员、集团特聘内训师、重大项目办公室专家组成员。
·曾任职上海世博局某重点信息化项目经理,荣获“2010年世博城市之星”、“保障明星”等多项荣誉称号。
PART ELEVEN
机构简介
关注我们
咨询热线:0755-8696-0365
机构官网:www.chinatuorui.com

