课程介绍
NPDP 是由美国产品开发与管理协会( PDMA) 所发起,是国际公认的唯一的新产品开发专业认证,集理论、方法与实践为一体的全方位知识体系,为公司组织层进行规划、决策、执行提供良好的方法体系支撑。该协会成立于1979年,是全球范围内产品开发与管理专业人士最杰出的倡导者,协助个人、企业或组织提升其产品开发与管理的能力与成效,为会员提供产品领域的专业级开发资源、信息和合作,以推动新产品开发和管理。于2016 年 由国家外国专家局培训中心引入中国。学习 NPDP 课程, 是从事新产品开发的知识基础, 是创业者降低创业风险的必备能力, 是您进入产品经理黄金职业的入口。获得 NPDP 证书,是技术岗位、管理岗位人才职业生涯进阶的必由之路。
授课对象
1、有志于从事或提升新产品开发管理知识与技能的个人;
2、参与创新产品开发的中高层管理人员,如产品 VP,产品总监,产品经理;
3、有志于成为产品管理者的研发技术,开发技术工程师;
4、产品研发开发相关团队成员;
5、已获取 PMP 认证,愿意增进职场必备技能,对产品创新有兴趣的管理人士。
课程价值
课程大纲
课程资料
1. NPDP 官方教材
2. NPDP 培训讲义;NPDP 模拟考试习题集(国外最新版)
课程体系
NPDP报考条件
获得 NPDP 考试资格,考生必须符合在教育、工作经验和培训方面的相关要求:
备注:工作职责描述:字数要求 50-200
主要在产品开发与管理方面的 尽量多写产品开发和管理方面的工作经验
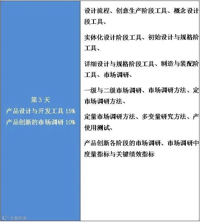
2023课程安排
考试说明
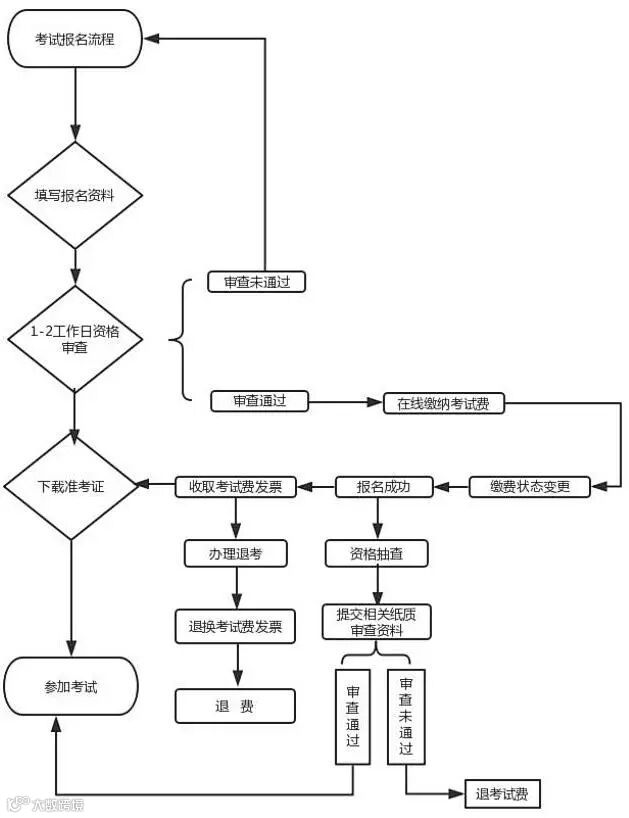
考试流程
师资介绍
韩景丰老师
•双博士学历
•管理学领域专家
•IIEI—ITLCS、IPMA—HR、BMI—MCS、AMA—CMM
等特聘授课专家
•Innovation Academy—CCIO、Innovation Academy—CIP
特聘授课专家
德国马格德堡大学香港理工大学
新加坡南洋理工学院
李炳均老师(台湾)
学习经历:
台北科技大学机电整合所硕士
台湾敏捷专家协会常务理事
明新科大资管系讲师
自强工业基金会讲师
恒逸教育训练中心讲师
台北科技大学国际产学联盟资深顾问
前昆盈企业研发处长/经理/项目经理
国际认证:
项目管理师(PMI-PMP)®
敏捷项目管理师(PMI-ACP)®
PMI-商业分析师(PMI-PBA)®
新产品开发管理师(NPDP)®
商业分析师(PBA/CBAP)
敏捷商业分析师(全球首批)
机构简介
拓睿课程纵览
更多课程可以关注“拓睿管理咨询”公众号
关注我们
咨询热线:0755-8696-0365
机构官网:www.chinatuorui.com

