@精英们
点击上方蓝字关注我们

拓睿PMP®
项目管理专业人士认证简章
Part 1
课程价值

Part 2
报考资格
- 由授权机构R.E.P.培训35小时以上的项目管理认证课程(仅授权机构可提供培训证明)
- 持学士学位或同等大学学历申请者须具备3年以上项目管理经历
- 高中或专科申请者须具备5年以上项目管理经历(包含实习期工作经验)
Part 3
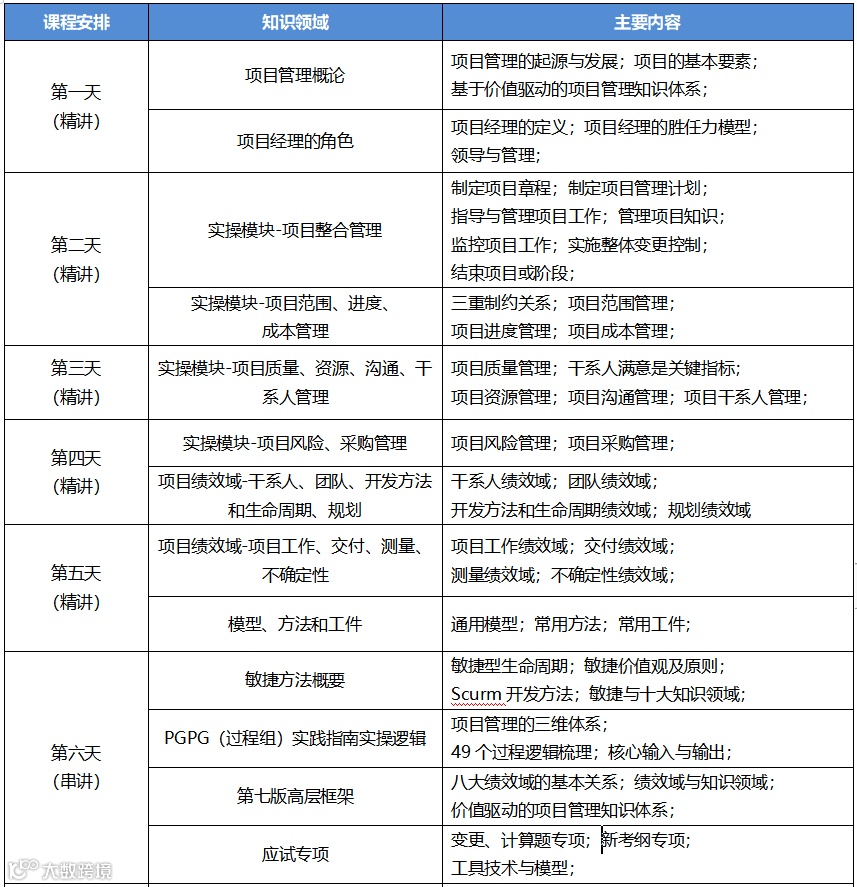
直播/面授课程安排



Part 4
网课介绍

1. 详细精讲项目管理知识体系,系统化梳理知识点
2. 课后习题讲解,教学全过程精推细讲
3. 着重阐述考试重点难点,协助你高效备考
4. 网课视频可随时随地反复观看,自由选择学习时间
5. 手机电脑平板支持多平台,亦可音频学习,人性化学习方式
6. 充分运用碎片化时间,助力轻松备考
Part 5
评分标准

Part 6
学习流程

Part 7
师资介绍
-
项目管理培训师,企业内训师,从事项目管理PMP培训7年 -
现任北京市某政府部门投资中心主管,负责投资控制及商务谈判工作 -
美国项目管理协会(PMI)®认证的PMP、ACP、PBA -
英国商务部OGC认证的PRINCE2、P30、MSP
-
对外经贸大学 -
中国国际人才交流基金会认证讲师 -
美国项目管理协会(PMI)®认证的PMP、ACP、MSP -
曾任世界五百强外企、国企和民企项目管理部部长、项目集经理、项目经理等
-
国内首批项目专业人员能力认证的高级项目管理专业人员
-
在项目管理信息系统解决方案的软件公司工作12年,担任首席顾问 -
电子商务中山大学岭南学员MBA -
20+实战型培训讲师和专家级项目管理咨询顾问
-
授课经验丰富,将理论联系实际,知识点清晰,深入浅出、幽默风趣
-
武汉大学硕士研究生 -
十五年信息管理经验,十三年的授课经验,服务与信息管理和信息安全领域 -
英国商务部OGC认证的PRINCE2、ITILExpert
-
国际信息系统审计协会(ISACA)®认证的注册信息系统审计师CISA、CDPSE、CISSP
-
武汉科技大学工商管理硕士(MBA) -
美国项目管理协会(PMI)®的PMP、ACP、PBA -
15年行业从业经历,12年大型央企PMO实战经验
-
工业和信息化部认证的高级项目管理 -
美国项目管理协会(PMI)®认证的PMP、ACP、PBA
-
曾任职于中兴通讯、富士康集团,历经研发工程师、架构师、产品经理、项目总监等职务
Part 8
机构简介
► 点击“阅读全文”填写试听表
关注“拓睿管理咨询”视频号
添加拓睿客服微信了解最新课程资讯
咨询热线:0755-8696-0365
机构官网:www.chinatuorui.com

