课程简介
✦✦✦
PART.01
✦✦✦培训对象
√组织数字化转型推动者及参与者:
项目管理办公室(PMO)总监/经理/数据管理专员/技术经理、软件IT行业专业人士、PM项目经理、数据服务行业从业人员、CEO企业首席执行官、CMO企业首席营销官、CFO企业首席财务管理及企业数字化转型相关部门负责人(总经理、副总经理、总监、部门经理等)
√政府及事业单位数据管理人员:
包括政府机构大数据/信息化/新型智慧城市主管部门人员、医疗/金融/教育等行业领域数据管理人员
√数据管理从业人员:
包括CIO企业首席信息官、CDO企业首席数据官、CTO企业信息技术官、组织数据管理专家、组织内各业务职能数据管理专员和数据管理团队及专兼职数据管理人员以及对信息技术和数据管理工作感兴趣的学习者
PART.02
✦✦✦认证机构
DAMA International成立于1980年,是一个由技术和业务专业人员组成的全球领域的非营利的独立于厂商的数据管理专业协会,旨在世界范围内推广并促进信息和数据管理领域的概念和最佳实践的发展。
DAMA China(国际数据管理协会中国分会)是个非营利性、专注数据管理的专业组织。旨在交流国际、国内在数据管理领域中的最新进展,共享业界的实践、经验和成果,促进我国数字化水平的不断提高和创新。为了更好地推动国内数据治理知识体系的不断完善、理论与实战的结合、细分行业的发展、人才的培养,特设数据治理专业人才资质认证考试,通过以考试为依据的专家资质认证,以便为个人在数据治理方面取得成就提供资质证明,为企业选拔人才提供标准,为数据治理从业者提供学习指引和职业发展方向。
DAMA推出CDMP(Certified Data Management Professional,数据管理专业人士认证)考试,全球唯一数据管理方面权威性认证,帮助数据从业者提升数据管理能力。DAMA每年举办全球数据管理大会汇集全球顶级专家、相关厂商、甲方专家等集中进行演讲和讨论,探讨发展存在的问题、发展的趋势和相互分享成功经验。
PART.03
✦✦✦课程特色
1.理论与实践相结合、案例分析与理论穿插进行
2.专家精彩内容解析、学员专题讨论、分组研究
3.通过全面知识理解、专题技能掌握和安全实践增强的授课方式
PART.04
✦✦✦课程收益
对于数据从业者个人而言:
通过CDGA/CDGP专业认证,可以得到持续不断的专业发展,获得更高的市场信誉和认可,是数据管理从业者职业生涯的里程碑。
对于企业而言:
CDGA/CDGP专业认证是评估企业数据管理实践的基准,一方面能提高员工的数据管理素质和技能,另一方面,能够提升全员的数据管理意识,进而促进公司整体数据管理能力提升,积极有效推进企业数字化转型。
PART.05
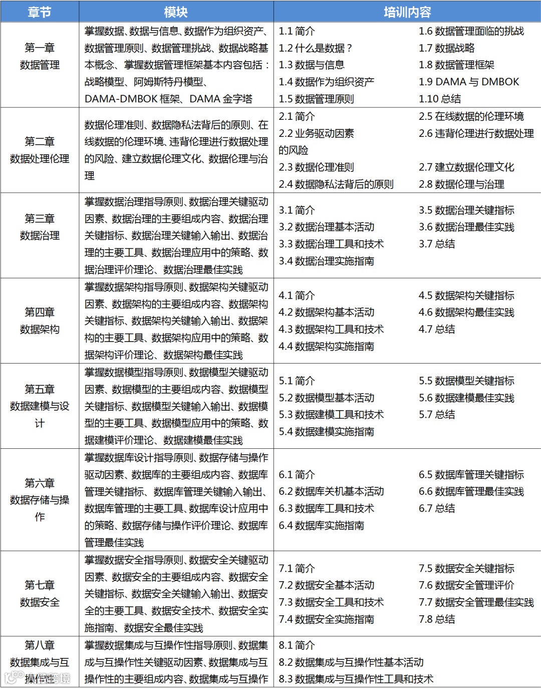
✦✦✦课程大纲


PART.06
✦✦✦DAMA数据管理
知识体系车轮图
业务层面
技术层面
PART.07
✦✦✦课程时间
考试期:6月班
DAMA知识体系精讲课程(CDGA):
05月27日、05月28日、06月03日
DAMA实战演练课程(CDGP):
06月03日、06月04日
PART.08
✦✦✦报考条件
PART.09
✦✦✦师资介绍
郭老师
毕业于北航软件所,现任中央财经大学数字经济系副教授。
全球OPENGROUP开放群组TOGAF标准领鉴定级成员、授权认证专家;全球APMG组织IT治理COBIT5授权认证专家。国家数据要素权益分配立法专家组成员、国务院发展研究中心中央企业数据要素流通体系建设研究专家组织成员、中国信息经济协会数字经济专委会专家、中国企业联合会智慧企业专委会成员、中国中央宣传部党的执政能力信息化工程建设智库、文化产业数字化转型与融媒体建设智库、民政部社区数字化治理智库、北京市智慧城市建设智库、北京城市副中心智能系统建设专委会成员、四川省企业联合会数字经济专委会专家。主编清华大学出版社《企业架构与IT战略规划教程》、《企业信息化服务运营与管理变革》、《企业架构与数字化转型顶层设计》;电子工业出版社《信息系统项目管理基础教程》等图书;发表数字经济系列论文20余篇。
PART.10
✦✦✦机构简介


