前段时间,位于奥体紫金西区中央的一套新城双本部学区房,以92389元/㎡的超高单价成交,引发人们热议。而且这套房源面积仅39.94㎡,是70年产权的公寓式住宅,没有阳台没有客厅,进门就是厨房和卫生间,一个卧室占16.2㎡。
就在我被学区房价格震惊的时候,惊讶地发现同为河西中新城双本部学区房,这里只要2.97万/㎡起......
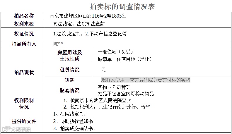
起拍单价仅2.97万/㎡,河西中新城双本部学区房正在拍卖
今日,我在阿里法拍网上发现,河西中新城双本部的一套学区房正在拍卖。该房源比市场价低456.8万,起拍总价581.5万,起拍单价仅29683元/㎡。
该房源位于河西中仁恒国际公寓2幢1805室,该房源建筑面积195.9㎡、套内建筑面积143.45㎡。总层数为46层,拍卖对象位于建筑物17层。
而且从阿里拍卖网上得知该房源是房主未能限期履行法律义务,所以才被拍卖。目前,该房源无租赁情况。
据了解,该房源是第二次拍卖,第一次拍卖起拍价为726.81万,起拍单价在3.7万/㎡,虽然比市场价便宜311万左右,但最终惨遭流拍。这一次以起拍单价仅29683元/㎡拍卖,价格上非常划算了。

仁恒国际公寓位于河西奥体CBD,小区紧邻地铁2号线奥体东站,交通便利;周边有中央商场、华采天地、河西金鹰等商业配套,能够满足各种生活需求。
作为仁恒在河西打造的首个高端产品,仁恒国际公寓整个小区体量不大,只有两栋。虽然仁恒国际公寓交付已有十余年了,但小区整体品质感很强,居住环境舒适,也备受人们青睐。
据链家二手房官网显示,目前仁恒国际公寓的二手房均价在52342元/㎡,价格可以说非常诱人。
南京河西中板块的新房房源,一直都很稀缺。前两天,区域内华新城领取了项目最后三栋楼(7、9、11),共计170套房源销许(51套为人才房),户型建面约142㎡、170㎡、200㎡,需验资400万,首付8成。
二手房方面,区域内目前紫金西区中央、宋都奥体名座、华新城、银城西堤国际等等小区。据链家二手房官网显示,周边小区二手房均价在5.2-7.6万/㎡不等。

以前,在南京如果有学区房成交价创下新高,大家脑子里第一个浮现的肯定是鼓楼区拉力琅学区。
其实,河西学区房也早已经慢慢进入家长的视野,更是有不少高价学区房成交。
河西万科光明城市西苑成交了一套73.33平的房源,单价77049元/㎡!而且成交周期只有6天!
河西新城双本学区房的奥体名座一套37.79㎡单室套,总价348万成交,单价高达9.21万/㎡!
河西奥体的紫金西区中央,面积是39.94㎡,标准的学区房户型,总价369万成交,单价92389元/㎡!
.....
要知道,以前提到河西学区房、名校,大家都不屑一顾,河西哪有什么名校?而现在,河西已经形成了四大教育集团:

(图源网络)
其中,我们常说的新城本部双学区,就是指南师附中新城小学和南师附中新城中学。
南师附中新城本部小学在河西是顶尖的毋庸置疑。南师附中新城中学更是在整个南京都属于顶尖;在2019年,新城中学中考中考均分成绩为581.01,在南京公办排名第二;比29中初中的571.6,高出10分。
而且新城双本部学区房十分畅销,尤其是宋都奥体名座、紫金西区中央、雨润国际广场等小面积公寓式住宅,二手成交价更是一路飙升。

今年3月11日,江苏省发布2020年义务教育学校招生入学政策:
1、坚决落实免试要求。所有公办民办学校不得通过笔试、面试(谈)、评测等方式招生,严禁以各类竞赛证书、竞赛成绩或者考级证明等作为招生依据。
2、民办九年一贯制学校小学部可直升初中部。
3、民办学校报名人数超过招生计划人数的,全部实行电脑随机派位录取。
4、民办九年一贯制学校其初中招生在保证小学直升需求后仍有余额且多余名额少于报名人数的,也要采取电脑随机派位的方式。
基于2020“公民同招”新政,像河西这类的中小学的九年一贯制的双学区,优势会更加明显,会更受家长们的青睐。
对此,你怎么看?