@精英们
点击上方蓝字关注我们
拓睿NPDP|
产品经理认证简章
PART ONE
NPDP介绍
NPDP 是由国际产品开发与管理协会( PDMA) 所发起,是国际公认的唯一的新产品开发专业认证,集理论、方法与实践为一体的全方位知识体系,为公司组织层进行规划、决策、执行提供良好的方法体系支撑。该协会成立于1979年,是全球范围内产品开发与管理专业人士最杰出的倡导者,协助个人、企业或组织提升其产品开发与管理的能力与成效,为会员提供产品领域的专业级开发资源、信息和合作,以推动新产品开发和管理。于2016 年 由国家外国专家局培训中心引入中国。学习 NPDP 课程, 是从事新产品开发的知识基础, 是创业者降低创业风险的必备能力, 是您进入产品经理黄金职业的入口。获得 NPDP 证书, 是技术岗位、管理岗位人才职业生涯进阶的必由之路。
PART TWO
授课对象
PART THREE
课程价值
PART FOUR
课程大纲
PART FIVE
七大产品开发关键领域
PART SIX
完整的PND框架
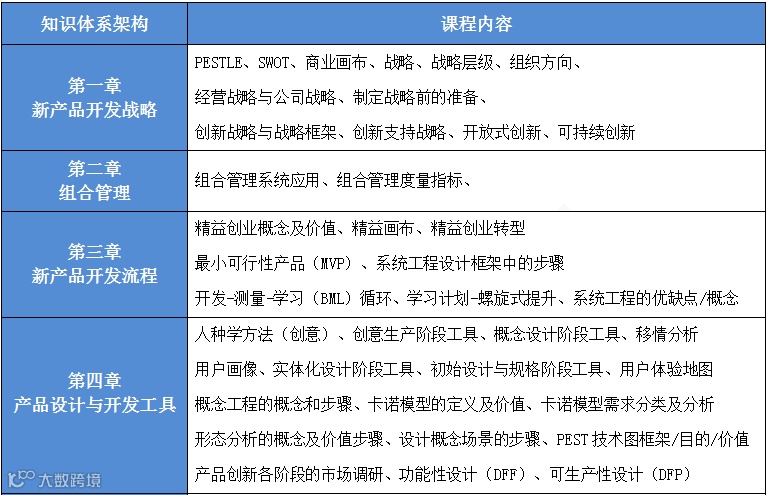
PART SEVEN
课程体系
PART NIGHT
2025下半年课程安排
PART NINE
考试流程
PART TEN
师资介绍
PART ELEVEN
机构简介
► 点击“阅读全文”填写试听表
关注“拓睿管理咨询”视频号
添加拓睿客服微信了解最新课程资讯
咨询热线:189 2527 3342
机构官网:www.chinatuorui.com

