
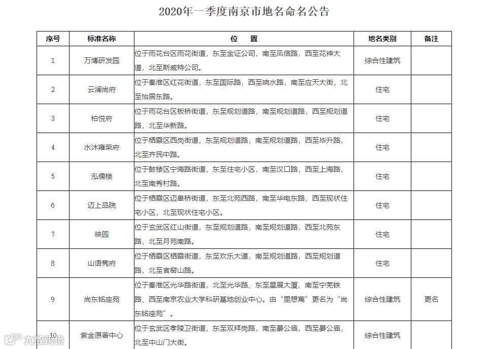
近日,中国南京网站发布《 2020年一季度南京市地名命名公告》,其中18个住宅项目公布案名(标准名),多个项目案名是首次曝光!




看点
1
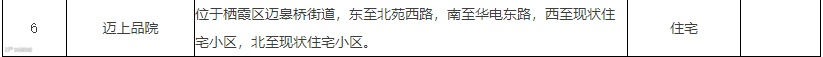
迈上品院!高科纯新盘案名公布
迈皋桥高科G41地块案名曝光为迈上品院。

迈皋桥G41地块在去年8月7日,经过8轮竞价后,被南京高科置业有限公司以总价5.2亿元竞得,成交楼面价16268元/㎡。

地块项目位于栖霞区迈皋桥街道,东至北苑西路、南至华电东路、西至住宅小区、北至方圆绿茵小区。距离1号线迈皋桥地铁站仅800米。
该地块周边多成熟小区,南侧就是迈皋桥中心小学,生活氛围浓厚。不过需要注意的是,地块内有两架高压铁塔,未来建设时或将迁走。
目前板块内聚集了保利、朗诗、金浦、中电、中国铁建等大型房企,以改善和刚改楼盘为主,一二手房价格基本在2.7-3万/㎡,倒挂不明显。
看点
2
江北核心区三大纯新盘案名公布,上市时间...
云江印月花园
江北核心区大华G13地块案名曝光为云江印月花园。

项目位于江北顶山街道,基地北至横江大道,南至横一路, 西至纵六路,东临石佛大街。

2019年10月份,江北核心区G13经过27轮竞拍,被大华以总价9.5亿竞得,楼面价约18997元/㎡。

根据项目的规划,整个地块仅规划4栋楼。其中1栋和2栋为23层住宅,3栋和4栋为31层住宅,预计今年4季度上市。

锦绣和樾府
大华隧道口G09地块案名曝光为锦绣和樾府。

2019年9月12日,经过41轮竞拍,隧道口G09地块被大华以总价20.4亿拿下,楼面地价为20427元/㎡。
该地块位于纬三路隧道口,由中央商务区管理办公室直接管辖。

根据规划,项目主要建设内容为高层住宅,配套用房,商业用房,地下车库及其他配套设施。地块内将打造7栋28-33F住宅和1栋沿街商业,其中2、3、5、6、7号楼均为为33层,4号楼为28 层,1号楼为32层。

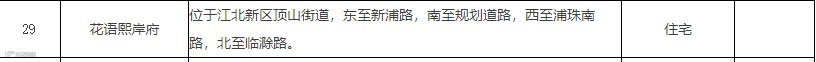
花语熙岸府
中铁建核心区G15地块案名曝光为花语熙岸府。

2019年12月31号,中铁建以总价32.3亿拿下G15地块,成交楼面价20619元/㎡。

看点
3
南大置业鼓楼G80地块案名曝光,仅南大院士可买...
南大置业城中G80地块备案名曝光,为泓儒楼。

城中G80地块,东至住宅小区,南至汉口路,西至上海路,北至南阴阳营(南京大学附近上海路旁)。

(图片来源:见水印)
2016年12月,江苏南大置业底价拿下城中G80,楼面价仅4747元/㎡,拟建2栋学生公寓和1栋住宅。
A地块为限价商品住宅,销售对象仅限南京大学院士,销售均价不高于17018元/㎡; B地块为学生公寓及配套用房,建成后无偿移交给南京大学。





