-
高层:1、2、5、8、9号楼(32层),6号楼(31层);
-
小高层:3、4、11号楼(17层),10号楼(18层),7号楼(19层),其中4号楼为人才房。
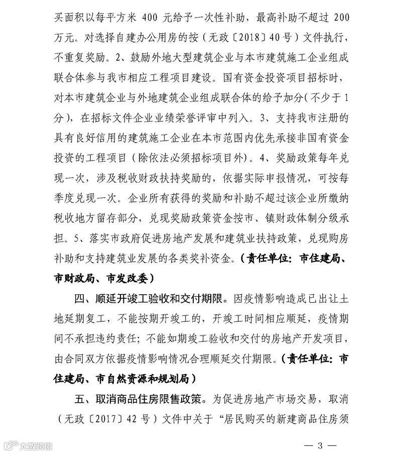
重磅!栖霞华侨城大型文化旅游综合项目规划设计出炉!

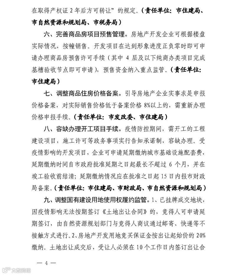
华侨城大型文化旅游综合项目位于南京市栖霞区便民河以北,欢乐谷北路以南,华乐路以西,欢乐大道以东。

规划用地性质为B3娱乐康体用地,用地面积约32.7万平方米,容积率≤0.4,绿地率≥30%,建筑高度≤35米;总建筑面积约141941平方米,其中:地上建筑面积约83689平方米、地下建筑面积约61252平方米。
旅游综合区建筑面积约113005平方米,其中:地上建筑面积约53874平方米、地下建筑面积约59131平方米;后動区建筑面积约30687平方米,其中:地上建筑面积约28567平方米、地下建筑面积约2120平方米;公交场站建筑面积约1248.44平方米。

后勤区及公交场站▼

旅游综合区▼

南京华侨城项目规划面积2.55平方公里。其中,内设南京欢乐谷、玛雅海滩水公园两大主题公园,以国家5A级景区标准开发建设,总投资60亿,被称为史上最“壕”欢乐谷。
其中最为引人瞩目的则是商品房取消限售的通知,原文如下:
为促进房地产市场交易,取消(无政【2017】42号)文件中关于“居民购买的新建商品住房须在取得产权证2年后方可转让”的规定。



项目住宅占地22万方,规划建设27栋8-11层洋房,户型88-120㎡,同时还配建6栋商业及相关配套设施,预计很快会开盘。

(项目鸟瞰图)


(项目户型图)

