
今天

△南京市人民政府网站截图
关于《南京地铁6号线、S6(宁句城际)号线车站站名命名方案》的公示
2020年7月2日至7月8日。
(一)来信地址:南京市玄武区珠江路63号市交通大厦905室,邮编:210008(以寄出邮戳时间为准);
(二)电子邮件:1317744303@QQ.com;
(三)联系人:李忠明 电话/传真:025-83194550
南京市交通运输局
南京市地名委员会办公室
2020年7月2日
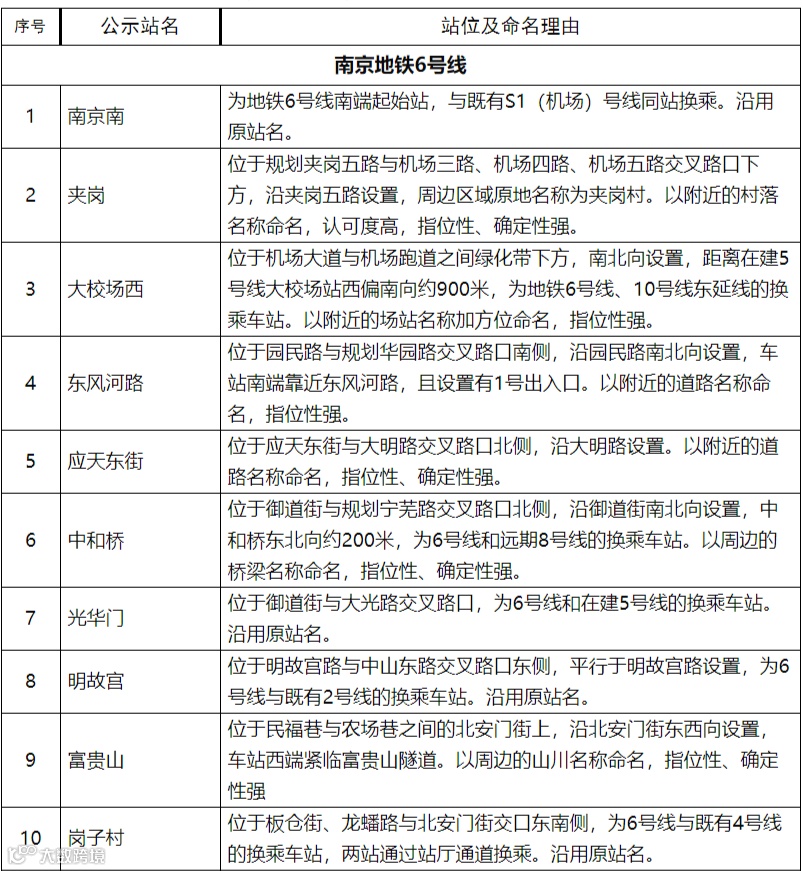
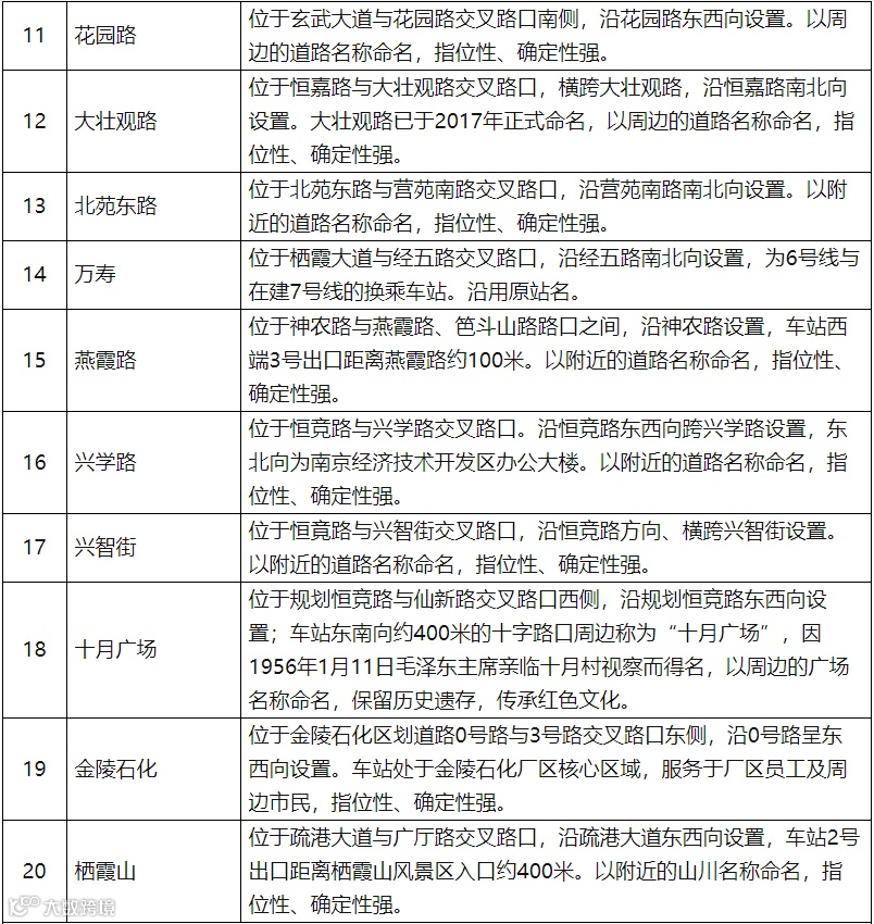
南京地铁6号线、S6(宁句城际)号线
车站站名命名方案






