
南京物业费涨价了!南京市普通住宅物业等级收费标准要提高了!由原先最高收费标准为高层住宅每月每平方米1.9元,变为高层住宅为每月每平方米2.6元,上涨了36.8%。
近日,南京发改委网站上发布了关于《关于贯彻<江苏省物业服务收费管理办法>的实施意见(征求意见稿)》等公开征求意见的公告。
为贯彻落实新修订的《江苏省物业服务收费管理办法》,规范物业服务收费行为,保障业主和物业服务企业的合法权益,促进物业服务行业持续健康发展,市发改委会同市房产局对我市现行的物业服务收费管理办法、普通住宅前期物业公共服务等级和政府指导价标准进行了修订、调整,即日起向社会征求意见。

根据征求意见稿的内容,新的收费标准分为五个等级,多层住宅为每月每平方米0.5元-1.7元,高层住宅为每月每平方米0.9元-2.6元,原先最高收费标准为高层住宅的每月每平方米1.9元,此次上涨了36.8%。
【调整背景】
据了解,南京市现行的物业服务收费管理办法、普通住宅前期物业公共服务收费政府指导价标准,分别制定于 2005年和2006年。实施十余年来,南京市最低工资标准由2006年的750元/月提高至2020元/月,增幅 169.3%。随着经济、社会快速发展,物业服务领域的内外环境发生较大变化。尤其是2013年,修订后的《江苏省物业管理条例》开始施行;2016年,《南京市住宅物业管理条例》正式出台;2019年,修订后的《江苏省物业服务收费管理办法》正式施行。因此,南京市现行的物业服务收费管理政策已与上位法的新规定不衔接,亟需进行修订、调整。
南京市物业管理办公室相关人士介绍,近年来,物业服务企业所提供的服务类型也不断丰富,业主对物业服务质量的要求也大幅提升,业主与物业企业之间的收费矛盾纠纷显著增多。物业企业的经营成本中,有七成以上是人力成本,在人力成本大幅提升的背景下,需要适时调整政府指导价标准。
【调整内容】
根据2019年施行的《江苏省物业服务收费管理办法》,拟定的实施意见主要内容有:
1、进一步规范物业服务收费定价范围。业主大会成立前的普通住宅物业公共服务收费和汽车停放费实行政府指导价管理;车位租金按《江苏省物业管理条例》要求实施;其他物业服务收费实行市场调节价。装修垃圾清运费由原来的政府指导价调整为市场调节价。
2、明确非普通住宅认定范围,其物业收费实行市场调节价。考虑到物业服务多元化、差异化的发展要求,明确非普通住宅的认定范围为:
(1)酒店式公寓、商住综合楼中的住宅;
(2)获得住建部3A级住宅性能认定的住宅;
(3)设备设施配备先进、服务品质高以及运营成本高,经市级物业管理行政主管部门和市级价格主管部门组织的专家组评定的高品质住宅,可以认定为非普通住宅。
3、简化收费管理模式。实行政府指导价管理的物业服务费由原来的核准,改为备案前期物业服务合同,简化程序,减轻物业服务企业负担。
4、进一步规范物业服务企业收费行为。小区装修垃圾清运费、单间独用车库汽车停放费、外来人员收费、门禁卡和车辆出入卡收费等方面存在较多纠纷和争议,针对这些热点问题,进行了明确和规范。
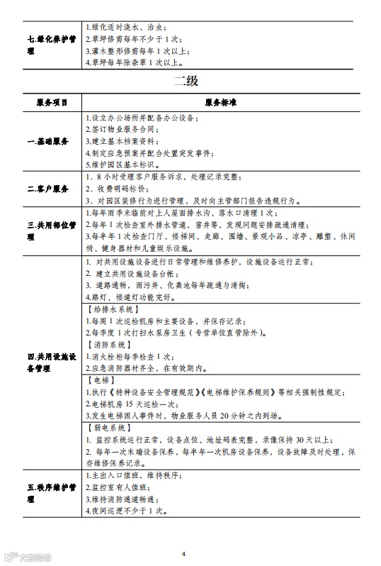
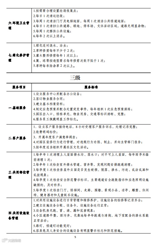
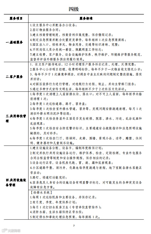
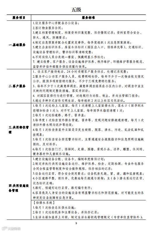
5、将前期物业服务等级由原先的五级三类调整为五级,明确了各服务等级对应的服务内容, 调整了普通住宅前期物业公共服务政府指导价最高收费标准。
【适用范围】
新的收费标准实施后,新建普通住宅在建设单位通过招投标或协议方式选聘物业服务企业时,执行新的普通住宅前期物业公共服务收费政府指导价标准。
新的收费标准实施前,已签订物业服务合同的普通住宅,物业公共服务等级及其收费标准等仍按原合同约定执行。需要调整物业公共服务收费标准的,应按规定程序进行调整:业主大会成立前,按照《南京市住宅物业管理条例》第三十九条规定执行;业主大会成立后,由业主大会或者业主大会授权的业主委员会与物业服务企业协商,通过物业服务合同约定执行。
【关注焦点】
南京市物业办相关人士告诉扬子晚报记者,2006年11月开始执行的《南京普通住宅物业服务等级和收费标准》,将全市范围内普通住宅的物业服务内容分为综合管理、秩序维护、卫生清洁、绿化及日常保养五大类,每项再分5级或者3级。收费标准为:多层中最低的收费标准为每月每平方米0.45元,最高收费为每月每平方米1.25元;高层中最低收费为每月每平方米0.7元,最高收费为每月每平方米1.9元。
本次调整后,多层住宅为每月每平方米0.5元(一级)-1.7元(五级),高层住宅为每月每平方米0.9元(一级)-2.6元(五级),最高标准涨幅为36.8%。与此同时,如果物业企业提供额外的优质服务,还可在最高收费标准的基础上上浮,上浮最高不超过20%。
相关人士表示,此次调整针对的是新标准实施后的新建普通住宅,服务标准相比以往有了明显提升。如在五级服务标准中,分为基础服务、客户服务、秩序维护管理、环境卫生管理、绿化养护管理等七类,内容包括草坪每年修剪不少于5次、乔木和灌木的修剪次数,是否有年度消杀计划,每年不少于2次花卉布置,电梯困人时工作人员10分钟内到场等,以及每月检修景观小品、儿童娱乐设施、健身器材,为服务服务提出了更高要求,也为物业收费提供了标尺和依据。











来源:扬子晚报



