
市级挂牌督办!
南京消防曝光
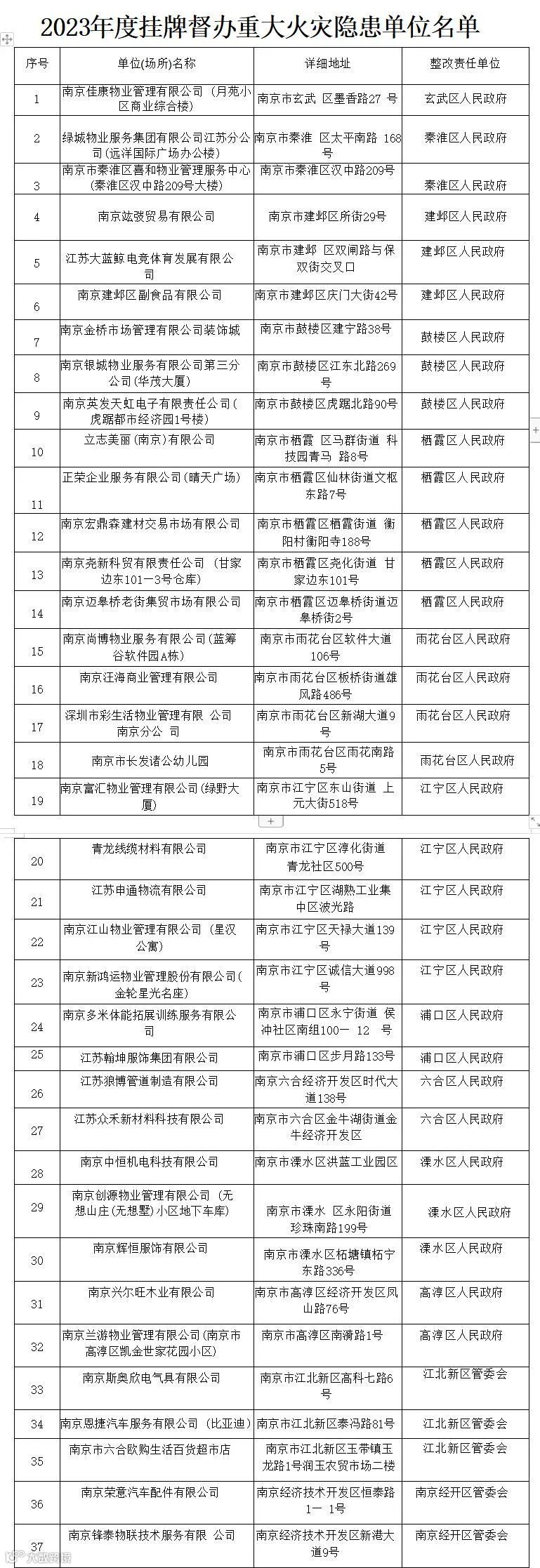
2023年37家重大火灾隐患单位。
5月25日,记者从南京市消防救援支队获悉,为深入贯彻实施《中华人民共和国消防法》, 积极落实消防安全责任制,加强重大火灾隐患督查整改,有效预防和遏制 较大以上火灾事故,经市政府同意,决定对 2022 年已完成整改的 43 家重大火灾隐患单位予以销案摘牌,对未完成整改的 3 家重大火灾隐患单位继续跟踪督改,对今年以来新排查出的 37 家重大火灾隐患单位实施市级挂牌督办。


来源:南京消防、现代快报
南京晨报
市级挂牌督办!
南京消防曝光
2023年37家重大火灾隐患单位。
5月25日,记者从南京市消防救援支队获悉,为深入贯彻实施《中华人民共和国消防法》, 积极落实消防安全责任制,加强重大火灾隐患督查整改,有效预防和遏制 较大以上火灾事故,经市政府同意,决定对 2022 年已完成整改的 43 家重大火灾隐患单位予以销案摘牌,对未完成整改的 3 家重大火灾隐患单位继续跟踪督改,对今年以来新排查出的 37 家重大火灾隐患单位实施市级挂牌督办。


来源:南京消防、现代快报