
政府出手!
就在刚刚,南京市城乡建设委员会发布了关于征求《南京市房地产开发企业信用管理办法(暂行)》(征求意见稿)意见的通知!
根据通知显示,南京市将从事房地产开发的企业信用等级分为A级、B级、C级、D级、E级五个等级:
为规范房地产开发经营行为,提高房地产开发企业诚信经营意识,促进房地产市场持续健康稳定发展,结合我市房地产开发行业实际,根据有关规定,我委会同市发改委、市规划资源局、市房产局、市场监管局等相关部门制定了《南京市房地产开发企业信用管理办法(暂行)》(征求意见稿),现向社会公开征求意见。

划重点!
信用评定周期:每半年对开发企业进行一次信用评定。开发企业上半年信用等级在三季度进行评定,开发企业下半年信用等级在次年一季度进行评定。
信用计分方法:按照《南京市房地产开发企业信用评价相关加分标准》(附件1)和《南京市房地产开发企业失信行为信用扣分标准》(附件2),开发企业信用分值在信用基本分80分基础上,采用良好信用信息加分、不良信息减分的方法产生。
信用等级划分:在我市从事房地产开发的企业信用等级分为A级、B级、C级、D级、E级五个等级。
1、信用分数在100分以上,且没有一次扣八分及以上不良行为、上一次评价周期不在D级、E级的开发企业信用等级为A级;
2、信用分数在80—99分,且没有一次扣十分不良行为、上一次评价周期不在E级的开发企业信用等级为B级;
3、信用分数在60—79分的开发企业信用等级为C级;
4、信用分数在50—59分的开发企业信用等级为D级;
5、信用分数在50分以下的开发企业信用等级为E级。
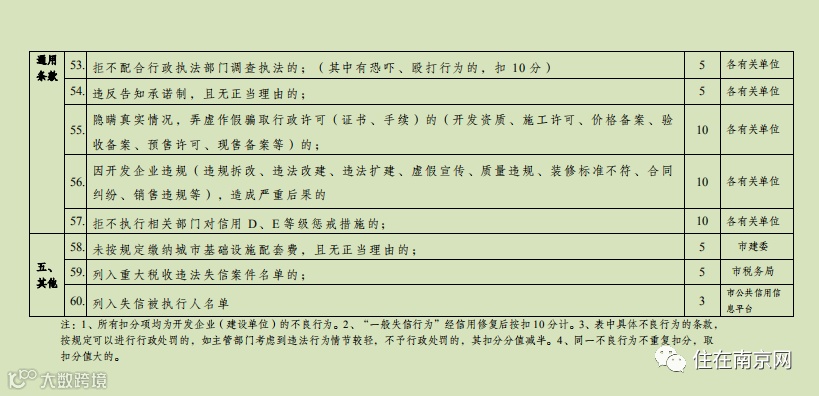
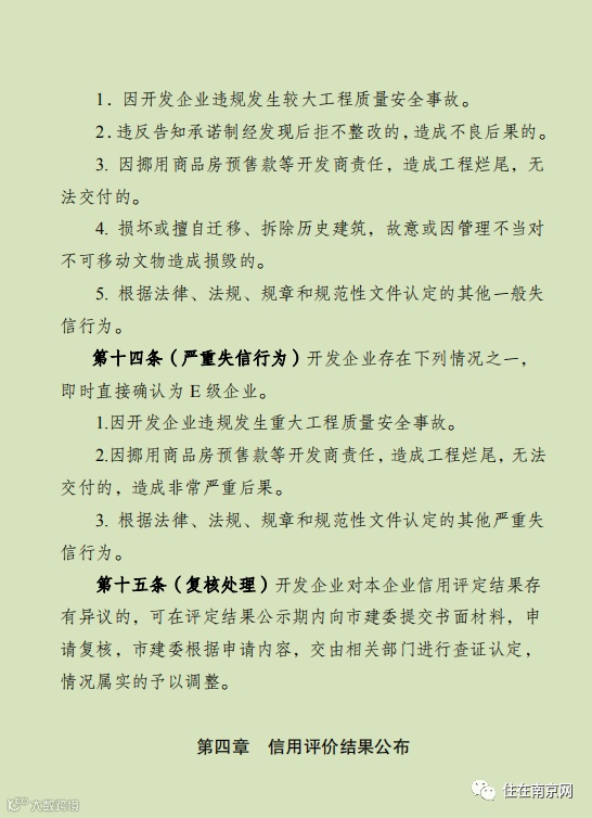
一般失信行为:开发企业存在下列情况之一,信用等级即时直接确认为D级;并按扣20分计,如本评价周期最后分值大于等于50分,信用等级仍为D级。
1.因开发企业违规发生较大工程质量安全事故。
2.违反告知承诺制经发现后拒不整改的,造成不良后果的。
3.因挪用商品房预售款等开发商责任,造成工程烂尾,无法交付的。
4.损坏或擅自迁移、拆除历史建筑,故意或因管理不当对不可移动文物造成损毁的。
5.根据法律、法规、规章和规范性文件认定的其他一般失信行为。
严重失信行为:开发企业存在下列情况之一,直接确认为E级企业。
1.因开发企业违规发生重大工程质量安全事故。
2.因挪用商品房预售款等开发商责任,造成工程烂尾,无法交付的,造成非常严重后果。
3.根据法律、法规、规章和规范性文件认定的其他严重失信行为。

















【河西】云际花园 | 河西金茂府 | 葛洲坝中国府 | 华新城 | 海玥花园 | 颐和铂湾丨苏宁檀悦丨高力G02丨璞境
【城中】中冶锦绣珑湾 | 绿地海珀紫金 | 银城G38地块 | 绿地紫金中心
【城北】仁恒公园世纪 |燕子矶新城 | 大地伊丽雅特湾 | 尧化门 | 玄武映 | 鼓楼滨江 | 金浦御龙湾 | 江悦润府丨
【城东】复地御钟山 | 龙湖紫金原著 | 麒麟 | 大鱼 | 融信世纪东方 | 紫东核心区 | 深业青珑上府丨
【城南】华著·兰庭 | 仁恒城市星光 | 万科星耀都荟 | 宋都柏悦府 | 宝能翡丽河滨丨明阅府丨金基望樾府丨彰泰G29丨
【江北】江北核心区 | 栖樾府 | 誉江府 | 扬子江金茂悦 | 中北G03地块 | 中交G12地块丨花语熙岸府丨雅居乐·汇港城丨
【江宁】美的建发润锦园 | 龙湖水晶郦城丨融信秦尚栖庭丨朗诗玲珑郡丨联发翡翠方山丨金隅紫京云筑丨








