
谁是下一个国家中心城市?这个话题似乎隔三差五就被“重启”一次。
近日,全国各地“十四五”规划建议陆续出台,多个地市在近期披露的“十四五”构思中,均提出了“争创国家中心城市”的目标。
例如省会城市沈阳、杭州、昆明、福州均提出“争创国家中心城市”,安徽合肥则表示将朝着国家中心城市发展,江西南昌则提出了2035年跻身国家中心城市行列的远景目标。
江苏省会南京也没有落下。南京市层面近日在展望2035年远景目标时提出,将加快建设“高能级辐射的国家中心城市”,这一决心得到了江苏省层面的支持!

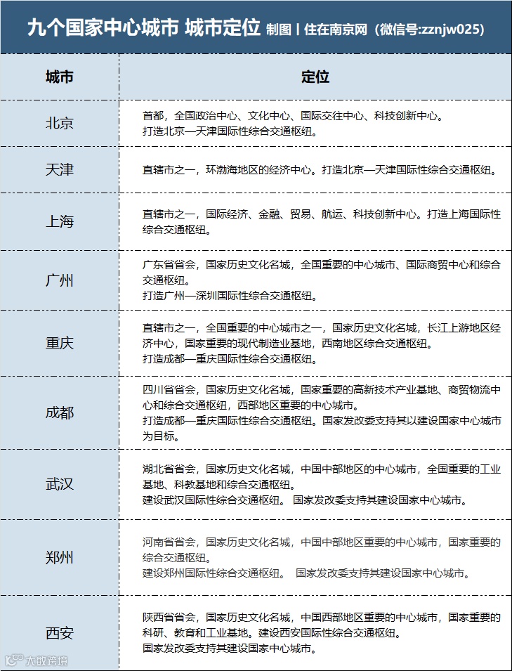
从2010年首次提出“国家级中心城市”的概念,到2016年、2018年两次“扩军”,每次新增城市名单,都吸引了无数目光。
众所周知,国家中心城市属于城镇体系层级的“塔尖”城市,用国家文件的话来说,这些城市“居于国家战略要津、肩负国家使命、引领区域发展、参与国际竞争、代表国家形象的现代化大都市”。
一旦成为国家中心城市,城市能级随之提升,在本省乃至城市群的中心地位得到确立,并且获得竞逐重大国家战略的更大权重,城市发展可谓如虎添翼!
此前一直网传国家中心城市只有10个名额,目前仅剩最后1个席位!故第十个国家中心城市的竞争非常激烈!
简单来说,一个城市能否成为国家中心城市,至少要满足三个条件:
一是中心区位。所在城市必须是区域中心城市、交通枢纽和科教文卫中心,中心性是第一位的;
二是经济优势。城市经济实力要强,区域辐射力要广,人口吸引力要强,否则难以起到引领作用;
三是城市群优势。一个强大的城市群,是中心城市存在和发展的重要前提之一。
南京作为江苏省会,服务业发达,第三产业比重在超6成左右;在教育、科研等方面也有着天然的优势,科教名城和高等院校无数;在交通方面集航空、高铁与海港于一身,非常便利。
就在昨日,中国共产党南京市第十四届委员会第十一次全体会议举行,总结全年工作,研究部署“十四五”和明年工作。
其中2025年目标任务为:围绕聚力建设“创新名城、美丽古都”、打造高质量发展的区域增长极,建设高质量发展的全球创新城市、高能级辐射的国家中心城市、高品质生活的幸福宜居城市、高效能治理的安全韧性城市
由此可见,“支持南京争创国家中心城市”将会成为江苏省在未来区域发展方面的一个着力点。这一表态也将有力支撑南京加快建设“高能级辐射的国家中心城市”。
一旦有了国家中心城市地位的加持,南京无论是做大强省会,还是做大横跨江苏、安徽两省的南京都市圈,都有了更大的底气和战略空间。
本次江苏还正式提出推进南京都市圈高质量发展,加快宁镇扬一体化发展。
2000年,江苏省城市工作会议就提出了建设南京都市圈的初步构想;2002年,南京、镇江、扬州、芜湖、马鞍山、滁州6个城市共同编制了早期的南京都市圈规划,掀开了当时最早、也是全国唯一的跨省都市圈建设序幕,体现了创新突破的智慧勇气。
到2019年,都市圈“8+2”共10个地区的GDP总量约4万亿元,以占全国0.7%的土地面积、2.5%的常住人口,创造了占全国4.0%的经济总量。“一小时”综合交通网络体系基本形成,产业、生态、公共服务等领域合作不断取得新进展。
近日,南京迎来了溧阳市和金坛区两个都市圈“新成员”,签署了共同打造区域新增长极等13个合作协议,明确了更多合作事项和重大建设项目。在大家共同努力下,《南京都市圈发展规划》已经上报国家发改委。
都市圈中,南京就是一座“高峰”,南京崛起的“高度”决定了周边城市隆起的“坡度”,南京都市圈的发展也离不开宁镇扬一体化,这是全省乃至全国最早探索一体化发展的区域之一。
1、全面提升在国家创新体系中的地位(提到江北新区、支持南京创建综合性国家科学中心、支持紫金山实验室争创国家实验室)
强化战略科技力量布局,提升苏南国家自主创新示范区创新引领能力,增强苏州工业园区、南京江北新区、江苏自贸试验区等重大平台制度创新策源功能和创新要素集聚功能,推动高新区高质量发展。加快沿沪宁产业创新带建设,支持南京创建综合性国家科学中心,鼓励有条件的地方创建国家重点实验室、国家技术创新中心和国家产业创新中心。
启动建设江苏省实验室,支持紫金山实验室、姑苏实验室、太湖实验室争创国家实验室。深化省产业技术研究院改革创新,充分发挥技术产权交易市场等平台作用,在新材料、生物医药、通信网络与信息科学、空间天文等重点领域建设国家重大科技基础设施,力争更多平台纳入国家创新体系。
在今年5月份,江苏省人民政府印发了《苏南国家自主创新示范区一体化发展实施方案(2020-2022年)》,这也是省政府第一次明确发文表态支持南京建设“综合性科学中心”。

2、大幅提升农业现代化水平(提到高水平建设南京国家农业高新技术产业示范区和南京国家现代农业产业科技创新示范园区)
深化农业供给侧结构性改革,更加注重农业内在素质提升,发展高品质高附加值特色农业和生态农业、智慧农业,培育壮大一批产值超千亿元乡村优势特色产业、“苏”字号知名农业品牌和省级以上农业龙头企业,高水平建设南京国家农业高新技术产业示范区和南京国家现代农业产业科技创新示范园区,新建一批省级农业高新区、现代农业示范园,积极创建国家绿色农业发展先行区、国家现代农业产业园。
3、全面释放消费潜力(提到支持南京建设国际消费中心城市,支持南京建设国家文化和旅游消费示范城市)
推进消费品工业“品质革命”,以优质产品和服务激发消费需求升级。支持南京、苏州、徐州、无锡等建设国际消费中心城市,支持南京、苏州等建设国家文化和旅游消费示范城市。
4、推动外资外贸稳中提质(提到:支持南京深化服务贸易创新发展试点)
推进外贸创新发展,完善省级贸易促进计划,培育服务贸易、数字贸易等新增长点,支持南京、苏州深化服务贸易创新发展试点,培育一批服务贸易基地和重点企业,建设一批国家进口贸易促进创新示范区,布局一批专业进口促进平台。
5、推进自贸试验区等重大平台更高水平开放(提到:联动打造南京、苏州、连云港三大片区)
联动打造南京、苏州、连云港三大片区,推动江苏自贸试验区联动发展创新区建设,扩大改革试点地区范围,加强制度创新、集成超越。加快海关特殊监管区域转型发展,依托综合保税区打造内外贸协同发展高地。
6、扩大江苏文化影响力(提到:用好南京“世界文学之都”和国际和平城市品牌)
大力推动江苏文化走出去,用好南京“世界文学之都”和国际和平城市品牌,搭建交流平台,以独特方式让世界更好了解江苏。
2019年,南京入选世界文学之都,再一次在世界舞台上惊艳亮相。
7、推进社会主义政治建设(提到:加大南京法治园区等建设力度)
加大南京法治园区等建设力度。深化法治政府建设,构建职责明确、依法行政的政府治理体系。深化“法润江苏”活动,建设覆盖城乡的公共法律服务体系。
8、营造竞争力强的创新创业生态(提到:集中力量建设G42沪宁沿线人才创新走廊)
实施重点人才工程,集聚一批“高精尖缺”的战略科技人才、科技领军人才和创新团队,造就一批高水平工程师、高技能人才和高层次跨专业实干型人才,建设一批国际人才社区、海外人才飞地、离岸研发中心,集中力量建设G42沪宁沿线人才创新走廊。
9、推动城乡更加均衡发展(提到:加快宁锡常接合片区国家城乡融合发展试验区建设)
积极推动户籍制度与居住证制度并轨,促进有能力在城镇稳定就业和生活的农业转移人口自主自愿进城落户。加快宁锡常接合片区国家城乡融合发展试验区建设。继续加强对省内革命老区的支持力度。深入推进对口帮扶支援合作工作。
10、扎实推进长三角区域一体化发展(提到:宁杭生态经济带)
全面落实长三角区域一体化发展规划纲要和江苏实施方案,着眼于在长三角区域的重要地位,更加积极主动谋划相关规划协调和重要事项协同,更大力度推进产业创新、基础设施、区域市场、绿色发展、公共服务、省内全域“六个一体化”,更高水平建设长三角生态绿色一体化发展示范区和宁杭生态经济带。

第十个国家中心城市到底花落谁家?竞争,还在继续白热化。
争创国家中心城市本身就是长期行动,对这些城市来说,哪怕最终没能如愿以偿,借此机会提升首位度或影响力,完善城建,同样意味着一波发展机遇。