
大家都知道员工普遍持股就是华为文化的基因,也是华为管理知识型劳动者的一个核心手段。
华为尽管是任正非创办的民营企业,但任正非仅持有 1.4% 的股份,其他 98.6% 的股份均由员工持有。
华为的薪酬主要包括三部分:
工资、奖金和分红;当然如若外派国外,还有外派补助 + 艰苦补助。华为的这种高薪政策及配 " 股票 " 的政策让员工极具 " 主人翁 " 意识:在公司大发展时,一起享受公司发展带来的红利;在公司困难时,能迎难而上与公司同舟共济。这也是为什么华为在发生巨大变革的时候总能够做到风平浪静,因为每个人都是老板。

为什么说没有多样化的股份激励就没有今天的华为?
华为有今天的成就,当然离不开股份激励,而任正非从曾经的绝对大股东,经过不断稀释现在只剩下1.42%的股份。留意,这是股份,不是股权。任正非依然掌控着华为,是因为他释放的是股份,而非股权。

股权激励的重要原因!
得合伙人,得天下!万科总裁郁亮说,雇佣时代已经过去,合伙人时代已经到来!
把核心员工变为合伙人后,奇迹出现了!
华为,为什么能从4万元发展为1000多亿美元,成为世界500强?因为他在90年代就开始实行全员持股合伙人模式,开始与客户在全国建立合资公司!
韩都衣舍,2008年导入合伙人管理制度,连续10年在互联网服装品牌排名第一名,业绩突破20亿。
旭辉地产,2012年导入合伙人管理制度,连续6年业绩保持70%增长,成为地产行业超级黑马。
爱尔眼科,2014年导入合伙人管理制度,5年成为眼科连锁医疗第一名,市值达到800亿。
碧桂园,2014年导入合伙人管理制度,3年成为中国地产第一名,业绩突破5000亿。

合伙人时代:以华为、阿里、碧桂园、旭辉地产、海尔、韩都衣舍,爱尔眼科为代表的著名企业纷纷导入“利益共享”为核心的合伙人制度,越来越多中小型企业纷纷导入合伙人管理模式,培养核心人才,与公司形成利益、事业、命运共同体!
不是你要不要用合伙人管理模式,而是时代已经选择了合伙人管理模式!
老板不懂合伙人股权,如同埋下地雷!
合伙者昌,独斗者亡。
得合伙人者得天下,失合伙人者失未来。生存靠个人,发展靠团队。一木是木,两木是林,三木是森,只有森林才能改变空气质量,才能抵御风暴灾难。
一人是人,两人是从,三人是众,只有众志成诚,将能力凝聚成能量,形成合力爆发核能!
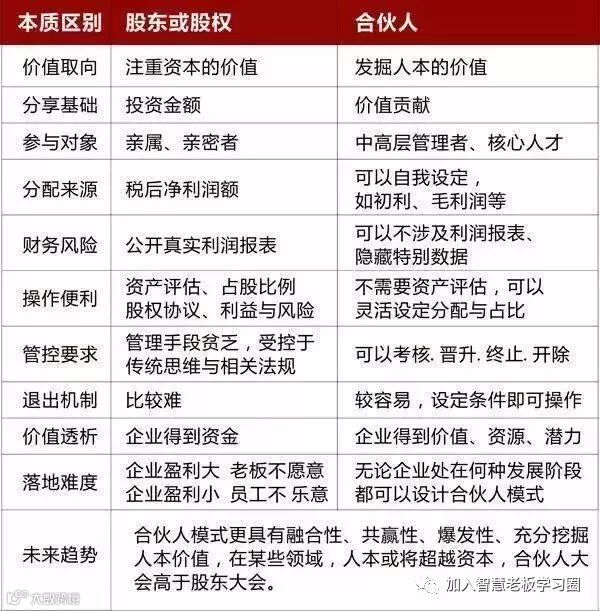
合伙人与股权激励的区别

内部合伙人
简称:OP
定位:既出钱又出力,不承担企业风险,但要担当经营责任、达到经营目标的人
模式运用:个体企业、有限责任公司

合伙人模式是最适合中小企业的激励模式,也是未来发展的必然趋势!
今天和大家重点介绍的“OP合伙人”,和传统定义的持有实股模式的合伙人不同。这里的合伙人模式指的是:
一种让员工既出钱更要出力,却不改变公司股权结构,只分享公司公司经营成果的一种模式。
员工能持股的份额主要由本人的能力和业绩来决定,而能分到的钱,由员工的贡献系数(60%)和跟投的钱(40%)来决定。在利润分配的权重来看,我们更强调的是,员工的个人贡献系数。
OP合伙人收益分配
合伙人获得收益的方式:
出钱—投资:保底收益、投资收益、投资份数、预设价值
出力—贡献:增值分配、价值衡量、二次分配、贡献价值
合伙人收益规则:
第一部分:贡献收益 60%
第二部分:投资收益 30%
第三部分:二次分配 10%
将管理层区分类型、层次,设定对应的预设价值分,以倍数确立基础资格分。

例如:第一轮合伙人的总分值为400分,总经理个人的价值分为90分,而人事经理的价值分为13分。
总经理实际分红=750000/400x90=168750元
个人收益率=168750/(18x6000)=156.25%
人事经理实际分红=750000/400x13=24375元
个人收益率=16250/(6x6000)=67.71%
设定特别加分项、扣分项,必须属于公共分值,对企业发展具有重大意义,以强化对合伙人的价值挖掘及相关约束。
合伙人,是一种让员工既出钱更要出力,却不改变公司股权结构,一起经营公司,分享公司利润成果的模式。
首先,合伙人不会占用公司股份
其次,合伙人分享的是未来的经营成果
最后,合伙人不管是对员工,还是公司,都没有任何风险
员工成为合伙人之后,即使公司亏本,年底也能拿到投入的本金。所以对员工来说,其实就是拥有了一份高收益零风险的投资产品。
而对企业来说呢,即使合伙人没有创造任何价值,企业也只是把当初拿的钱退回去。

中途有合伙人退出或进入怎么办?
我们面对的是一个越来越复杂和动荡的世界;
没有一种商业模式是长存的;
没有一种竞争力是永恒的;
没有一种资产是稳固的;
作为一个企业的老板或者合伙人你有没有想过
资本经济时代的股权;
中国股权投资时代已经来临,正是中小型企业进入资本市场的最佳时机!
中国中小企业的平均寿命仅2.5年,集团企业的平均寿命仅7-8年。不仅企业的生命周期短,能做强做大的企业更是廖廖无几。企业做不长、做不大的根源当然很多,但核心根源却只有一个——企业的股权出了问题!
真格基金创始人提出:合伙人的重要性超过了商业模式和行业选择,比你是否处于风口上更重要。
企业的死亡不是死于外部的竞争,而是死于企业内耗。
中国有句老话,生意好做,伙计难搁。




近期课程链接

温馨提示
如果你喜欢本文,请分享到朋友圈,想要获得更多信息,请关注我。


