搜索
首页
大数快讯
大数活动
服务超市
文章专题
出海平台
流量密码
出海蓝图
产业赛道
物流仓储
跨境支付
选品策略
实操手册
报告
跨企查
百科
导航
知识体系
工具箱
更多
找货源
跨境招聘
DeepSeek
首页
>
中国足协再开罚单
>
0
0
中国足协再开罚单
南京晨报
2023-07-11
0
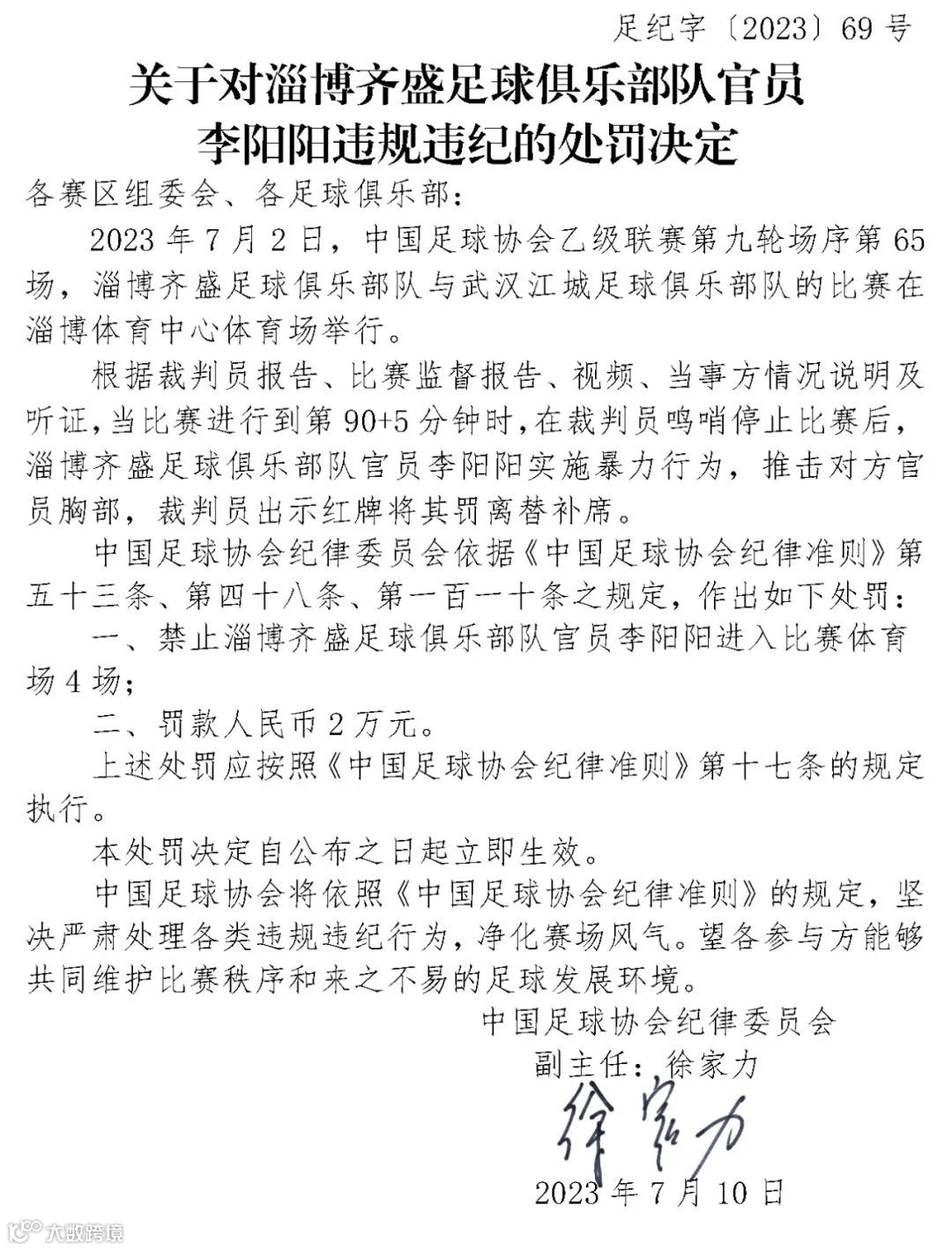
据中国足球协会网站消息,两俱乐部官员因违规违纪被处罚。处罚全文如下:
来源:中国足协网站
编辑:林力
【声明】内容源于网络
0
0
南京晨报
品牌铸就平台,关注南京晨报,带您走进新阅读时代。
内容
5826
粉丝
0
关注
在线咨询
南京晨报
品牌铸就平台,关注南京晨报,带您走进新阅读时代。
总阅读
1.3k
粉丝
0
内容
5.8k
在线咨询
关注